利用超声驱动与核酸适配体双重制导,克服大分子药物胞膜渗透屏障,实现细胞选择性蛋白降解与精准癌症治疗!
近日,由美国杜克大学牵头的研究团队在药物递送与声流控领域取得重要进展。研究人员开发了一种名为 SonoPIN(Sonoporation-assisted Precise Intracellular Nanodelivery)的声学激活分子注射器平台。该平台结合了微泡介导的声孔效应(Sonoporation)与核酸适配体(Aptamer)的靶向能力,成功实现了治疗性大分子 PROTAC 在细胞水平的快速、高效、非侵入式精准递送。相关成果以研究论文形式发表在 2026 年 3 月 13 日的《美国国家科学院院刊》(PNAS)期刊上。
SonoPIN 平台:突破PROTAC 胞内递送的天然屏障
蛋白质降解靶向嵌合体(PROTACs)通过泛素-蛋白酶体途径降解致病蛋白,在治疗“不可成药”靶点方面展现出巨大潜力 。然而,PROTAC 分子通常具有较大的分子量和较强的疏水性,导致其细胞膜渗透性极差,且易因非特异性分布产生系统性副作用。
针对上述挑战,本研究开发的 SonoPIN 平台由超声驱动的核酸适配体-微泡系统组成。其工作机制如下:
空间精准定位:微泡表面修饰有特异性核酸适配体(如 sgc8),能够精准识别并结合目标癌细胞表面的PTK7 蛋白。
物理辅助穿膜:在超声暴露下,微泡的振荡与塌缩产生局部机械应力,使细胞膜产生瞬时、可逆的通透性(声孔效应),允许 PROTAC 分子直接进入胞质。
非侵入式激活:通过超声波的开启与关闭,实现了药物递送的时间可控性,确保药物仅在声场激活区域生效。
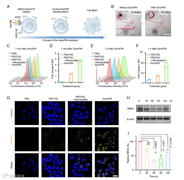
图 1. SonoPIN 平台的设计原理与分子识别机制。 (A) 平台机理示意图。(B) 模拟分析显示,修饰核酸适配体后,细胞表面的声压分布显著改变。 (C) 模拟分析表明在 1 MHz 处存在显著的声压共振峰。 (D) 对比 1 MHz(强共振)与 0.8 MHz(弱共振)下的声场分布,证实了 1 MHz 是系统的最佳工作频率。 (E–G) 通过流式细胞术与荧光成像验证了 PTK7 核酸适配体对 4T1 癌细胞的高度亲和力,以及微泡和适配体偶联效率。
核心技术:声学物理力与生物分子制导的协同作用
研究团队首先通过数值模拟阐明了 SonoPIN 的形成机理,发现当微泡与核酸适配体结合后,在1 MHz谐振频率下能产生最强的声学压力和膜变形,这是实现高效递送的最佳物理参数。
实验结果显示,SonoPIN 在提升递送效率和选择性方面具有显著优势:
极高的修饰效率:胆固醇修饰的核酸适配体可在 1 小时内以99.8% 的效率偶联至微泡表面。
显著的增强效应:在仅60秒的超声刺激下,目标细胞内的荧光标记PROTAC含量提升了7 倍。
极佳的细胞安全性:研究确定的 0.5 W/cm2最佳声强,在确保高效递送的同时,能最大程度保留细胞活力。
实验验证:细胞特异性的 BRD4 蛋白降解
研究人员以三阴性乳腺癌细胞 4T1 为模型,利用SonoPIN 递送PROTAC 分子ARV771 降解促癌因子BRD4。
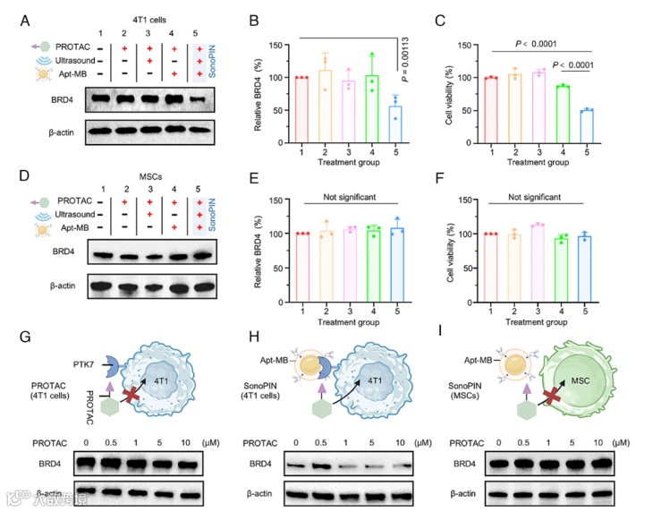
高效降解:SonoPIN 处理后,4T1 细胞内的BRD4 蛋白水平降低了70%。
细胞选择性:在不表达 PTK7 的对照细胞(MSCs)中,SonoPIN 未诱导明显的蛋白降解,且MSCs 的存活率保持在99%以上。
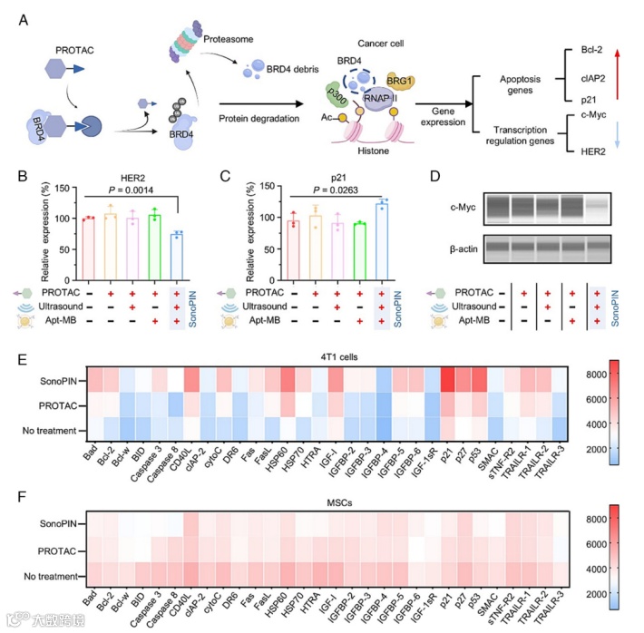
下游治疗效应:BRD4 的降解触发了下游抑癌信号,显著下调了癌基因HER2和c-Myc的表达,并上调了促凋亡蛋白p21等,最终诱导了约 50% 的目标癌细胞凋亡。
图 2. SonoPIN 显著增强PROTAC 胞内递送并实现癌细胞中的BRD4 降解。 (A–B) SonoPIN 介导蛋白降解的过程示意图及微泡在超声作用下破裂的实时影像。 (C–F) 流式细胞术定量分析显示,在超声处理1 小时后,SonoPIN 组的胞内PROTAC 荧光强度较对照组提升了7 倍。(G) 共焦显微镜像证实PROTAC 分子已成功进入胞质而非仅仅附着在细胞膜表面。(H–I) Western blot 结果证实,在60 秒的超声作用下,SonoPIN 诱导了约70% 的BRD4 蛋白降解。
图 3. SonoPIN 实现细胞选择性的蛋白质降解。 (A–C) 实验证实只有在PROTAC、超声和适配体微泡三者协同作用下,才能在4T1 细胞中观察到显著的BRD4 降解和细胞活力下降。(D–F) 相比之下,非目标细胞(MSCs)在相同条件下未表现出明显的蛋白降解,且保持了99% 以上的存活率,证明了平台极高的选择性。(G–I) 不同浓度梯度实验进一步强调,相比于单纯的PROTAC治疗,SonoPIN 极大提升了药物在目标细胞中的效力,同时避免了对正常细胞的误伤。
图 4. BRD4降解诱发的下游生物学效应及细胞凋亡。 (A) BRD4降解影响基因转录及诱导凋亡的分子机制示意图。(B–C) 定量RT-PCR分析显示,SonoPIN处理后癌基因HER2表达显著下调,而抑癌因子p21表达水平上升。(D) Western blot 证实下游促癌蛋白c-Myc的水平同步下降。(E–F) 凋亡蛋白阵列分析证实,SonoPIN 组中Bcl-2、p21 和p53等凋亡相关蛋白显著增加,而在MSCs 组中几乎没有变化,验证了SonoPIN 诱导癌细胞特异性凋亡的能力。
实验应用与前景展望:普适性的非侵入式递送
凭借其非侵入、高效率和跨学科的设计,SonoPIN 平台为精准医学应用提供了新思路:
广泛的适用性:该平台可作为通用的“分子注射器”,未来可用于递送RNA 药物、抗体或基因编辑工具 。
内转化潜力:团队计划未来通过化学修饰增强核酸适配体的血清稳定性,并结合纳米泡技术和聚焦超声,实现对深部病灶的靶向治疗。
综上所述, SonoPIN 平台不仅突破了传统 PROTAC 药物递送在大分子胞膜渗透性、摄取效率的关键限制,还构建了一种高度精准、可控且具备广泛通用性的声学胞内递送体系。通过将核酸适配体介导的空间靶向与超声触发的瞬时声孔效应结合,该技术实现了对目标癌细胞中 BRD4 蛋白的高效特异性降解,并诱导了显著的抗肿瘤生物效应。该研究由杜克大学机械工程与材料科学系博士生吴昱奇等共同完成。通讯作者为 Stephen J. Benkovic (宾州州立大学)和 Tony Jun Huang(杜克大学)。

文章链接:
https://doi.org/10.1073/pnas.2534439123
撰稿:课题组

