天天财经独家,速关注
年底往往是各地房地产政策密集出台的时间窗口。
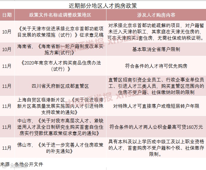
11月29日,佛山市人力资源和社会保障局在官网发布《关于进一步完善人才住房政策的补充通知》,在佛山市工作、具有本科及以上学历或中级工及以上职业资格的人才,首套购房不受户籍和个税、社保缴存限制。
来源:佛山市人力资源和社会保障局官网
据中证君不完全统计,今年已经有超过百地发布人才购房政策,从购房资格、公积金提取以及社保年限方面对人才进行了一定的政策倾斜。不过,10月以来,人才优惠购房的政策逐步蔓延至海南三亚市、江苏南京市六合区、上海市临港新区以及四川成都市天府新区等区域,这些地区楼市都曾领涨当地,在目前房地产调控不松动的当下,前述多个城市的调整引起公众关注。

易居研究院智库中心研究总监严跃进认为,此前上海临港新片区、江苏南京六合、天津滨海和宝坻等都是针对相关人才购房进行松绑,即在社保缴纳上进行放松,类似做法或也成为后续各地在限购政策上微调的一种方向,即当前全面放松的可能性不大,但针对一些特定人才进行微调的可能性较大。
资格认定成关注点
本次佛山市人才购房政策与以往最大的不同是直接取消了当地缴纳社保或纳税限制,只要达到本科学历或中级职称以上,首套房购买资格即可不受户籍和个税、社保缴存限制。
严跃进在接受媒体采访时表示,相比于其他城市,佛山人才首套房购房门槛确实低,本科及以上就不受限制,符合条件的人才还是很多的。
在目前“因城施策、分类调控”的房地产调控政策框架下,佛山此前是部分区域限购,即佛山市政府所在地禅城全区、靠近广州的南海桂城、大沥、里水,以及经济发达的顺德大良、陈村、北滘、乐从等地均限购,非限购区则是离广州较远的南海丹灶、三水和高明等地区。非佛山户籍人士,想要在佛山限购区买房,需提供2年内累计1年以上的社保或个税证明,购房人不得伪造、假冒税务或社保证明以骗取购房资格,规避限购。
本次佛山市的政策调整备受关注,除了门槛大幅降低之外,其紧挨广州的地理优势也是原因之一。
广州与佛山分别是广东省的第一大、第三大城市。目前,广佛接壤边界长约200公里,市路网衔接较完善。不少在广州工作的人房子买在佛山,有点类似北京市和燕郊的关系。
不过广州和佛山之间的“广佛同城”已经推进了10年,广州和佛山之间还有地铁通行。广佛边界甚至还有不少大型小区,只有小区大门是广州地界,其余建筑都位于佛山地界内。目前佛山市严格的区域限购下,以往承接了广州市外溢需求的热门地区房价下降明显。
此次佛山大幅调整人才购房政策,是否会对当地楼市产生影响?
有广东省房地产行业人士表示,这需要看后续的操作细则,即如何认定在“本市工作”。“若后续操作细则能够有效甄别在佛山工作的购房者,则预计当地市场仍将保持平稳。整体来看,降低人才首套房购房资格门槛,有助于活跃本地房地产市场。”前述广东省房地产人士表示。
发布人才购房优惠政策城市增多
据中证君不完全统计,10月以来,多地发布人才购房优惠政策,从降低人才认定门槛,人才购房优先以及上调人才提取公积金金额上限等方面提供优惠条件。
中原地产首席分析师张大伟表示,从全国看,人才政策多发是2019年楼市政策的最大特点,大部分的人才政策与住房政策都有关联。2019年全国已经有超过160城发布了各种人才政策,与2018年同期相比增加超过40%。
10月全国有超过23城发布人才购房政策,11月有超过20城发布了各种类型的人才吸引政策,南京、上海、成都、中山等接近10个城市发布的人才政策有人才购房资格、购房补贴相关的内容。其中最典型的包括天津、南京六合、三亚等。
南京市房地产人士指出,这些城市的人才购房政策目前看对当地市场影响有限,在房地产调控整体未见松动的政策背景下,各地通过微调人才政策释放一些需求进入市场,但是不可能大幅度放松限购限售政策,因此人才政策对当地楼市的影响有限,更多还是稳定市场为主。
也有人士对目前的一些人才购房政策表示不同看法。
“人才政策更多应该与产业政策挂钩,对于人才的居住政策也应该以保障类型住房和政策性住房补贴为主。”张大伟表示。
编辑:曹帅

推荐阅读
➤突发利好!11月制造业PMI超预期升至50.2%,逆周期调控效果显现,年底还有望发力
➤方星海:沪深300股指期权将很快推出,尽快实现生猪期货上市,尽快实现银行保险资金参与国债期货交易……
➤刷屏投行朋友圈!等了11年,这公司终于盼来IPO批文,背后是这项政策落地
➤重磅!证监会答复提案建议:打造航母级头部券商,支持各类国有资本注资证券公司
➤布局良机?本月79家机构蜂拥调研这家公司,同题材“亏损王”竟收获10个涨停

戳!

