
空调有很多种,家用和商用,风冷机和水冷机等等。今天我们就来对比下风冷热泵和水冷热泵、变频多联机以及空气源热泵两联供的差别。

风冷热泵 VS 水冷热泵
风冷机组:用风(空气)来换热带走和吸取热量,来产生冷水和热水。
水冷机组:用水来冷却带走热量,来产生冷水。
一、经济技术比较
风冷机组的初期投资要比水冷式机组的初期投资稍高,单位制冷耗电量也略高于水冷机组。但风冷机组的年度综合费用与水冷机组基本持平或稍低。冷水机组年运行时间越长,对风冷机组越有利,风冷机组与水冷机组相比较的初投资回收期则较短。水冷机组冷却水补水量的多少是影响其费用的重要因素。加强维护管理,减少水耗量是降低水冷机组费用的重要方面。
风冷机组适用于所处地域水源紧张的中、小系统;对年运行时数越长的制冷系统采用风冷制冷机组越有利;风冷制冷机组的年度综合费用低于水冷系统,但水冷系统若管理得体,补水量控制在3%以下,则风冷制冷机组较水冷制冷机组所增加的初期投资很难回收。
二、水冷热泵机组的特点
1、应用范围广,造价较低。
2、技术最成熟,也是目前应用最广的空调系统。
3、冷、热源一般集中设置,运行及维修管理方便。
4、夏季制冷效率比较高,能效比高。
5、初期投资相对较低,无保温水管系统大幅度降低了材料费用。
6、噪音源的数量低于风冷机组。
7、对机房的要求不高,只需满足一般的通风换气要求即可。
8、机组使用寿命要大大高于风冷机组。
9、体积相对较小,占地面积少。
三、风冷热泵机组的特点
1、节约水资源,环保,设备利用率高。
2、安装在室外,如屋顶、阳台等处,无需建造专用机房,不占有效建筑面积,节省土建投资。
3、夏季供冷、冬季供热,省去了锅炉房,对工程建设和景观设计有利。
4、省去了冷却水系统和冷却塔、冷却水泵、管网及其水处理设备,节省了这部分投资和运营费用。
5、冬季供热节电,热泵供热比用电直接供热要省三分之二左右的电量。
6、热泵的形式多种,采用低噪声热泵,对周围环境的影响相对较小。
7、安全保护和自动控制同时装于一个机体内,运行可靠,安装和使用方便。
8、运行时间越长就越有利,维修保养费用低。
四、机组应用的选择
对于大型建筑中央空调系统的设计,并没有一个固定的特别模式,需要结合当时当地的客观条件予以综合考虑,无论采用何种设备形式都必须要与建筑、结构以及其它相关的机电专业积极配合。作为专业的设计,最主要的是结合工程的实际情况,综合考虑各种因素,在确保技术可行、安全可靠的前提下,满足达到最佳的使用和经济原则,实现投资人的意愿。
水冷机组与风冷机组,各有其自身的特点,要根据不同的使用环境、空间、及所需机组的制冷量大小、和不同的城市及地域等来进行综合考虑加以选择。建筑物越大,则优先考虑水冷机组,建筑物越小,则最好选风冷机组。
风冷机主要用于干燥缺水地区,优点是省去机房面积,安装方便,相对于水冷机组而比,其受环境温度影响运行工况不稳定,而水冷机组主要用于水源相对充足的地区,其运行稳定,但是由于有冷却水防冻问题,冬季则比较麻烦,由于单纯使用冷却塔,冬天北方不能制热,需选用水源或地源热泵系统,制冷制热效果较好,是当前最佳选择,风冷机在北方使用热泵采暖有一定困难,需要电辅助加热水装置,才能完善。
在实际的空调制冷工程设计中,对风冷机组和水冷机组的选择可以按以下方式进行考虑和决定选择:
1、在对水资源的使用有严格限制的地区,毫无疑问应主要考虑采用风冷机组进行制冷系统的设计,建筑结构在通风截面和机房地板承载力方面需予以配合考虑,尽可能确保满足机组的通风换热条件要求。
2、若是因建筑设计形式的要求或建筑所在客观环境的限制,建筑无室外冷却塔的设置地方或不允许设置室外冷却塔,则中央空调系统的设计,需要与建筑和结构协调考虑采用风冷机组制冷系统,建筑和结构对空调主机房部分的设计,需侧重考虑承重和满足通风换热的要求。
3、在没有前述的约束条件下,空调制冷系统的主机尽量考虑采用水冷式机组,这种设计形式和技术配合在目前的工程界已非常普遍和成熟。
4、系统组合设计考虑。在一些特定的情况下,采用小容量风冷机组作为水冷机组系统的辅助组合设计,不失为一种良好的设计选择。
5、一般情况下负荷大,机组制冷量大,或者水源丰富的地区多采用水冷机组。
风冷热泵 VS 变频多联机
一、原理比较
1、 风冷热泵集中中央空调系统
风冷热泵机组的输送介质通常为水溶液。它通过室外主机产生空调冷/热水,由管路系统输送至室内的各末端装置;在末端装置处冷/热水与室内空气进行热量交换,产生出冷/热风,从而消除房间冷/热负荷。它是一种集中产生冷/热量,但分散处理各房间负荷的空调系统型式。
该系统的室内末端装置通常为风机盘管。目前风机盘管一般均可以调节其风机转速(或通过旁通阀调节经过盘管的水量),从而调节送入室内的冷/热量,因此该系统可以对每个空调房间进行单独调节,满足各个房间上同的空调需求,同时其节能性也较好。但冷热水输配系统所占有一定安装空间。

2 、多联式空调机组
其工作原理是:由控制系统采集室内舒适性参数、室外环境参数和表征制冷系统运行状况的状态参数,根据系统运行优化准则和人体舒适性准则,通过变频等手段调节压缩机输气量,并控制空调系统的风扇、电子膨胀阀等一切可控部件,保证室内环境的舒适性,并使空调系统稳定工作在最佳工作状态。多联机空调系统是在空调系统中,通过控制压缩机的制冷剂循环量和进入室内换热器的制冷剂流量,适时地满足室内冷热负荷要求的高效率冷剂空调系统。多联机空调系统需采用变频压缩机、多极压缩机、卸载压缩机或多台压缩机组合来实现压缩机容量控制;在制冷系统中需设置电子膨胀阀或其它辅助回路,以调节进入室内机的制冷剂流量;通过控制室内外换热器的风扇转速积,调节换热器的能力。在变频调速和电子膨胀阀技术逐渐成熟之后,变频多联机空调系统普遍采用变频压缩机和电子膨胀阀。空调系统在环境温度、室内负荷上断变化的条件下工作,而且系统各部件之间、系统环境与环境之间相互影响,因此多联机空调系统的状态上断变化,需通过其控制系统适时地调节空调系统的容量,消除其影响,是一种柔性调节系统。
分析结果:风冷热泵通过二次载体水进行传送冷热量,冷热量会有一定的损失,而多联机是直接通过冷媒进行冷热交换,无二次载体,比较节能。
二、设备比较
1、 风冷热泵系统
风冷热泵外机+辅助设备(包括水泵,膨胀水箱等) +风机盘管等末端设备+其他材料和安装调试费
2、多联机系统
室外机+室内机+工程安装费
分析结果:变频一拖多中央空调的一次性投资和风冷热泵机组的一次性投资相差上多。

三、运行费用分析
1、风冷热泵系统的结构特点(有一个冷媒和水进行冷热交换的过程),所以夏季必须提前40 分钟开启室外主机,提前10 分钟开启室内末端进行房间预冷。
2、变频一拖多中央空调系统只需在开饭前10 分钟开启室内机进行房间预冷。

四、设备使用寿命分析
风冷热泵主机的一般设计使用寿命为26000 小时,空调末端一般设计使用寿命为16000 小时。则整个空调系统的平均使用寿命约为21000 小时。(备注:系统的使用寿命未考虑风管和水管的使用寿命,未考虑风管和水管的锈蚀对整个系统的影响。)
变频一拖多空调设备的设计使用寿命一般为30000 小时以上,最高可达40000 小时。
分析结果:变频一拖多中央空调使用寿命为冷水机组系统使用寿命的1.4—1.9 倍。
五、维护管理分析
风冷热泵系统除需清洗室内的过滤网外,还需定期进行清洗室外主机的水过滤器和对管道系统进行清洗和除垢,否则水垢在管道内越积越多后会影响系统的水流量,也会影响空调的使用效果。维护较麻烦,需找专业公司进行维护。
变频一拖多空调只需定期清洗室内的过滤网外,操作简单,维护方便,可自己进行维护。
分析结果:变频一拖多中央空调在运行维护的方便程度和费用方面要比冷水机组系统、风冷热泵系统好得多。
六、其他方面分析
风冷热泵的主机内由于采用大型螺杆式压缩机,并且没有变频控制,因此在开启时的启动电流非常大,对电网有一定的冲击,可能会影响其他电器的使用。另外冷水机组主机和供热锅炉须设置单独的机房放置,那么会占据建筑内的有效空间。(一般冷水机组主机和供热锅炉的机房设置在地下室内,以降低噪音的影响)。
变频一拖多空调系统由于采用多个小压缩机加变频技术,其开启时的电流只有1 安培,然后再逐渐加大,绝对上会对电网带来冲击。另外室外机可安放于建筑的楼顶或落地放置,上会占据建筑内的有效空间。
分析结果:使用变频一拖多中央空调要比使用风冷热泵系统更简单、灵活。


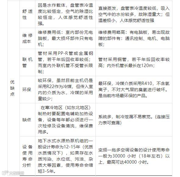
风冷热泵 VS 空气源热泵两联供
风冷热泵冷热模块机和空气源热泵两联供机组都具备采暖和制冷两种功能,但是二者并不完全相同。近两年关注度比较高的空气源热泵采暖机组,与风冷热泵冷热模块及空气源热泵同样存在差异。在本文中产品执行标准、设计工况、零部件选用三方面分析了三类产品的具体差异。

一.设计执行标准不一
表1 产品执行标准列表
|
|
|
空气源热泵两联供机组 |
风冷热泵冷热模块机 |
|
执 行 标准号 |
家用 |
GB/T 25127.2-2010 低环境温度空气源热泵(冷水)机组 第2部分:户用及类似用途的热泵(冷水)机组 |
GB/T 18430.2-2008 蒸气压缩循环冷水(热泵)机组 第2部分:户用及类似用途的冷水(热泵)机组 |
GB/T 18430.2-2008 蒸气压缩循环冷水(热泵)机组 第2部分:户用及类似用途的冷水(热泵)机组 |
商用 |
GB/T 25127.1-2010 低环境温度空气源热泵(冷水)机组 第2部分:工业或商业用及类似用途的热泵(冷水)机组 |
GB/T 18430.1-2007 蒸气压缩循环冷水(热泵)机组 第2部分:工业或商业用及类似用途的冷水(热泵)机组 |
GB/T 18430.1-2007 蒸气压缩循环冷水(热泵)机组 第2部分:工业或商业用及类似用途的冷水(热泵)机组 |
|
不同产品执行标准见表
其实,对于空气源热泵两联供机组来说现在市场上一般会按使用区域不同分为低温机和常温机,低温机也参照GB/T25127.1或GB/T25127.2常温机参照表中所列。

二.设计工况的标准不一
表2 产品设计工况列表(注:打*号的,根据厂家的要求,会有不同)
产品类型 |
空气源热泵采暖机组 |
空气源热泵两联供机组 |
风冷热泵冷热模块机 |
||
设计工况 |
使用侧 |
采暖 |
标况出水温度:41℃;最高出水温度:50℃*;水流量:0.172m³/(h.kw) |
标准出水温度:45℃;最高出水温度:50℃*;水流量:0.172m³/(h.kw) |
标准出水温度:45℃;最高出水温度:50℃*;水流量:0.172m³/(h.kw) |
制冷 |
标准出水温度:7℃;最高出水温度:15℃;水流量:0.172m³/(h.kw) |
标准出水温度:7℃;最高出水温度:15℃;水流量:0.172m³/(h.kw) |
|||
热源侧(或散热侧) |
采暖 |
标准干球温度:-12℃;温度范围干球:21℃—-20℃ |
标准干球温度:7℃;温度范围干球:21℃—-7℃ |
标准干球温度:7℃;温度范围干球:21℃—-7℃ |
|
制冷 |
标准干球温度:35℃;温度范围干球:21℃—43℃ |
标准干球温度:35℃;温度范围干球:21℃—43℃ |
|||
这三款产品从设计原理来说,都是遵循逆卡诺循环原理,空气源热泵采暖机组更强调的是低温采暖性能,为达到低温采暖性能,采用的技术有喷气增焓技术,也可采用压缩机变转速技术,也有采用二级压缩技术,甚至还有采用跨临界制冷循环的采暖技术。所以,根据各公司的技术实例、成本控制能力和市场把控能力,决定采用哪种技术,以达到提升机组低温采暖性能和m/p。
而同理相对空气源热泵两联供机组、风冷热泵冷热模块机组这两个产品,由于使用区域和功能侧重点不同,一般采用一级逆卡诺循环原理或压缩机变转速技术,当然,根据各个公司的市场考量,为增加产品的竞争力,也会采用空气源热泵采暖机组的技术。但所有的机组都是遵循蒸气压缩的逆卡诺循环原理。
随着市场的不断成熟,从概念上和技术上这三个产品都会不断融合,只不过,仍然会按使用地区来分为低温机和常温机两种。
从设计工况来看,空气源热泵采暖机组更加强调的是采暖,采暖的特性就是要体现在低温环境下机组的采暖效果和采暖节能性上的明显体现,其体现主要是横向对比,相对于燃气锅炉、煤锅炉、电采暖等的优势,所以从设计的参照标准来说,就采用了GB/T 25127.1或GB/T 25127.2的标准,并特别取-12℃的环境温度去要求和标称;另外两个产品,在使用的广域度上来说,较采暖机要大些,主要体现在两者都采用了GB/T 18430.1-2007或 GB/T 18430.2-2008标准(当然也可采用GB/T25127.1或GB/T25127.2标准),这两个产品更多考虑的是制冷的性能,并且兼顾制热。在满足制冷的性能下,如制热不能满足使用情况下,一般会通过采用辅助电加热进行补充。
需要说明的是,空气源热泵两联供机组以执行普通工况标准为主流,如果执行低温环境工况就可以归类到空气源热泵采暖机组。
从使用末端来看,风冷热泵冷热模块的采暖一般使用的末端是风机盘管,强对流制热,而空气源热泵采暖机组、空气源热泵两联供机组不仅满足风机盘管制热,同样要满足全辐射方式的地暖管采暖方式,所以,空气源热泵在设计工况上和出水温度上要求更严格,同样对控温精度相对也严格许多。所以空气源热泵两联供机组比风冷热泵更耐高压、高压差和高温。
从电控设计来看,三种产品的电控设计基本相同,一般不做特别要求。
三.零部件选用不一
表3 产品主要零部件选型对比表
名称 |
空气源热泵采暖机组 |
空气源热泵两联供机组 |
风冷热泵冷热模块机 |
压缩机 |
热泵专用低温喷气增焓压缩机 |
热泵专用压缩机 |
普通空调压缩机 |
冷凝器 |
板式换热器、套管式换热器或壳管换热器 |
套管式换热器 |
板式换热器、或壳管换热器 |
节流部件 |
电子膨胀阀或热力膨胀阀 |
电子膨胀阀或热力膨胀阀 |
电子膨胀阀或热力膨胀阀 |
蒸发器 |
翅片换热器 |
翅片换热器 |
翅片换热器 |
经济器 |
板式换热器 |
||
辅助节流组件 |
电子膨胀阀或热力膨胀阀 |

三种产品从现阶段来说,空气源热泵采暖机组一般除传统的“四大件”外,还会增加中间经济器或闪蒸器来做各部分二次压缩回路,其他两种产品一般就只有“四大件”。但由于低温性能的提升有许多新技术增加或几种技术复合使用,例如还会增加回热器,特别对采用二级压缩技术的,回路就与传统一级压缩的完全不同,这里也很难一言概全。
(以上信息来源自网络)
绿特国创-是中国安能集团旗下的以高端热泵和节能为核心技术,国内顶级非标冷暖设备、中央空调定制专家,是建筑和工业节能及能源投资运维综合服务商。
一、产品主要应用场景:
一)空调领域
1、舒适空调:需要供冷供暖各类建筑,如宾馆、酒店、写字楼,医院、学校、住宅小区、商场超市、城市综合体、物流园、工业园区厂房、车间。
2、净化空调:医院、净化车间等需要恒温恒湿净化的场所。
3、工艺空调:工厂工艺降温冷却。
二)供热、卫生热水领域
1、大面积集中供热、住宅小区、医院,学校,写字楼、宾馆酒店、别墅、农村住宅、工厂车间。
2、生产工艺加热及热水,如管道输送伴热,原油加热、酸洗电镀槽加热、各类需要热水和清洗的车间、洗浴等。
三)农业种植、养殖及烘干领域
1、花卉、蔬菜、水果种殖大棚加热(降温)恒温恒湿。
2、各种菌类种植恒温恒湿,二氧化碳含量控制。
3、鸡、鸭、鹅、猪舍恒温通风。
4、海水养殖池水加热恒温。
5、各类农副产品、工业品、污泥等需要烘干的产品。
四)冷冻冷藏冷链物流领域
各类氟系统中高温速冻库及冷链物流办公场所的中央空调。
五)节能领域改造,合同能源管理
1、建筑节能,各类建筑供冷、供热、卫生热水的节能改造。
2、工业节能,针对矿山、油田、电厂、钢铁、冶炼、化工、造纸、纺织印染和数据中心等有余热的企业,提供最优化能源节能方案及设备。
3、投资回收期三年以内的节能项目或4年以内的以学校、医院和公建项目为主的供冷供热投资运维项目。
二、主导产品有:
一)空气源热泵
1、大型螺杆式超低温空气源热泵,适应-40℃以内地区,比模块机节能15%以上,综合造价低10%,寿命25年,噪音低,占地面积小,适合大面积区域供冷供热(热水),低温模块式空气源热泵机组3-100匹,型号齐全。
2、煤改电户用空气源、热泵热风(水)机,适用于农村别墅、住宅供冷供热。
二)水地源热泵
1、工业余热型热泵在热源侧进水温度65-70℃时,最高出液温度165℃,或出120和165℃蒸汽,能效分别为3.5和2.5,适用于有工业余热需要高温热水或蒸汽场合。
2、降膜式水(地)源热泵机组(江、河、湖泊、污水、海水、地热尾水),能效比高6.3以上,适用于有上述水源地区和污水处理厂及污水管道附近各类建筑的供冷供热。
三)能源塔热泵,适应环温-30℃以内建筑供冷供热,特别适合老建筑节能改造,水源热泵及地热井改造。
四)特种热泵和节能设备非标定制。
====================
绿特感谢您的关注
官方网站:http://www.sd-lt.cn
官方微信:sdlvte
咨询热线:4008-188-199
扫码关注我们
揭秘热泵应用技术
获取更多行业资讯

