

撰稿|由课题组供稿
超构表面为设计平面光学器件开辟了新的路径,然而光波段的动态可调谐超构表面器件仍具有极大挑战性。近日,湖南大学胡跃强、段辉高教授团队与樊帆副教授团队合作提出并实现了在可见光波段与液晶集成的电控可调的多功能偏振超构表面。所提出的调制和集成方案将加速超构表面元件在空间光调制器、激光雷达和全息显示等关键基础元器件中的应用,相关成果于5月28日在线发表于纳米领域顶级期刊《Nano Letters》上。
超构表面是一种由亚波长散射体周期或准周期阵列设计的二维超材料,通过对散射体结构参数和方向的设计,在操纵电磁波的振幅、相位、频率和偏振方面具有前所未有的能力。由于超构表面在电磁波操纵方面具有很高的自由度,吸引了诸多研究者的广泛关注,并且在实际中具有重要的应用价值。然而目前的超构表面器件一般是静态元件,即一经加工后便无法主动调谐,而在近红外和可见光范围内,动态全息显示、光通信、激光雷达系统中的光束控制、透明显示和自动变焦透镜等功能的实现,对超构表面器件提出可寻址调谐的新需求。因此,开发一种可寻址调谐的超构表面具有非常重要的研究意义和实用价值。目前,已有一些通过机械调控、相变材料、改变环境折射率等方法实现整体可调谐超构表面的探索,但是实现更灵活的调谐机制以及可寻址的动态可调谐超构表面仍面临极大的挑战,并且现有的方案很少利用超构表面的偏振操纵能力,而且其有限的性能阻碍了可寻址器件的应用发展。在可调谐超构表面器件的方案中,集成液晶的超构表面由于液晶材料的成熟而备受关注。液晶是一种兼具液体的流动性和晶体的各向异性的双折射材料,其局部双折射特性能够被电场、磁场和光场等外加物理场调控,在显示等领域已经有非常成熟的应用,因此其与超构表面的结合将极大地加速动态超构表面元件走向实际应用。
研究团队展示了一种在可见光范围内与液晶集成的电控可调谐多功能偏振超构表面,通过集成偏振依赖的全电介质超构表面和双折射液晶,将两者的偏振调控能力相结合,实现了两个圆偏振通道的连续强度调谐和切换。与之前研究者们采用的液晶直接包覆超构表面结构的方案不同,研究团队开发了一种新的液晶和超构表面集成的封装方案,该方案使用低折射率材料代替液晶填充超构表面结构间隙,提高了整个液晶集成超构表面器件的效率;并且由于在结构上还保留了一层平整的介质层,使得上方液晶分子的取向更均匀;此外,该方案还避免了液晶直接包覆结构带来的浸润性问题。因此,该集成方案不仅简化了器件加工工艺,还有效提高了器件性能。基于此,研究团队演示了电控可调谐单色和多色可切换超构表面全息以及动态变焦超透镜。进一步地,研究团队还将该方案应用于透射式可寻址调谐超构表面器件,其中的每个像素可以通过一个独立的氧化铟锡(ITO)电极控制。由于超构表面具有前所未有的像素化偏振控制能力,如果结合液晶的偏振控制能力,有望实现动态可调的偏振转换、偏振相关的多路复用以及复杂的矢量光束。此外,液晶不仅对电激励响应,也可以对热、力、光和磁场做出响应,这极大扩展了动态超构表面在不同场景的应用可能性。另外,通过更精细的电极加工可以实现更多像素的可寻址调控,有望在空间光调制器、激光雷达和全息显示等关键基础元器件中得到应用。
相关工作得到了国家自然科学基金、湖南省科技创新领军人才项目、湖南省自然科学基金、湖南大学机械与运载工程学院优秀青年骨干教师计划项目的支持。

图一 电控可调多功能偏振依赖超构表面原理图

图二 电控可调单色和多色可切换超构表面全息演示

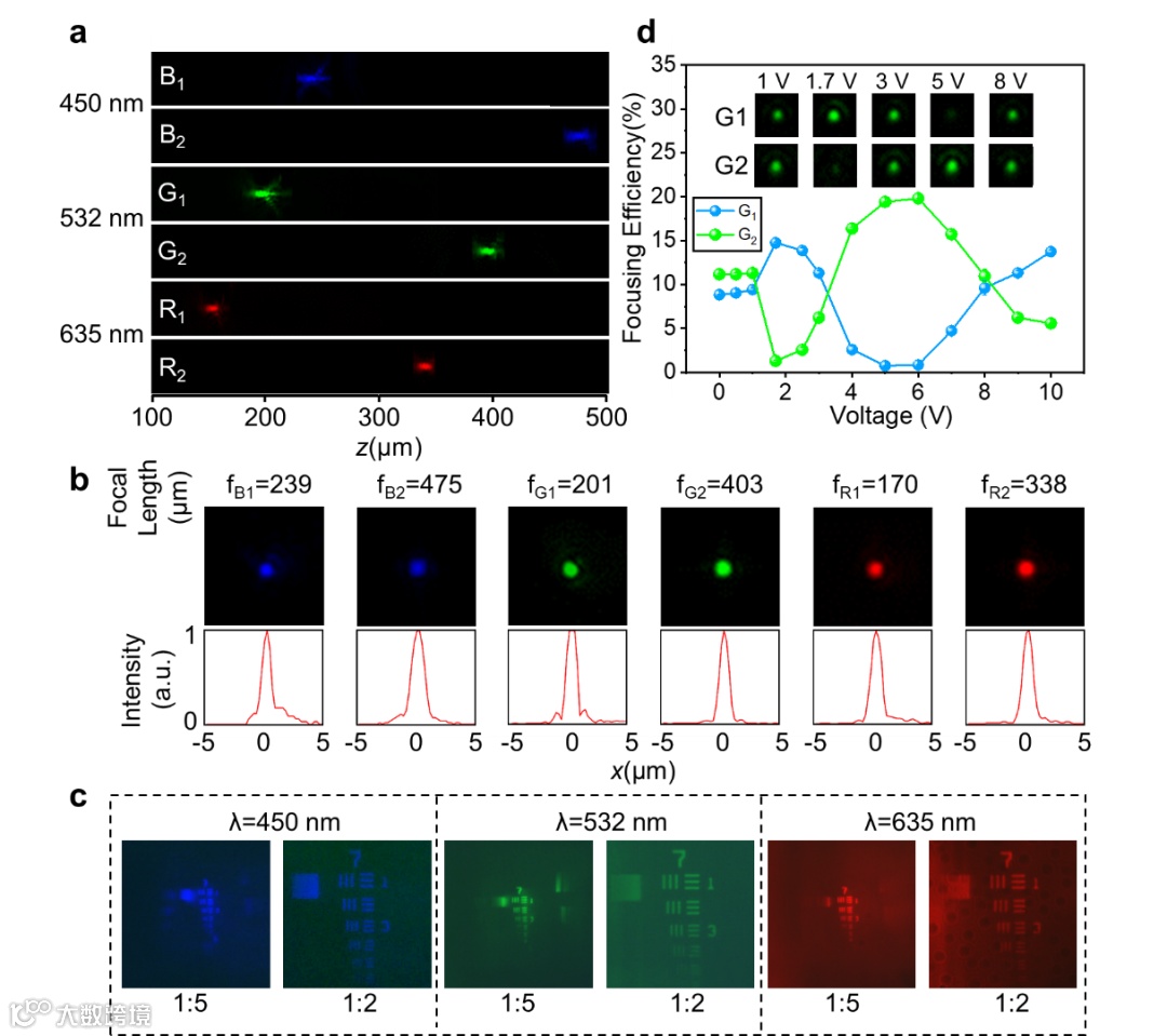
图三 电控可调变焦透镜演示

图四 可寻址动态超构表面全息图演示
文章链接:

https://pubs.acs.org/doi/10.1021/acs.nanolett.1c00104

免责声明:本文旨在传递更多科研资讯及分享,所有其他媒、网来源均注明出处,如涉及版权问题,请作者第一时间后台联系,我们将协调进行处理,所有来稿文责自负,两江仅作分享平台。转载请注明出处,如原创内容转载需授权,请联系下方微信号。



