
结霜一直是制约空气能热泵发展的一大问题,
我们一起来了解下,热泵结霜的原因,结霜形态以及解决办法。
-
-
-
频繁化霜,化霜不尽,化霜过程是一个空调运行过程,不仅不能制热水,同时还需要消耗原有的热水的能耗,排出的冻水返冲到保温水霜中,造成水温进一步下降;
-
蒸发温度下降,能效比降低,热泵运行性能恶化,直到不能正常工作。
-
由于机组不能正常工作给客户直接造成经济损失,直至产生对热泵产品的后怕情绪,导致整个行业进入更加艰难的境地。
冬季室外温度低于0℃时,在制热时运行时间长,室外机组整个换热器表面均匀结霜是正常的现象。
原因:换热器温度低于环境空气的露点温度时,整个换热器上散热片表面会产生凝露水,当环境空气温度低于0℃,凝露水就会凝结成薄霜。结霜严重时会影响制热效果。一般热泵产品都有自动化霜功能,确保空调器正常运行。
A、室外环境温度大于0℃,开机不久整个换热器上散热片表面凝露水就会凝结成薄霜,很快霜越结越厚。室内机制热效果差,且呈现化霜平凡现象。该故障一般是室外换热器上散热片表面脏堵、室外风机系统故障或室外换热器进、出风口有阻挡物造成。
解决方法:室外换热器清洗、检查风机系统或排除进、出风口的阻挡物。
B、室外环境温度大于0℃,开机不久。室外侧换热器底部(毛细管出口处换热器进口处开始)结霜很厚,换热器大部分未有凝露水,随时间推延结霜有下至上结霜在延伸;室内风机始终处于防冷风低速运行;空调器平凡化霜。该故障一般是系统缺制冷剂。
C、室外环境温度大于0℃,开机不久。室外侧换热器上半部(换热器出口处和回气管)结霜很厚,并且在换热器上随时间推延有上至下(有换热器出口向换热器进口方向)结霜在延伸;且制热效果差;空调器平凡化霜。该故障一般是系统制冷剂过多。故障常出现在维修加制冷剂后。
空气能热泵热水器在冬天出现的问题,大多是因为系统匹配不合理的原因造成的。比如:
1、在冬天使用了夏天的工况设计选型,到了寒冷的冬天,空气能热泵热水机组就出现产水量不足,在机组制热效率下降长时间运行时,甚至受自动保护程序使机组停止运行,从而影响用户的正常用水和使用。
2、系统安装匹配不合理:很多热泵工程采用的大循环安装方式,一边用热水,一边补冷水,机组长期在低温下运行,导致结霜。
3、排风量不够:空气能热泵热水机组要在冬天寒冷的地区正常使用,如果气温过低,湿度高的地区,就需要加强机组通风量或采取辅助电防结冰等方式,并根据地区特点优化化霜程序,进行科学合理的精心设计和安装调配。这样,空气能热泵热水机组即使在寒冷的冬天也是可以满足用户使用的。
4、缺乏必要的环境模拟实验:空气能热泵热水机组的工程设计要考虑到不同环境和不同地区的使用水平,还要制订不同的化霜参数。如化霜时间、化霜起始温度、化霜结束温度,都需要根据不同地区的最低温度和湿度设置不同的参数。如果没有环境模拟实验设备是很难达到理想效果的。
通过在换热器上安装适当功率的电阻,当蒸发器上霜层积累到一定程度时,开关开启,电阻丝通电发热融霜。这一方法简单易行,但从节能角度来看不可取。
一种是在蒸发器盘管上安装温度传感器,通过检测室外盘管温度来判断是否结霜。另一种是通过检测冷凝器盘管温度与室温(或水温)的差值来判断室外蒸发器是否结霜,即当蒸发器结霜后,其换热效率降低,导致冷凝器的换热量下降,盘管温度下降,当检测到冷凝器盘管温度与室温(或水温)的差值低于一定值时,可以判断室外换热器结霜较严重。
除霜时启动换向除霜程序,四通换向阀动作,改变制冷剂的流向,让机组由制热运行状态转为制冷运行状态,压缩机排出的高温气体通过四通阀切换至室外换热器中进行融霜,当室外盘管温度上升到某一温度值时,结束除霜。
该方法是将冷凝器出来的制冷剂过冷后节流,再进入蒸发器以融化蒸发器上的霜层。
在制热工况的除霜状态下,4个电磁阀只打开一个,由冷凝器出来的液态制冷剂,从打开的电磁阀进入翅片换热器进行过冷放热除霜,再进入与打开电磁阀所对应的气液分离器。从气液分离器出液口出来的制冷剂进入集液管,再经节流阀进入分配器,经过单向阀进入余下的3个管路进入蒸发器蒸发,气态制冷剂进入对应的气液分离器,然后从出气口汇集到集气管再经斯通换向阀进入压缩机,完成循环。通过设置在微霜时就将霜除掉,从而使机组在无霜状态下运行。
该方法是在换向除霜的基础上改进而来,即在除霜过程中启用风扇反转,使其按反方向送风,强制空气由非结霜侧进入风侧换热器并向结霜侧流动,将被加热的空气吹向霜层而除霜。这种除霜方式充分利用了风侧换热器的热量,依靠对流、导热、辐射3种传热方式同时融霜,效率明显优于传统除霜方式。同时,一定的风压还能促使霜壳瓦解脱离换热器表面,对流换热的加入使得除霜过程进行得迅速而彻底。但由于增加了中间继电器和压力开关等器件,加大了生产成本。
对于大型热泵系统,常采用水力除霜的措施。通过用热水冲淋室外蒸发器达到除霜的目的。这种除霜方式设备简单,但是造成了除霜后蒸发器周围空气含湿量太高,容易再次结霜,不适合在北方等气温较低的地区使用。且对水资源的浪费较大,需要独立的水系统。
该方式利用压缩空气产生高速射流直接吹除霜层,随时清除蒸发器表面上的微小凝霜,使蒸发器表面始终保持无霜状态。它最大的优势在于不间断的对室内供热,室内热环境波动微弱,保证了舒适度。但是压缩空气需要增加额外功耗,整机的造价成本也较高。
一、蒸发器底部结霜,大多为积水盘排水不畅导致,用热水人工化霜后,清理污物,保持积水盘排水畅通。
1、查看化霜温度,或将主机化霜探头置于霜体中,3 分钟以上,若化霜温度显示在 5 度以上,基本可以判定是化霜探头故障,用热水冲淋,人工化霜后,更换化霜探头。
2、压缩机工作正常,对四通阀进行换向操作,或直接对四通阀通电,
若没有四通阀吸合的声音,也没有冷媒流动的声音,基本可以判定四通阀线圈坏。
若有吸合的声音,但没有冷媒流动的声音,则四通阀卡死打不开,无法换向,需更换四通阀。
2、化霜探头位置不合理,将化霜探头放置在结霜最严重的地方。
1、若化霜温度显示正常,在0度以下,检查主机周围通风是否良好,清理周围杂物和清洗蒸发器,并可适当延长化霜持续时间和提高化霜退出结束温度。
2、主机频繁结霜,且低力表压力较低,先用热水人工化霜,然后观察制热时的低压表,若压力低于正常值(可对照同类机型),基本可以判定冷媒不足,或冷媒泄漏。
冷媒分流不均匀导致,大多为某一路毛线管不畅通或冰堵所致
排除方法为:将化霜探头移到先结霜且不易化霜的铜管上或更换毛细管,重新抽真空,加冷媒。
六、化霜过程中出现高压保护:结束(退出)化霜温度设置过高,调整结束(退出)化霜温度。
目前主流的除霜方法,整个除霜过程中,无需停止压缩机,无需切换四通阀。室内机不会吹冷风,对室内侧的温度影响小,舒适性很好,用户大可放心
这是导致热泵运行故障的主要原因。机组非正常结霜和结冰,只是机组“出毛病”的表面症状,结霜症状不一样,病理各有不同,病因不同,结霜的形状和形式就有不同。
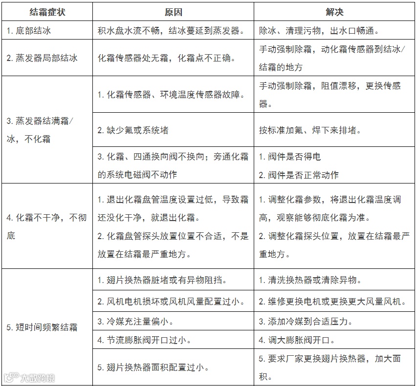
原因:积水盘水流不畅,结冰蔓延到蒸发器解决:除冰、清理污物,出水口畅通。
原因:化霜传感器处无霜,化霜点不正确解决:手动强制除霜,动化霜传感器到结冰/结霜的地方
原因1:化霜传感器、环境温度传感器故障解决:手动强制除霜,阻值漂移,更换传感器
原因2:缺少氟或系统堵解决2:按标准加氟、焊下来排堵。
原因3:化霜、四通换向阀不换向;旁通化霜的系统电磁阀不动作解决3:检查阀件是否得电;检查阀件是否正常动作
原因1:退出化霜盘管温度设置过低,导致霜还没化干净,就退出化霜。
解决1:调整化霜参数,将退出化霜温度调高,观察能够彻底化霜为准。
原因2:化霜盘管探头放置位置不合适,不是放置在结霜最严重地方。
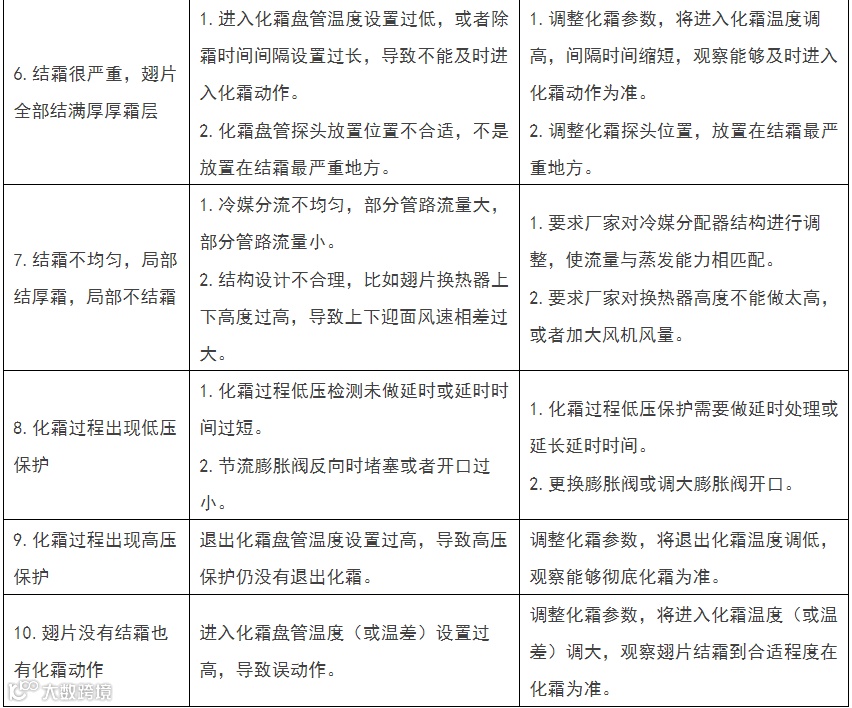
原因1:进入化霜盘管温度设置过低,或者除霜时间间隔设置过长,导致不能及时进入化霜动作。
解决1:调整化霜参数,将进入化霜温度调高,间隔时间缩短,观察能够及时进入化霜动作为准。
原因2:化霜盘管探头放置位置不合适,不是放置在结霜最严重地方。
原因1:冷媒分流不均匀,部分管路流量大,部分管路流量小。解决1:要求厂家对冷媒分配器结构进行调整,使流量与蒸发能力相匹配。 原因2:结构设计不合理,比如翅片换热器上下高度过高,导致上下迎面风速相差过大。解决2:要求厂家对换热器高度不能做太高,或者加大风机风量。
解决1:化霜过程低压保护需要做延时处理或延长延时时间。
原因2:节流膨胀阀反向时堵塞或者开口过小。解决2:更换膨胀阀或调大膨胀阀开口。
原因:退出化霜盘管温度设置过高,导致高压保护仍没有退出化霜。
解决:调整化霜参数,将退出化霜温度调低,观察能够彻底化霜为准。
原因:进入化霜盘管温度(或温差)设置过高,导致误动作。
解决:调整化霜参数,将进入化霜温度(或温差)调大,观察翅片结霜到合适程度在化霜为准。
在冬季,超低温空气源热泵热水器的蒸发器结霜原本是正常的,但是假如结霜后不能正常除霜,以至结冰,则结霜会严重影响加热效果。判别步骤和扫除办法如下:
首先检查设置能否正确,除霜开端时间,开端温度,除霜时间,除霜完毕温度等设置能否合理。通常状况下,出厂设定的除霜起始温度为2〜4℃,除霜时间为30〜45分钟,除霜完毕温度普通为10℃左右。首先检查这些设置能否合理,然后继续下一步。
大局部是由于水盘排水不畅形成的。用热水停止人工除霜后,清算污垢并坚持水盘排水畅通。
请留意,假如发现蒸发器结霜,请勿用硬物将其除去,否则可能会损坏铜管,以至招致制冷剂走漏。能够用热水冲一下
2.①检查除霜温度,或将主机的除霜探头放入霜体中。 3分钟后,假如除霜温度高于5℃,则根本上能够肯定除霜探头有毛病。用热水手动冲洗和除霜。之后,只需改换除霜探头即可。
②假如紧缩机工作正常,则换向四通阀或直接给四通阀通电。假如没有四通阀关闭的声音或制冷剂活动的声音,则根本上能够肯定四通阀线圈能否损坏;假如有吸气的声音但没有制冷剂活动的声音,则是由于四通阀被卡住,无法翻开,也无法倒转,从而招致蒸发器结霜。此时,请改换四通阀。
能够在结霜后除霜,但是除霜不洁净且不完好,或者一侧有霜,而另一侧没有霜。这种状况通常是由于:
①假如将除霜完毕的温度设置得太低或将除霜时间设置得太短,则足以恰当地调整除霜完毕温度和除霜时间;
②除霜探头的位置不合理。此时,将除霜探头放在霜霜严重的中央。
①首先检查除霜温度能否正常。假如除霜温度正常且在0℃以下,请首先检查主机四周的通风情况能否良好,清算主机四周的杂物并清洁蒸发器,并恰当延长除霜时间,增加除霜温度的终点。
②主机经常结霜,压力表压力低。首先运用热水停止人工除霜,然后在加热过程中察看低压表。假如压力低于正常值(与相似型号比拟),则根本上能够判别出制冷剂缺乏,或制冷剂走漏。
③主机风扇马达损坏或风量缺乏,例如叶片损坏,或者风扇马达功率太低。
超低温空气源热泵蒸发器局部结霜,呈现这种状况是由于制冷剂分流不平均,普通为某已路管道不顺畅或者梗塞,处理办法能够把探头放在严重眼霜的管道上,或者改换毛细管。
6、超低温空气源热泵化霜过程中不时呈现一个高压系统维护
这是由于除霜完毕温度设置得太高,恰当调理温度即可,通常被设定为10℃。
7、超低温空气源热泵化霜过程中不时呈现一个低压系统维护
这是由于收缩的梗塞或节流阀开度太小,形成反向,这需求改换或节流收缩居间特定的中介的节流阀的收缩阀开度,制造商通常有细致描绘描绘调解形式的不同参数是不一样的,没有方法解释的统一。
这是由于在除霜起始温度设置得太高,或者除霜探针被毁坏,招致机器毛病。这一次,只需调理温度启动除霜或改换除霜传感器。
⊙版权声明:文章文字资料来源网络整理,版权归原作者所有,如侵权请联系我们删除。
绿特国创-是以热泵和节能为核心技术,国内非标冷暖设备、中央空调定制专家,是建筑和工业节能及能源投资运维综合服务商。
1、商用空调:需要供冷供暖各类建筑,如宾馆、酒店、写字楼,医院、学校、住宅小区、商场超市、城市综合体、物流园、工业园区厂房、车间。
2、净化空调:医院、净化车间等需要恒温恒湿净化的场所。
1、大面积集中供热、住宅小区、医院,学校,写字楼、宾馆酒店、别墅、农村住宅、工厂车间。
2、生产工艺加热及热水,如管道输送伴热,原油加热、酸洗电镀槽加热、各类需要热水和清洗的车间、洗浴等。
1、花卉、蔬菜、水果种殖大棚加热(降温)恒温恒湿。
各类氟系统中高温速冻库及冷链物流办公场所的中央空调。
1、建筑节能,各类建筑供冷、供热、卫生热水的节能改造。
2、工业节能,针对矿山、油田、电厂、钢铁、冶炼、化工、造纸、纺织印染和数据中心等有余热的企业,提供优化的能源节能方案及设备。
3、投资回收期三年以内的节能项目或4年以内的以学校、医院和公建项目为主的供冷供热投资运维项目。
1、大型螺杆式超低温空气源热泵,适应-40℃以内地区,比模块机节能15%以上,综合造价低10%,寿命25年,噪音低,占地面积小,适合大面积区域供冷供热(热水),低温模块式空气源热泵机组3-100匹,型号齐全。
2、煤改电户用空气源、热泵热风(水)机,适用于农村别墅、住宅供冷供热。
1、工业余热型热泵在热源侧进水温度65-70℃时,出液温度可达165℃,或出120和165℃蒸汽,能效分别为3.5和2.5,适用于有工业余热需要高温热水或蒸汽场合。
2、降膜式水(地)源热泵机组(江、河、湖泊、污水、海水、地热尾水),能效比高6.3以上,适用于有上述水源地区和污水处理厂及污水管道附近各类建筑的供冷供热。
三)能源塔热泵,适应环温-30℃以内建筑供冷供热,特别适合老建筑节能改造,水源热泵及地热井改造。