撰稿 | 李东宇、朱䒟(华中科技大学)
活体脑成像对于研究大脑生理病理活动有着至关重要的意义。现代光学成像技术因其高分辨率和低侵入性,为活体观测大脑皮层结构与功能提供了有效工具。但浑浊的颅骨极大地限制了成像质量和成像深度,光学成像应用于皮层观测时往往需要借助各种“颅窗”技术。
开颅玻璃窗和磨薄颅骨窗是目前最广为应用的颅窗技术。开颅玻璃窗需要借助外科手术去除部分颅骨,再在皮层上覆盖一层玻璃;磨薄颅骨窗需将颅骨磨薄至25 μm以下。近年来,科研人员提出用化学试剂降低颅骨散射,直接提升颅骨透明度,即“光透明颅窗(Skull optical clearing window)”技术,这样可在无需对颅骨进行外科手术的情况下,实现皮层成像。
这些颅窗技术的发展为实施皮层神经-血管光学成像提供了重要途径,而针对急性脑损伤实施大视场、高分辨观测时却显得无能为力。事实上,创伤性脑损伤(TBI)是一种临床常见病,每年约有 6900 万人遭遇此病,严重的甚至会有死亡风险。因此,发明一种能满足急性脑损伤观测的无损颅窗技术,具有重要的科学意义与临床价值。
近日,来自华中科技大学朱䒟教授课题组发展了一种长效光透明颅窗(Through-Intact-Skull window,简称 TIS 窗),实现了对创伤性脑损伤的大视场、高分辨的实时动态观测;基于TIS窗,与浙江大学钱骏教授课题组、奚望副教授课题组合作开展了小鼠皮层深组织成像、并实现清醒动物长达数周的观测。成果以 A Through-Intact-Skull (TIS) chronic window technique for cortical structure and function observation in mice 为题发表在 eLight 期刊。
颅骨的主要成分包括钙质、胶原蛋白、脂类和水,这些组分的折射率各不相同,从而引起了强烈的散射,极大地限制了光学成像在皮层深组织的成像质量。为了减小颅骨的散射,论文作者使用了三种试剂,分别用于胶原解离、去脂和折射率匹配,从而使颅骨变得透明。但纯粹的液体试剂根本无法应用于清醒或自由活动的小鼠皮层的观察。本文作者在使用光透明试剂之后,进一步通过光固化,使颅骨在 2-3 周之内一直保持良好的透明状态。由于 TIS 窗是在颅骨表面滴加透明试剂,因此可以获得较大观测视场,同时也能保证较高分辨率(如图1所示)。
图1:TIS窗下的双光子皮层成像。(a)双侧半脑双通道成像。(b-d)图a中对应区域的放大成像。(e-j)图b-d中对应区域的放大成像,可清晰地观察到神经元树突棘。
利用该技术,研究人员对小鼠双侧皮层视野内的长时程细胞追踪,从而高分辨地观测创伤性脑损伤后的全局免疫应答(如图2所示)。

图2:急性 TBI 后双侧皮层范围内的细胞追踪。(a-r)TBI 后不同区域内的免疫细胞动力学参数分析。该小鼠发生 TBI 后,在损伤区域附近、中缝附近和损伤区域对侧均观察到中性粒细胞活动。经量化分析,发现中缝附近(而非损伤区域附近)的中性粒细胞运动最为剧烈。(s-u)在一只小鼠上观察到 TBI 2 小时后发生脑出血。发现出血发生时,中性粒细胞运动速度开始加快,出血范围蔓延至该区域时,中性粒细胞运动速度到达顶峰,随后下降至平稳。
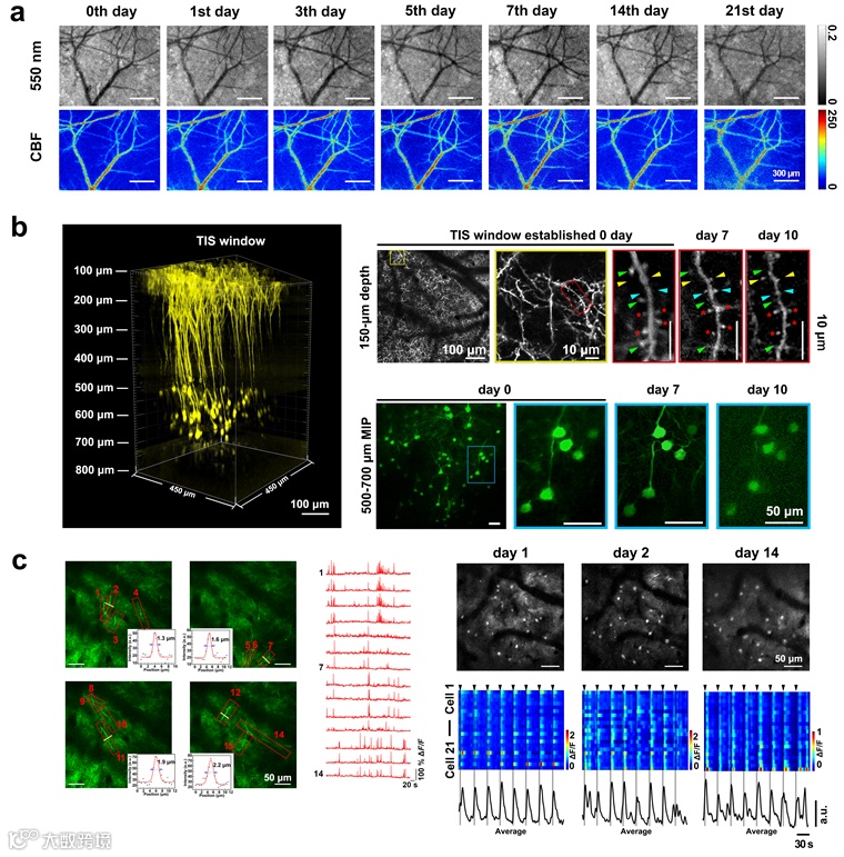
此外,研究人员还对 TIS 窗的性能进行了全面评估,透过 TIS 窗实现小鼠皮层高分辨(神经元树突棘)、大深度(~900 μm)、长时程(数周)成像,并用于清醒动物神经活动的观测(如图3所示)。毫不夸张地说,TIS 窗在具有其独特优势的同时,拥有了现有颅窗技术所拥有的全部应用场景。
图3:TIS 窗用于长期皮层神经血管结构及功能成像(a)皮层血流分布跟踪。(b)皮层不同深度神经元结构长期成像。(c)清醒小鼠的皮层神经活动观测。
因此,TIS 窗技术未来在脑科学的生理病理研究中具有巨大的潜力。
Li, D., Hu, Z., Zhang, H. et al. A Through-Intact-Skull (TIS) chronic window technique for cortical structure and function observation in mice. eLight 2, 15 (2022).
https://doi.org/10.1186/s43593-022-00022-2
免责声明:本文旨在传递更多科研资讯及分享,所有其他媒、网来源均注明出处,如涉及版权问题,请作者第一时间后台联系,我们将协调进行处理,所有来稿文责自负,两江仅作分享平台。转载请注明出处,如原创内容转载需授权,请联系下方微信号。
