

研究背景
利用光子和物质的量子特性传输数据的通信网络比传统网络更安全。这种量子网络的物理实现需要能够将存储的信息转换为量子载体的特殊设备——类似于普通计算机如何将硬盘上的比特转换为光纤信号。为了实现这种转换,器件必须能够在静止的量子比特和用于数据传输的光子之间产生量子纠缠。一旦产生,纠缠光子和量子比特就可以用来执行各种任务,例如生成和发送加密密钥。长距离量子通信和网络需要具有高效光接口和长存储时间的量子存储节点。
关键问题
1、对于产生和存储纠缠的量子网络节点,需满足以下基本要求
该节点必须有一个有效的接口实现光子和物质“量子位”或“量子位”之间的转换;必须保持对物质量子位的高度控制;必须能够将物质量子位中的信息转换成记忆量子位,以便长期存储。
由于超导组件的系统要求,量子网络节点应能在近室温下工作,而不是在极低的温度下工作。
光子和物质量子位之间的纠缠必须在实际应用中大规模产生,并且该设备必须能够保持物质量子位的稳定性足够长的时间,以便光子量子位在节点之间传播。
虽然悬浮在真空中的原子、半导体纳米结构(如量子点)和IV族半导体材料(如金刚石)中的缺陷中心等系统已接近上述要求,但尚未实现全功能节点。
新思路
有鉴于此,哈佛大学物理系M. D. Lukin等人报道了基于金刚石纳米光子腔中的硅空位中心(SIV),实现了集成双量子比特网络节点。量子位寄存器由充当通信量子位的SiV电子自旋和充当量子存储时间超过2秒的存储量子位的强耦合硅-29核自旋组成。通过使用高应变SiV,实现了温度高达1.5 K的电子-光子纠缠门和高达4.3K的核-光子纠缠门。作者还通过使用电子自旋作为标记量子位,展示了核自旋光子门中的有效错误检测,证实了该平台在可扩展量子中继器的应用前景。


作者开发了具有非简并跃迁频率的四个自旋态的双量子位系统,实现了电子自旋量子位的选择性读出以及比共振读出高8倍的保真度。
实现了双量子比特29SiV系统的完全控制,通过使用动态解耦序列增加电子相干时间,实现了2s左右的核记忆时间。
使用具有大残余应变的SiV基态分裂抑制了热退相干过程的速率,实现了在1.5 K下稳定的自旋光子纠缠态,通过引入光子-原子核纠缠门,实现了工作温度高达4.3 K以及高保真度。
利用电子自旋翻转来检测门错误,通过集成组件实现了在4.3 K下具有错误检测的PHONE门,取得了高达2.5 ms的存储时间和高保真度。
1、证实了金刚石中硅空位在长距离量子通信中的重要作用
作者表明金刚石中的硅空位中心可用于产生和保持与光子的纠缠,使得长距离上的有效量子通信成为可能。
作者选择了一种特殊的同位素29Si,将其嵌入在空缺位置。29Si中的磁活性核有助于将存储时间延长千倍,可达2s。
本工作中光子和硅核之间的纠缠可以保持大约2.5毫秒,这是记录的最长时间之一,并允许光子在失去纠缠之前传播大约500公里。
创建了一个工作的光子核纠缠(PHONE)量子操作,并扩展了典型量子操作的能力。通过内置错误监测实现了纠缠态有效寿命的延长,有望用于可扩展的量子网络。
创建了在4.3 K下工作的量子节点,比传统系统工作温度高43倍,可利用台式冷却系统可以用来操作这种设备。
技术细节
双量子位系统
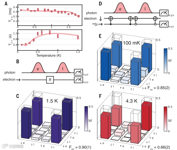
作者开发了具有非简并跃迁频率的四个自旋态的双量子位系统。电子和核自旋量子位分别通过使用微波(MW)和射频(RF)脉冲进行相干控制并通过金共面波导传输。SiV嵌入在纳米光子腔中增强了到737 nm的受激态流形的光学跃迁,用于状态读出和自旋光子纠缠。SiV-腔系统呈现出高对比度的自旋相关反射光谱。通过在最大反射强度对比度的频率下测量激光的反射强度,实现了电子状态的高保真共振读出。通过在发生最小核失相的激光频率下探测系统,并利用反射光子的电子自旋相关相位(而不是强度)进行读出,实现了电子自旋量子位的选择性读出。结果表明在导致1/e的核相干性损失之前,电子可以以95%的保真度被读取14次,比共振读出方法提高了八倍。

图 基于29SiV的量子网络节点
长寿命量子存储器
通过选择性地驱动4个单自旋翻转跃迁来实现对双量子比特29SiV系统的完全控制,实现了4个可能的受控非门(CNOT):2个电子翻转门MW1和MW2,2个核翻转门RF1和RF2。测量了MW2门的保真度为99.9±0.1%,门时间为30.0 ns。为了解决驱动核旋转的时间比电子失相时间长的问题,使用动态解耦序列增加电子相干时间,并将其与逐步的核旋转交叉,实现一个解耦的RF1。最终结果表明,核相干时间随n(去耦脉冲数)的变化而变化,测量到的最大核记忆时间为T2n=2.1±0.1s。

稳定的自旋光子纠缠
为了实现稳健的自旋光子纠缠,使用具有大残余应变的SiV基态分裂,极大地抑制了热退相干过程的速率,实现了在1.5 K下操作而不会明显降低纠缠态时间,电子自旋和时间量子位之间实现了高温自旋光子纠缠门。为了进一步扩展自旋-光子界面的纠缠能力,引入了一个光子-原子核纠缠门,该门仅使用快速MW门直接使29Si核自旋与光子量子位纠缠,并允许工作温度高达4.3 K,且实现了高保真度。

图 高温下的自旋光子纠缠
集成误差检测
由于电子自旋调节光子和原子核之间的界面,电子自旋翻转可以作为一个集成的误差见证来检测门错误。类似于纠错协议中的标记量子位,通过测量电子自旋量子位的状态,可以以一些门故障概率为代价来减少PHONE门错误。结果表明误差监测使得系统保真度增加2%,错误检测率为8.4%。通过集成组件实现了在4.3 K下具有错误检测的PHONE门,并使用回波序列将自旋-光子纠缠态存储在核自旋存储器中,存储时间高达2.5 ms。

图 集成误差检测的自旋光子纠缠
展望
总之,本工作为实现量子网络和探索其应用开辟了新途径。对额外的存储器量子位的访问直接实现了改进的存储器增强的量子密钥分配,相位读出协议促进了纠缠尝试之间的电子复位,同时信息被存储在核上。本工作的研究方法还可部署可扩展的基于SiV的量子中继器网络,证实了在纳米光子腔中有相当数量的高应变器件可以在高温下工作的可能性。除了实现多节点量子网络协议之外,这些系统还可以生成复杂的光子树簇态,从而实现稳健的单向长距离量子通信。
参考文献:
DORIAN GANGLOFF. An optical interface for quantum networks. Science, 2022, 378(6619):
473-474.
DOI: 10.1126/science.ade6964.
https://www.science.org/doi/10.1126/science.ade6964
P.-J. STAS, et al. Robust multi-qubit quantum network node with integrated error detection. Science, 2022, 378(6619): 557-560
DOI: 10.1126/science.add9771.
https://www.science.org/doi/10.1126/science.add9771
免责声明:本文旨在传递更多科研资讯及分享,所有其他媒、网来源均注明出处,如涉及版权问题,请作者第一时间后台联系,我们将协调进行处理,所有来稿文责自负,两江仅作分享平台。转载请注明出处,如原创内容转载需授权,请联系下方微信号。
