
说明:本文为推广文章,内容来自COMSOL学堂(上海群仿信息科技有限公司)

检索近2年,Nature及其子刊中有947篇文章使用了COMSOL仿真

专题介绍
COMSOL 作为一款功能强大的多物理场仿真软件,在光学、电磁、结构力学、声学、化工、锂电池新能源等许多学科领域广泛应用。群仿科技是一家专注于COMSOL 软件仿真咨询与技术服务的高科技公司,目前已举办了17期COMSOL多物理场专题培训,学员达1100余人。本期将开设COMSOL多物理场/光电/锂电池/等离子体仿真技术四大专题(第18期),通过仿真理论解析、工程案例实操以及复杂仿真问题指导,帮助学员解决仿真问题,掌握仿真技术,助力科研,提升就业和工作竞争力。
公司团队
专题主讲教师和项目工程师均拥有博士学位,在Nature Communications, Physical Review Letters, Advanced Materials, JACS等期刊发表多篇论文,与清华、中科院、国防科大等科研院所保持长期仿真项目咨询合作关系,具有丰富的仿真理论和工程案例经验。
课程内容
培训学员可获得:案例模型+回放视频+答疑指导+培训证书
培训时间
(腾讯会议线上直播平台)
报名费用
(2)报名学员可免费参加后期同专题培训课程
联系方式
报名咨询:18616815585 李博士(微信同号)
扫描下方二维码 快速咨询课程
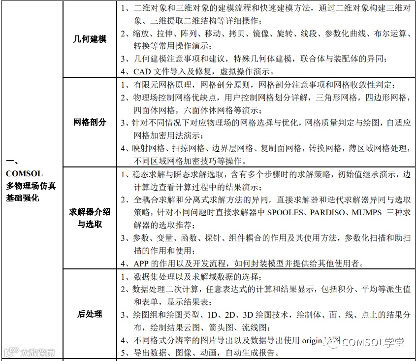
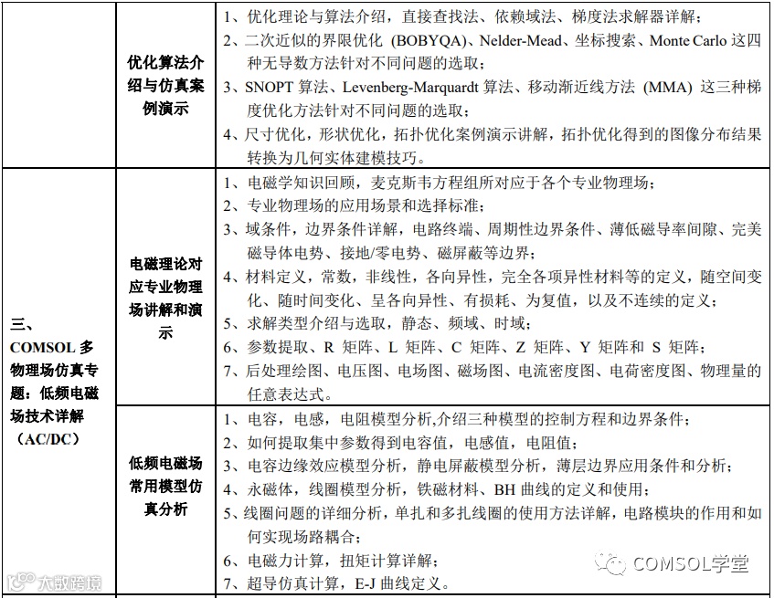
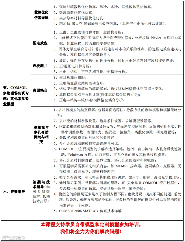
课程大纲





(二)“射频(RF)/光学专题” 课程大纲




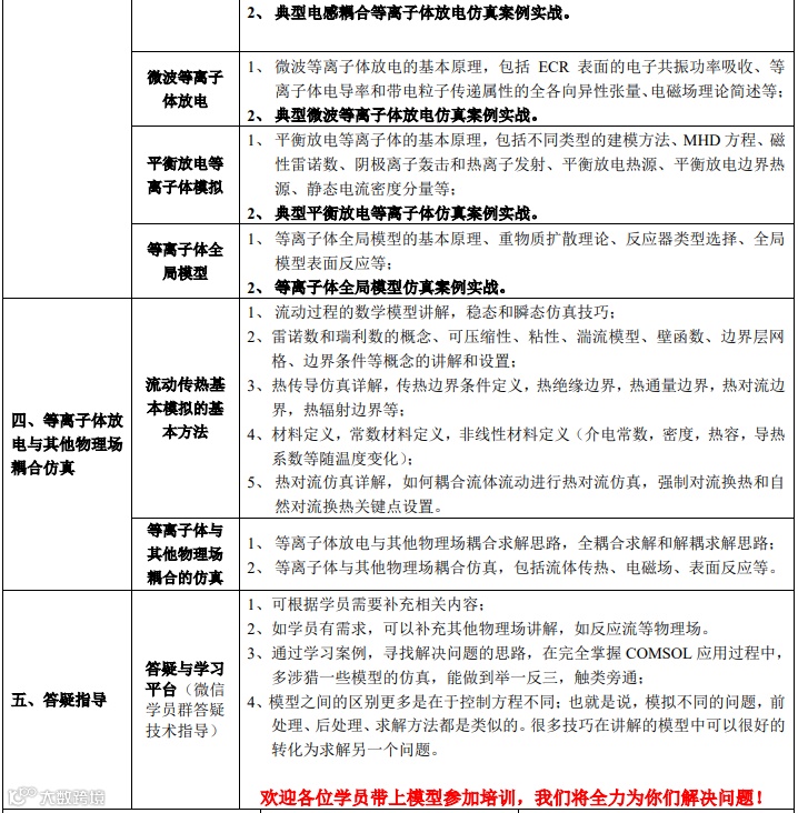
(三)“等离子体仿真技术与应用” 课程大纲



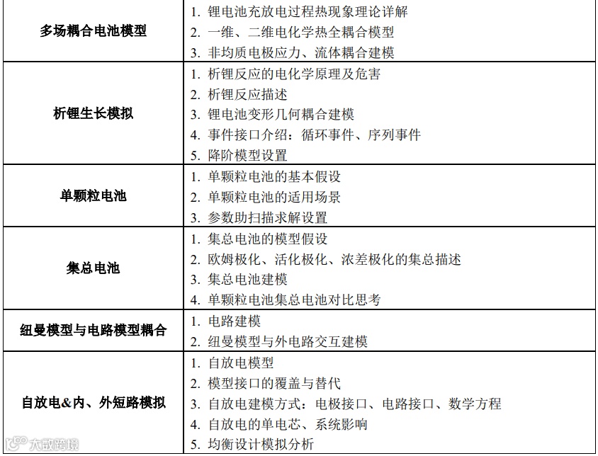
(四)“锂电池仿真技术与应用” 课程大纲



















![]() |
![]() |
| Charge Swelling | 载荷JR Swelling |
![]() |
![]() |
| Overhang | JR温升 |
![]() |
![]() |
| 电池升温 | 方壳风冷 |
![]() |
![]() |
| 壳体腐蚀 | 锂沉积 |
![]() |
![]() |
| 气泡 | 三维效应 |
![]() |
![]() |
| Thickness Swelling | 低温放电回弹 |















