
公众号来源: npj计算材料学
燃气涡轮机叶片的合金设计是一项复杂的任务,必须同时满足多个设计目标和约束条件,包括室温下的延展性、高温下的屈服强度、低密度、高导热系数、窄凝固范围、高固相线温度、较小的线性热膨胀系数等。特别是针对多主元素合金,由于其巨大的设计空间,不可能通过传统的实验和计算来研究。
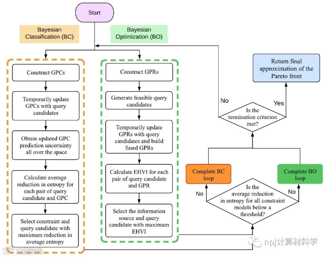
多目标贝叶斯优化方法使用最少的数据,使用基于启发式的搜索来寻找信息最丰富的观察结果,并增加系统在优化设计方面的知识状态,已成功应用于材料科学的各种领域中。对必须通过积极学习约束来确定可行的设计空间时,研究者提出利用机器学习方法学习约束设计空间,主要关注可行空间的边界,并使用分类器来表示设计空间中的可行和不可行区域的可行性边界。为了有效地利用分类器来表示约束边界,需要学习可行性边界,以保证分类器预测的准确性。
来自美国得克萨斯农工大学材料科学与工程系的Danial Khatamsaz等人,通过在贝叶斯优化框架中引入一种基于熵的方法,能够准确学习可行性边界,同时也提高了系统对感兴趣的给定兴趣量的最优值新型。
该方法在多主元素合金Mo-Nb-Ti-V-W的三目标、多约束设计问题的应用中得到了验证。这种方法考虑了概率预测的不确定性,减少了对预测边界位置的依赖。当应用在Mo-Nb-Ti-V-W高熵合金系统时,作者成功识别出了21种满足约束的帕累托最优合金。

Fig. 4 Visualizations of constraint-passing and pareto-optimal alloys.
在确定这些帕累托最优合金时,传统蛮力计算法需要查询约1000个合金的5个约束条件来学习可行空间,本文提出的框架只需约700个查询,大大提高了识别效率。该文近期发布于npj Computational Materials 9: 49 (2023)。
Editorial Summary
The design of alloys for use in gas turbine engine blades is a complex task that must simultaneously meet multiple design objectives and constraints, such as being ductile at room temperature, high yield strength at high temperatures, low density, high thermal conductivity, narrow solidification range, high solidus temperature, and a small linear thermal expansion coefficient. Multi-objective Bayesian optimization methods work with minimal data and employ a heuristic-based search to look for the possibly most informative observations to make and increase a system’s state of knowledge in terms of optimal design, and have been successfully deployed in various contexts within the domain of materials science. For problems with constraints that must be actively learned to identify the feasible design space, researchers proposed to use machine learning method to learn constrained design space, focusing on the boundary of feasible space, and using a classifier to represent the feasibility boundary that separates feasible and infeasible regions in the design space. In order to effectively use classifiers to represent constraint boundaries, it is necessary to learn the feasibility boundaries to ensure the accuracy of classifier predictions.
Danial Khatamsaz et al. from the Department of Materials Science and Engineering, Texas A&M University, introduced a entropy-based approach to the Bayesian optimization framework, which is able to accurately learn the feasibility boundaries while also improving the system’s knowledge of the optimal values of the quality of interests. This was exemplified in the application of the method to a tri-objective, multi-constrained design problem over the Mo-Nb-Ti-V-W system, a complex multi-physics problem space.
This approach considers uncertainty in probability predictions and reduce the reliance on the location of the predicted boundary. When applied to Mo-Nb-Ti-V-W high entropy alloy system, the framework proposed successfully identified 21 constraint-satisfying Pareto optimal alloys. In determining the Pareto optimal alloys, the traditional brute force approach requires the querying of ~10,000 alloys for five constraints each, just to learn the feasible space, while the framework proposed in this study only needs about 700 queries, which greatly improves the identification efficiency. This article was recently published in npj Computational Materials 9, 49 (2023).
原文Abstract及其翻译
Bayesian optimization with active learning of design constraints using an entropy-based approach (使用基于熵的方法主动学习设计约束的贝叶斯优化)
Danial Khatamsaz, Brent Vela, Prashant Singh, Duane D. Johnson, Douglas Allaire & Raymundo Arróyave
Abstract The design of alloys for use in gas turbine engine blades is a complex task that involves balancing multiple objectives and constraints. Candidate alloys must be ductile at room temperature and retain their yield strength at high temperatures, as well as possess low density, high thermal conductivity, narrow solidification range, high solidus temperature, and a small linear thermal expansion coefficient. Traditional Integrated Computational Materials Engineering (ICME) methods are not sufficient for exploring combinatorially-vast alloy design spaces, optimizing for multiple objectives, nor ensuring that multiple constraints are met. In this work, we propose an approach for solving a constrained multi-objective materials design problem over a large composition space, specifically focusing on the Mo-Nb-Ti-V-W system as a representative Multi-Principal Element Alloy (MPEA) for potential use in next-generation gas turbine blades. Our approach is able to learn and adapt to unknown constraints in the design space, making decisions about the best course of action at each stage of the process. As a result, we identify 21 Pareto-optimal alloys that satisfy all constraints. Our proposed framework is significantly more efficient and faster than a brute force approach.
摘要 燃气轮机叶片的合金设计是一项复杂的任务,需要平衡多个目标和约束。候选合金必须在室温下具有延展性,并在高温下保持屈服强度,且具有低密度、高导热系数、窄凝固范围、高固相线温度和较小的线性热膨胀系数。传统的集成计算材料工程 (ICME) 方法不足以探索组合巨大的合金设计空间、优化多个目标,也不足以确保满足多个约束。在这项工作中,我们提出了一种解决大成分空间上的约束多目标材料设计问题的方法,特别是针对Mo-Nb-Ti-V-W系统作为一种具有代表性的多主元素合金 (MPEA),可能用于下一代燃气轮机叶片。我们的方法能够学习和适应设计空间中的未知约束,并在设计过程的每个阶段做出最佳行动方案的决策。因此,我们确定了21种满足所有约束条件的帕累托最优合金。我们提出的框架明显比蛮力计算法更有效和更快。

