天天财经独家,速关注
A股公司开年再现天价离婚案。
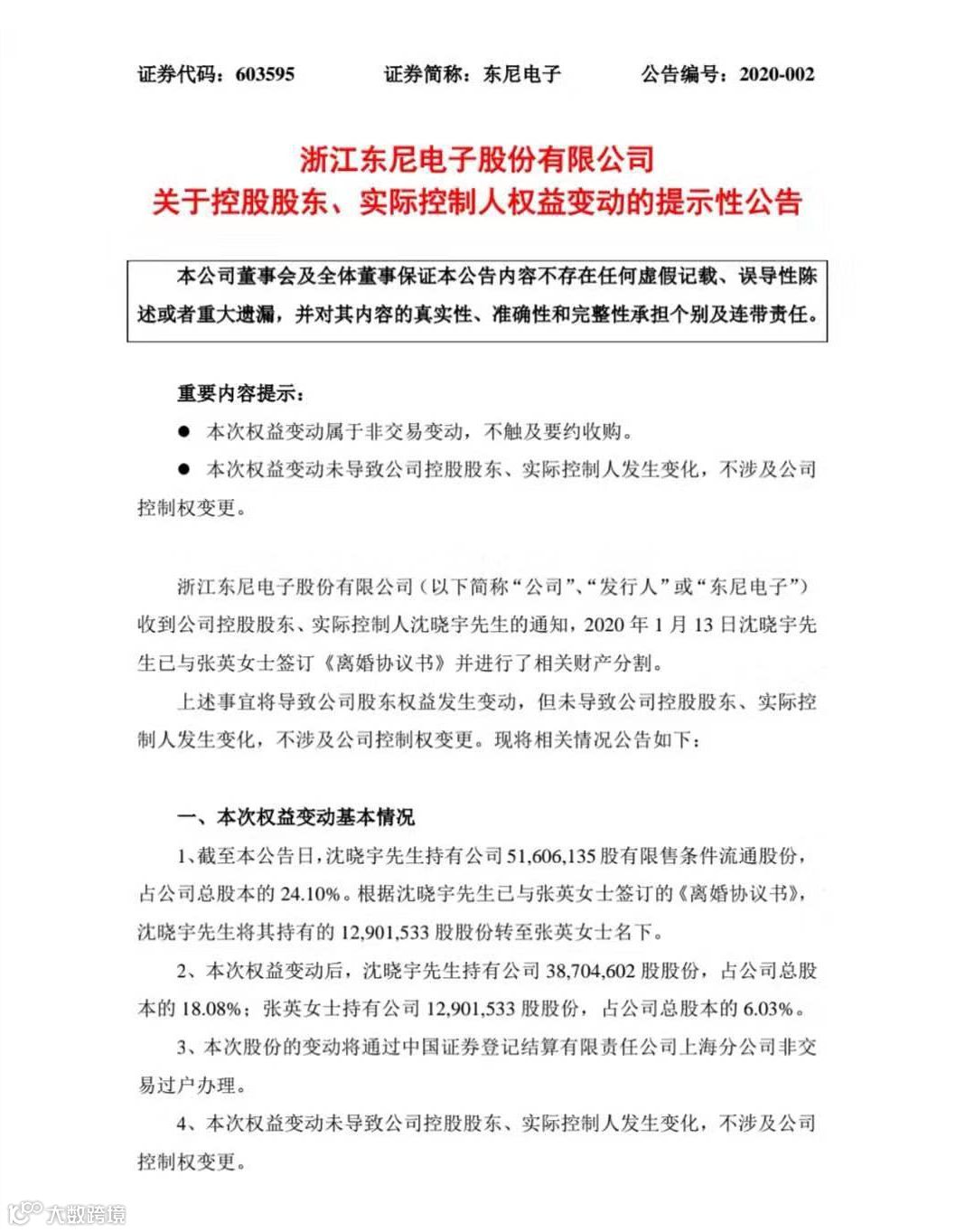
东尼电子1月14日晚公告,公司“80后”实际控制人将其持有的1290.15万股股份转至前妻名下,付出了价值逾3亿元的“分手费”。
昂贵的“分手”
图片来源:公司公告
根据上述公告,东尼电子控股股东、实际控制人沈晓宇已与张英签订《离婚协议书》并进行了相关财产分割。
截至目前,沈晓宇持有东尼电子5160.61万股股份,占公司总股本的24.10%。根据两人签订的《离婚协议书》,沈晓宇将其持有的1290.15万股股份转至张英名下。本次权益变动后,张英将持有东尼电子1290.15万股股份,占公司总股本的6.03%;沈晓宇持有公司3870.46万股股份,占公司总股本的18.08%。
东尼电子称,本次权益变动未导致公司控股股东、实际控制人发生变化,不涉及公司控制权变更。
图片来源:Wind
根据东尼电子1月14日收盘价26.98元/股计算,此次沈晓宇转让给张英的股份市值达3.48亿元。
值得注意的是,这些股份目前还不能立刻变现。公告显示,张英就其本次取得的东尼电子股份,将继续履行沈晓宇在《东尼电子首次公开发行股票招股说明书》及2019年10月24日签署的《自愿延长股份锁定期的承诺函》中作出的股份锁定、减持等承诺。
《自愿延长股份锁定期的承诺函》中,沈晓宇承诺,将所持东尼电子全部股份的锁定期延长36个月,即该部分股份的锁定期届满日由2020年7月11日延长至2023年7月10日。
来源:公司公告
值得注意的是,东尼电子2019年前三季度实现营收4.49亿元,同比下降37.22%;净利润亏损1.73亿元,上年同期盈利1.05亿元。
据悉,东尼电子成立于2008年。天眼查数据显示,沈晓宇生于1982年1月,为公司法定代表人。
图片来源:Wind
东尼电子前十大股东明细显示,持股最多的为沈晓宇父亲沈新芳。其持有公司7497万股,占公司总股本的37.49%。
据悉,沈新芳、沈晓宇父子于2002年共同创办了大朝针织,主要生产、销售羊毛衫。此后,创立东尼电子,开发出了超细电子绝缘复膜线材,填补了国内空白。东尼电子于2017年在上海证券交易所挂牌上市。目前,公司主营超微细合金线材及其他金属基复合材料的应用研发、生产与销售,主要产品包括超微细电子线材、无线充电隔磁材料、金刚石切割线及电池极耳。
频现“天价离婚”
A股公司此前也出现了不少“天价离婚”的案例。
例如,昆仑万维董事长周亚辉与李琼离婚案中,股份分割过户后,李琼合计持有昆仑万维2.98亿股,占昆仑万维总股本的26.4361%,当时对应的价值超过76亿元,被称为“最贵离婚案”。
唐德影视股东赵健离婚时,将其所持1921.32万股股份分割给前妻陈蓉,占公司总股本的4.81%。按照当时股价计算,该部分股份价值逾5亿元。
2017年,梦洁股份实控人姜天武与伍静离婚时,将其直接持有的1.27亿股股份分割过户至伍静名下。按照当时的股价计算,上述股份市值超过10亿元。
电科院实际控制人之一胡醇与王萍离婚时,将其持有的3200万股股份无偿划转给王萍。当时对应的市值逾3亿元。
五洋科技股东胡云高与李明英离婚时,李明英经分割得到胡云高所持的301.51万股股份,接近于胡云高的“一半身家”。按照当时的股价计算,李明英获得的股份价值达8099万元。
梅轮电梯董事王铼根因离婚纠纷执行绍兴市中级人民法院的《民事调解书》,将其持有的公司1309万股股份转让给屠晓娟,这部分股份占公司总股本的4.26%。当时对应市值近亿元。
金溢科技实际控制人之一、董事长兼总经理罗瑞发与王丽娟离婚时,罗瑞发名下持有的1320万股公司股票离婚后两人各享有50%,即660万股。按照当时的股价计算,王丽娟分得的股份市值逾2亿元。
汤臣倍健董事汤晖与黄琨离婚时,汤晖将其持有的公司1406.4万股股份分割给黄琨,该部分股份当时价值近1.7亿元。
此外,沃尔核材第一大股东周和平在离婚财产分割事宜上,将所持有的上市公司股份1.82亿股过户给前妻邱丽敏。按照当时股价计算,这笔“分手费”达9亿元。
不止于此,因此次离婚,沃尔核材的股东结构也发生了巨大变化。权益变动完成后,周和平可实际支配的表决权下降为15.06%,仍为公司第一大股东;邱丽敏可实际支配的表决权增加至14.47%,为公司第二大股东。
公司前两大股东可控制的表决权相对接近且不存在一致行动或表决权委托的安排,公司前五大股东中的其他三名股东单独持股比例均低于5%,公司股份分布变得较为分散,不存在任一股东可以单一对公司股东大会决议及董事会人员的选任产生重大影响,公司处于无控股股东及实际控制人的状态。这意味着周和平同时丧失了沃尔核材的实际控制权。
编辑:于红波

推荐阅读
➤引爆新题材,央视8K版春晚够炫!投资者连夜追问上市公司:有参与?券商称相关产业市场达4万亿,多只股票率先涨停
➤气候变化已成投资风险!7万亿美元资管巨头宣布,主动投资将全面撤出动力煤
➤新突破!这家上市公司完成新型冠状病毒检测试剂盒,今日盘中股价直线拉升
➤“他们春躁,我们春播!”题材股飙涨,手握巨资的基金淡定吗?
➤上海首例!虚增利润1063万,这家公司四人被检察院提起公诉

戳!

