

撰稿|由课题组供稿
近日,香港大学张霜课题组、南京大学詹鹏课题组、卢明辉课题组合作提出并实验观测到了拓扑绝缘体中存在的“体-局域态密度对应关系(bulk-LDOS Correspondence)”,该方法揭示了拓扑能带理论中,体拓扑不变量和实空间可测量的局域态密度之间存在着深刻联系,尤其为区分不具有完全带隙且没有带隙中间态(in-gap state)的拓扑绝缘体提供了方案。相关工作以“Bulk-LDOS Correspondence in Topological Insulators”为题发表于期刊《Nature Communications》上https://www.nature.com/articles/s41467-023-42449-2。香港中文大学(深圳)理工学院助理教授解碧野、南京大学博士生黄人文、南京大学博士生贾诗音与香港大学博士生林泽萌为论文的共同第一作者。香港大学张霜教授、南京大学詹鹏教授以及南京大学卢明辉教授为论文的通讯作者。南京大学博士生胡君正,江遥,复旦大学青年研究员马少杰,南京大学王振林教授,陈延峰教授对本文提供了重要的帮助和指导。

图1. 体-局域态密度对应关系示意图。a 拓扑绝缘体中万尼尔中心位于单元格的角落示意图(绿色、蓝色与红色区域分别代表体、边、角区域)。b 一种平凡的绝缘体,其万尼尔中心位于各个单元格的中心处。c, d 拓扑绝缘体与平凡绝缘体中不同能域所对应的平均局域态密度分布,其中圆圈大小代表在每个晶格特征态上的平均局域态密度大小。

图2. 具有方向带隙拓扑绝缘体的投影能带。a 有限尺寸大小的光子晶体示意图,其中体区域与边缘区域的介质柱半径分别为0.110a与0.100a。放大插图显示了探头的位置。b 非扰动晶格的投影能带,其中白线与蓝线分别代表了数值模拟中的体态与边界态,明亮的颜色代表实验测量的投影能带。c 扰动晶格所对应的投影能带。
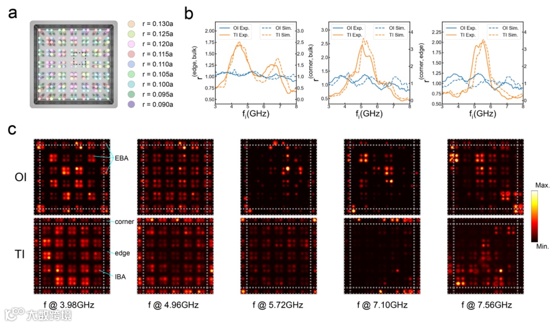
内边界、角以及体区域平均局域态密度的比值r。研究团队发现在拓扑平庸绝缘体中(OI),随着频率的增加局域态密度在整个区域的分布没有多维度分离,然而对于TI来说,随着频率的增加,局域态密度的分布分别主要位于体区域中(回避边界与角的区域,4.04GHz)、边界与体区域中(回避了角区域,5.04GHz)、角与体区域中(回避了边界区域,5.88GHz)、边界与体区域中(回避了角区域,7.08与7.52GHz)(图3)。这一点从比值r中也可以清晰的看出来。

图3.拓扑绝缘体的局域态密度多维度分离。a 有限尺寸大小的拓扑光子晶体。b 分别表示为平均边界局域态密度与平均体局域态密度、平均角局域态密度与平均体局域态密度以及平均角局域态密度与平均边界局域态密度的比值,蓝色实线与橙色实线(虚线)分别代表OI与TI的测量(模拟)比率。c 上(下)面板显示了OI(TI)不同频率处的局域态密度。

图4. 对于随机无序的拓扑绝缘体的局域态密度多维度分离现象。a 有限尺寸的光子晶体中,在介质柱的半径中引入了离散随机无序的参量。b 分别表示为平均边界局域态密度与平均体局域态密度、平均角局域态密度与平均体局域态密度以及平均角局域态密度与平均边界局域态密度的比值,蓝色实线与橙色实线(虚线)分别代表OI与TI的测量(模拟)比率。c 上(下)面板显示了OI(TI)不同频率处单模的局域态密度。

https://www.nature.com/articles/s41467-023-42449-2
课题组招生
解碧野博士目前是香港中文大学(深圳)理工学院助理教授,课题组目前主要研究方向为拓扑光、声材料,和凝聚态拓扑物理。现急缺优秀博士后和博士的加盟。课题组提供宽松的科研氛围和奖学金,需要擅长编程,会COMSOL,或者光子晶体和声子晶体实验经历的人优先考虑。欢迎感兴趣的同学发邮件咨询xiebiye@cuhk.edu.cn

