

撰稿|由课题组供稿

图1 实现布里渊光力相互作用的微腔结构。 (a) 用于布里渊光力学的微腔及其相应的模式结构。(b)上:自由光谱范围匹配布里渊频移的微腔(左)和超模微腔(右)的图片。中:超模光学微腔的扫描电子显微镜图像。下:微腔边界的扫描电子显微镜图像的放大图。
图2 超模光学微腔的设计及表征。(a) 半径r0=20 μm的SiO2超模光学微腔中不同机械模式的单光子光力耦合强度
的模拟结果,橙色和蓝色分别表示光弹效应
和移动边界效应
贡献的单光子光力耦合强度。插图:单光子光力耦合强度最大的机械模式的应变分布示意图。(b)半径r0=20 μm、调制量α≈12.6 nm、目标模式角模式数m=101的SiO2超模光学微腔的光学透过率谱。插图:目标模式的模式劈裂量(左)和光学品质因子(右)。
该工作设计并制备了半径仅为20 µm、边缘周期调制量为12 nm的二氧化硅超模光学微腔(图1(b)),其光学品质因子达到2×106以上,模式劈裂量为10.4 GHz,刚好匹配二氧化硅微腔的布里渊频移(图2(b))。由于该超模光学微腔同时具有较小的模式体积和较高的模式交叠,该体系的单光子耦合强度高达12.52 kHz(图2(a)),相比前期二氧化硅微腔中实现受激布里渊散射的工作提高了30倍。通过泵浦超模光学微腔中的高频模式,实验上实现了阈值为8.28 mW的声子激光,声子激光的线宽窄至68.8 Hz(图3)。此外,通过泵浦超模光学微腔中的低频模式,实验上观测到了光力强耦合(图4)。光力强耦合意味着光子与声子之间能量交换的速率大于光子和声子各自的损耗速率,因此能够通过光子实现对声子的操控。且由于参与受激布里渊散射的声子频率在10 GHz量级,室温下声子布居数仅为600左右,因此更易于达到量子基态,有望应用于量子网络中量子态的存储和操控。此外,这种方案适用于任何材料的微腔,是一种实现受激布里渊散射的普适方案。

图3 声子激光结果图。(a) 泵浦超模光学微腔的高频模式时声子激光的物理机制示意图。(b)输入顺时针方向泵浦光时,顺时针和逆时针方向的斯托克斯光的光谱图。(c)声子激光的阈值曲线,阈值功率约为8.28 mW。插图:逆时针和顺时针方向的斯托克斯光功率之比。(d)不同斯托克斯光功率下的声子激光的单边带频率噪声谱。绿色、红色、橙色和蓝色曲线分别对应于斯托克斯光功率为0.167 mW、0.289 mW、1.03 mW和3.59 mW。(e) 不同斯托克斯光功率下的的声子激光线宽。插图:声子激光的电学频谱图。

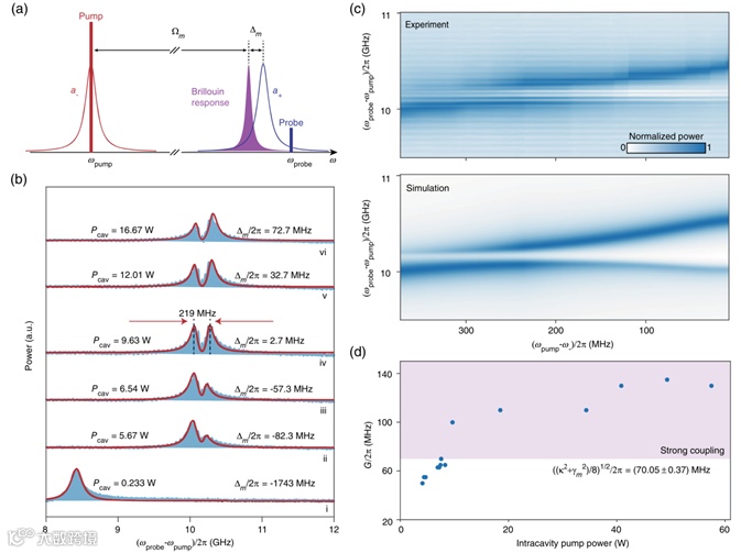
图4 光力强耦合结果图。(a) 泵浦超模光学微腔的低频模式时的反斯托克斯过程的物理机制示意图。(b)不同失谐量下高频模式附近的功率谱。 (c) 实验测量(上)和理论预测(下)的强耦合模式反交叉图。(d)不同腔内功率下的腔增强的光力耦合强度。
上述研究工作得到了国家重点研发计划(2021YFA1400700)、国家自然科学基金委项目(11934019,12174438,62222515,91950118,92150108)、北京市自然科学基金(Z210004)、中国科学院基础研究青年科学家项目(YSBR-100)和中国科学院基础前沿科学研究计划从0到1项目(ZDBS-LY-JSC003)的大力支持。

文章DOI:10.1103/PhysRevX.14.011056
文章链接:Phys. Rev. X 14, 011056 (2024) - Taming Brillouin Optomechanics Using Supermode Microresonators (aps.org) https://journals.aps.org/prx/abstract/10.1103/PhysRevX.14.011056?ft=1

