数智化新销售的主要流程包括数智化技术赋能的客户管理、全渠道融合、新零售重构和客户体验升级等环节。

组织通过数智化新销售,让客户、品牌、渠道商和零售商在线化,销售协同效率更高。
1 客户管理
客户是企业的收入来源,维护好客户关系是企业生存和发展的基础。
在传统的客户管理中,企业仅要求销售人员录入客户信息,并督促销售人员不断地通过电话或短消息等方式跟进联系客户,以促成新单。
但由于销售人员对客户不了解,他们能给客户提供的只是反复的“骚扰”,而没有什么对客户有价值的信息。
传统的客户关系往往只集中在部分销售经理手中,销售经理带资源“跑路”的现象屡见不鲜,经常给企业带来很大的损失。
另外,随着线下线上渠道的增多,也出现了不同渠道客户管理混乱的情况。
数智化客户管理是指采用数智化技术管理企业与客户之间的相互关系,实现营销、销售、服务等相关流程中的客户管理的数字化和数据化。
销售人员了解客户的特征和习惯,能针对客户喜好进行产品推荐。
销售人员对每天与客户沟通的情况、销售订单的形成、客户关怀等进行多维度数字化记录和管理,并汇总到企业的客户资源池,保障企业客户关系管理的一致性和持续性。
数智化客户管理能实现线上和线下渠道的会员打通与共享,无论在线上还是线下,会员都能享受优惠。
组织要建立统一的会员中心,进行会员数据管理,把会员的来源作为重要分析维度,实现会员归属唯一。
这样客户在全渠道都能得到统一的服务和权益,更有利于提高客户忠诚度,也更能沉淀该客户的全面数据,为其进行更好的服务。例如,在客户生日时,门店都会推出生日专享促销。
但是,如果客户在过生日这天没有时间到店呢?那就可能错过生日专享促销。有了钉钉的会员共享服务,客户生日当天没时间到店,同样可以在线享受特别服务。
林清轩公司在接入钉钉的智能导购功能后,实现了钉钉和手机淘宝打通,店员通过钉钉就能发送导购信息到会员的淘宝App上,客户打开App就能看见消息。
通过智能导购功能,林清轩公司打通了线上、线下会员系统。
导购在门店招募的会员可以通过钉钉进行后续专属维护。
无论会员在天猫下单,还是在线下复购,导购都可以得到佣金提成。
相比使用钉钉前,林清轩的会员招募效率提升了30倍,以前3年共发展了40万名会员,现在3个月就新增了100万名。
销售业务数字化让企业的效率提升了3倍,导购人均业绩增加了1倍。
客户数据是企业的重要资产,为了保证客户数据的安全,企业需要有专门的安全措施。
例如,银泰百货建立线上、线下会员系统后,所有会员数据通过钉钉被传输到银泰的工作人员手中,再通过钉钉加密技术和第三方加密技术的双保险确保了银泰所有会员数据的唯一密钥,任何其他外部企业和个体都无法解密,银泰拥有唯一的会员数据使用权。
2 全渠道融合
渠道是连接品牌和销售端的通路。
渠道的大小各不相同,既有沃尔玛等大型超市、银泰等大型百货商场、淘宝等大型线上平台,也有街边的“夫妻店”、支付宝小程序里的小店等。
不同渠道的商业合作模式也不同,大超市(也被称为KA渠道)采用卖货制的模式,百货商场采用“统一收银、销售抽点”的模式,综合购物中心(Mall)采用房租模式,电商则采用“广告、服务收费”的模式。
传统渠道管理的数字化程度低,品牌商对渠道末端的管控难,除了进货数据和销售数据,其他数据基本缺失。
因此,品牌商面临着客户信息掌控难、铺市进度了解难、促销费用把控难、经销商行为管理难等问题,经常出现经销商“在订货会上拍脑袋,在卖不掉时拍桌子”的情况。
数智化新渠道实现了全渠道业务数字化、全触点数字化后,可以通过数智化技术解决很多传统渠道的问题。

(1)渠道管理数字化协同
一方面,组织通过钉钉将线下门店的业务行为数字化,能收集汇聚客户数据并沉淀到云端。
经过数据洞察分析后,组织利用数据分析客户需求并向渠道进行反馈,使渠道策略更加精准,渠道资源更高效地匹配。
基于钉钉工作台,门店可以与原有的销售代理商管理系统打通,打造渠道商自助平台,实现一站式渠道商服务入口,让信息透明、可管理。
渠道商通过自助平台可及时掌握各类业务的实时进展,可分类查询利润、销量、账单、金融贷款、线上返利对账等数据,可随时随地提报订单计划、开票计划、投诉反馈等,提高渠道协作效率。
另一方面,组织通过沟通与管理数字化,使其指令实时传达到位,实现渠道管理行为数字化。
组织可在钉钉中搭建渠道商沟通平台,使渠道商信息在线上得到统一管理与维护,方便资料留存和业务开展,实现高效沟通协同。
组织可以采用正式公告的形式推送渠道政策和通知,让渠道政策快速传达,有效指导渠道商业务;
也可以建立业务员与渠道商的线上沟通渠道,实现便捷交流。
钉钉的群直播功能在全渠道融合方面发挥了很大的作用。
它可以一键开通,PC、手机、平板电脑多端同步,可以自动保存直播录像,还可以实时统计和记录观看人数、观看时长,使直播效果清晰可见。
例如,立白集团有1100多家经销商、1800多个销售团队,立白集团利用钉钉的群直播召开了多次销售作战部署会议,几步就可以轻松完成千人同时在线的会议的准备工作。
以前举行这样规模的会议,会议准备、人员差旅、现场管理可能就要花费至少1个月的时间,投入巨大的人力、物力,最后却可能无法评估效果。
有了钉钉的群直播,销售部署会的成效立竿见影。
(2)线上线下渠道融合
数智化渠道实现了渠道商在线化,有助于解决线上渠道和线下渠道的矛盾。组织一方面通过钉钉等工具能掌握线下门店的运营情况,另一方面将线上零售与线下门店进行全方位融合,实现全渠道零售。
通过数据的连接,线上渠道和线下渠道打通了产品、会员、营销、物流等商业要素,从矛盾对立转向了优势互补,实现了线上、线下双向引流。
以全屋定制行业为例,品牌商可以先在淘宝、小红书、篱笆社区等渠道进行内容“种草”,通过展厅直播、工厂直播、设计师直播的组合让客户对品牌产生认知;
然后通过天猫渠道进行产品展示、客服咨询,让客户在天猫上支付定金,通过地理位置路由分配给就近的经销商,或者通过新零售系统让客户选择就近的门店;
经销商安排上门测量,沟通装修方案,定制生产和施工交付方案,最后通过在线系统核销;
客户先在手机淘宝App上支付产品的定金,再在门店云PoS或硬件PoS上核销并支付尾款。整个链条环环相扣,全过程可以通过钉钉进行协同。
对于引流环节,品牌商利用好线上引流成本低、容易触达客户的优势;
对于转化环节,品牌商利用好线下体验店、上门服务等优势来完成,转化率高,服务体验好。
线上、线下渠道融合还体现为可以用线下的爆品带线上新产品,快速地完成线上新产品的启动。
例如,青岛啤酒、蒙牛酸奶、洽洽香瓜子等每天的全渠道订单量都在百万笔以上,渠道密度大,覆盖率高。
新产品启动时,只要有计划地抽取一部分数据做精准营销,就会带来巨大的流量。
青岛啤酒推岀了面向女性客户的果味精酿啤酒,如果独立在线上为这个产品引流,获取精准流量的成本不低,但通过线下引流就很简单了:可以在青岛纯生啤酒的瓶盖内侧印上抽奖二维码,客户可以用手机进行新产品体验抽奖;
可以设置女性客户的获奖概率为高概率,男性客户的获奖概率为低概率,从而获得精准的目标客户;
然后让其在天猫等电商渠道领取体验装、抵用券等。
这样做既能快速、低成本地触达客户,又能让天猫等渠道的新产品销量快速累积,并通过搜索、猜你喜欢等流量数据分析工具实现更多新客触达。
(3)渠道深耕细作
在数智化时代,新品牌进入市场的渠道策略包括以下几种:先做线上渠道,再做线下渠道;先做数字化触点的渠道沉淀数据,再做数字化程度低的渠道;
先做精分渠道沉淀核心客户,再做大型贸易渠道拓展大众市场。
例如,三只松鼠先以电商渠道为主要战场,让线上客户快速形成品类认知,并通过线上营销手段打造三只松鼠IP,在获得品牌影响力和会员客户后开设线下自营体验店—松鼠投食店。
基于钉钉,三只松鼠将线下零售经验和数据实时上传到云进行积累,并通过数据分析对产品进行调整后再进入商超等大型贸易渠道,最后通过零售通直接渗透到几十万个线下实体店铺,完成深分渠道的快速布局。
我国有600多万家街坊小超市,贡献了快消品行业40%的出货量,每天服务12亿客户,提供1500万个就业岗位。
这些小店虽然数量庞大,但极度分散,往往是独立经营的“夫妻店”,缺乏稳定、丰富的产品供应。
阿里巴巴零售通为这些小店提供了数智化解决方案,帮助小店转型升级为便利店,实现了“六个统一”:统一的产品供应、统一的物流、统一的服务、统一的便利系统设施、统一的管理、统一的标识。
截至2020年初,阿里巴巴零售通平台上已有150多万家微小店铺。
在产品供应方面,零售通已经与50多家大客户建立了战略合作关系,活跃在零售通上的品牌商达到3000多家。
在物流方面,零售通的全国仓配网络的物流供应链覆盖了193个城市、13370个乡镇。
零售通在全国建立了5个区域仓、超过30个城市仓,覆盖全国21个省(直辖市、自治区),并且已经下沉到了县城。
城市仓在一环内实现了“T+1”的到货时效,在一环和二环间实现了“T+2”的到货时效,在二环和三环间实现了“T+2”和“T+3”的到货时效,能够以B2B的物流履单模式服务这些小店。
在渠道维护服务和管理方面,零售通在线下拥有超过10000人的“城市拍档”,覆盖上百万家小店,帮助品牌商完成对小店的关系管理、货品流通、营销服务等。
在数字化能力方面,零售通App与PoS系统相结合,基本实现了从小店到客户的全链路数字化。
而且,使用零售通的小店可以获得高德地图的引流,接入饿了么,还可以连通钉钉,突破了300米的服务半径,获得并服务更多的周边客户。
品牌商通过零售通可以快速深耕渠道,小店可以在线订货,应用零售通的合作伙伴进行配货和关系维护,利用菜鸟、饿了么等做离店3000米半径的销售覆盖。
品牌原来要花很多成本开拓深分渠道,而现在通过业务数字化和网络协同可以快速实现。
(4)海外渠道拓展
随着我国电商产业逐步成熟,竞争越来越激烈,出海成了新的增长点。
但是,直接入驻国外电商平台需要引入了解当地市场和文化的专业团队,国内的企业往往“水土不服”。
速卖通是阿里巴巴面向国外市场的跨境电商平台,覆盖了美国、日本、俄罗斯、巴西、西班牙等200多个国家和地区,涉及18种语言,海外成交买家数量突破1.5亿个,速卖通App的海外装机量超过6亿次,并入围全球应用榜单前10名。
熟悉淘宝等平台的国内商家能快速上手速卖通,天猫商家可以一键入驻。在支付上,卖家通过国际支付宝进行提款,交易安全快捷,并且可以享受超低的手续费。
在物流上,速卖通与菜鸟网络联合推出的官方物流能提供揽收、配送、物流管理、物流纠纷处理、赔付等一站式物流解决方案。
品牌商可以借力海外仓备货,出单后直接从海外本地仓库发货,时效更快,服务更好。
在营销上,除了关键词竞价排名的直通车,达人任务、联盟(海外版淘宝客)、Flash Deal(秒杀)、橱窗(搜索推荐)、团购、试用、单品折扣宝、店铺满减宝、商家优惠券等丰富的营销工具可以助力流量和转化率提升。
在速卖通上,社群和直播营销发展迅速。
在2019年6月的年中大促活动中,近100万俄罗斯人在线观看了速卖通直播,西班牙和法国的观看用户数也在快速增加。
通过阿里巴巴的海内外电商平台,原本复杂的渠道拓展工作可以在线一键展开,支付、物流、服务等由平台和本地化服务商网络协同完成。
原本只有大型企业才具备的海内外渠道多元化拓展能力,小企业通过平台赋能也能轻松拥有。
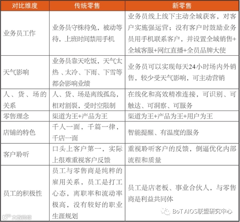
3 新零售重构
传统零售的人、货、场是离线的孤岛,相对割裂并受时空限制。
新零售的人、货、场完全在线化,可以实现7×24小时场内外销售,做到千人千面、千店千面,为客户提供各种私人定制的服务。

(1)新零售对“人”的重构
在零售的各个环节中,“人”是一个要素,客户、导购、店长、经销商、品牌商、合作伙伴及投资者等都是“人”的一部分,都需要进行数智化重构。
钉钉与手机淘宝打造的智能导购被称为阿里巴巴新零售的“王炸”产品,帮助品牌商开始真正跨越线上与线下的边界,实现组织化的全域精准营销。
利用钉钉新零售工作平台,品牌商可以将到门店的客户、会员数据沉淀在钉钉里,与他们建立长期的互动沟通通道。
门店可以实现数据移动化、实时化、可视化,对终端一线店员、店长、督导员进行在线管理。
每个渠道、每个商品的销售情况都可以被实时观测,销售数据可以直接被加工为对比数据、考核数据,品牌总部还可在线考核门店运营情况,在线培训、考核、激励员工,实现管理提效。
数智化后的客户不再只是某一类具体的人,而是用性别、喜好习惯等一系列数据描述的客户,这能够深度还原客户的真实状态。
“人”与“货”的互动数字化是利用AR、VR、魔镜等进行导购,让客户更全面地了解货品信息;
交易数字化是利用智能PoS、移动支付提升支付体验,让客户更便捷地完成交易并自动加入会员;
运营数据化是利用品牌号、手机淘宝、钉钉等工具对客户进行离店服务及触达。
数智化后的导购不再只是“守株待兔”的导购员,而是集导购、顾问、主播、客服于一体,实时在线全方位精准服务客户的专家。
例如,林清轩300多家门店中的2000多位业务员在新零售转型中摇身变成了2000多位主播。
在2020年春节期间,林清轩的一线员工在线下门店几乎全部关停的情况下全面转向钉钉在线销售。
导购成了客户的专属客服,他们在钉钉上发消息,客户在手机淘宝查收,即使客户没有进店,导购和客户之间的“路”也是通的。
通过近几年的积累,林清轩已经拥有了几百万名粉丝。
由于通过网络平台重建了与客户的连接,2020年3月1日至8日,林清轩的线上销售额同比提升400%,线下业绩增幅也超过了140%。
在淘宝网首个直播购物节期间,林清轩还登顶“国货好价榜”。
搭载钉钉之后,立白集团的管理人员和导购统一在立白导购管理平台进行沟通与协作,真正实现了智慧导购管理。
日志功能将文本的日报改进为结构化数据,并自动按层级数据积累,节省了信息填报和传递的时间。
利用公告、任务分发、群直播功能,总部指令可以直达每一位员工。
通过门店人员填报、数据自动回流、输出调研报表等功能,导购扮演了数据采集终端的角色,线下数据的采集问题也得到了解决。
基于云钉一体的新零售管理平台,特步集团利用智能导购进行引流增量,实现了每月招募150万名门店会员、1.1万位导购上钉钉。
2018年的“双十一”期间,智能导购为特步门店引流近3000人,“双十一”当天的成交额超过200万元,为新店带来了15万元的销售增量。
导购通过钉钉向客户发送新品上线、折扣活动及优惠券等信息,客户打开淘宝App就能看到相关的产品和优惠信息,并在淘宝上进行购买。
运用钉钉智能导购工作台,导购可以直接与门店的客户建立联系,向客户推送会员专属消息及活动详情等相关信息。
数智化后的店长不再是每天开晨会、统计店员业绩的负责人,而是跨渠道的线上线下全面服务客户的“枢纽”。
他们全面掌握客户每天的消费数据并不断完善数据标签,借助各种数据报表精准预测每天的销售额,发现“认知、兴趣、购买、忠诚”客户全链路中出现的问题,提升每一个环节的转化率,为客户创造更好的服务体验,而且可以为后端的新产品创新提供数据支撑。
数智化后的经销商不再是每年参加订货会、下订单的买家。经销商是跟客户接触最紧密的群体,以往品牌商对客户不够了解,最主要的原因就是大多数产品都是通过经销商卖出的,但是经销商的各种数据不会都同步给品牌商,因此品牌商和客户之间存在断层。
数智化后的经销商可以通过各种系统全面了解客户群体,实现精准触达,增加销售额。
同时,品牌商也可以通过销售的一线数据更好地研发客户需要的产品。
(2)新零售对“货”的重构
在“货”这个层面上,已经出现了数智化新产品打造、个性化定制、柔性供应链等革命性的变化。
同时,货物通过AIoT、扫码等能够实现实时在线化,提升品牌对货品的生产、库存、零售和服务等实时管理。
例如,立白集团可能会遇到产品销售订单异常率高、订单满足率低、订单价差金额高、刷单等异常。
通过钉钉,相关管理人员可以随时看到各项产品数据的变化情况,一旦发现异常,可以直接调用DING消息及时提醒相关责任人,实现风险点的提醒和预警。
一个300万元的产品销售目标可以通过数智化的方式实现有效分解,产品销售效率通过库存满足率、发货及时率、费用核销率、物料下发率等核心指标的数字化实现提升。
(3)新零售对“场”的重构
“场”不仅是指商场、门店或网店,还是客户生活、工作等与零售商产生交集的所有场景组成的集合。
新零售的“场”既包括消费互联网的“场”,也包括供给端产业互联网的“场”。
组织需要围绕客户需求的消费场,借助渠道、终端、场景、能力等方面实现更精细化的运营。
新零售的“场”正在全面拥抱数智化,以创造全新的体验空间和交易空间,带来更多的增长机会。
例如,红蜻蜒通过钉钉实现了新零售对“场”的数智化。
2018年,红蜻蜒将线下1000多家自营门店改造成智慧门店。
同时,3000多家加盟店全部上钉钉,完成了组织的数字化。在一年多的时间里,红蜻蜒线下门店的导购引导客户在店内扫码,积累了500多万条线下会员的数据,这是离店销售的基础。
红蜻蜒围绕阿里巴巴的客户运营全链路模式将这些会员社群化,再进行一对一的触达、营销、转换拉新。
在新冠肺炎疫情期间,红蜻蜓集团的研发、财务、行政甚至数据工程师都加入了卖货的行列。
通过全员卖货,红蜻蜒在2020年2月14日的离店销售额首次突破100万元,全年离店销售额接近2亿元。
以往的巡店等业务具有范围广、区域跨度大、人员需求多、外出时间长、耗费成本高等问题,一些组织采用了钉钉的电子巡店等应用,让巡店效率大幅提升、成本显著下降。
4 客户体验升级
在数智化的推动下,零售终端的客户体验正在快速升级。
(1)互动体验升级
以往在零售终端,客户与商家是几乎没有互动的,客户选购产品、买单结账,有时候有导购介入,但是体验并不好。
云端货架可以完全实现可视化制作交互触控、动画、3D展示等内容,轻松实现展示及与客户的互动和交流。
零售商利用互动大屏、互动导视等方式,可以让客户自行了解产品、选择自己喜欢的款式和型号,从而产生互动的新体验。
例如,在买口红时,智能试妆镜可以让客户不必涂到手上看颜色、选色号,而是在试妆镜里随意选择搭配;魔镜可以让客户试衣变得更加方便快捷。
(2)支付体验升级
客户通过扫码、扫脸进行支付方便快捷,省去了现金买单找零的麻烦。
现在很多零售终端还可以实现自助收银,这些支付方式都深受年轻人的喜爱。
客户选购自己心仪的产品后,在自助收银区扫一扫即可完成支付,整个过程不需要人工参与,也不需要排队等候,十分便捷。
(3)服务体验升级
智能母婴室一改以前狭小空间的设计,不再只是给婴儿喂奶、换尿不湿的地方,客户可以在里面体验、试用各种母婴用品,如果喜欢,扫码就可以完成购买。
在机场、火车站和办公楼中,无人售货也变得越来越流行。
无感停车让人们开车购物的体验更顺畅,省心又省时。
(4)导购体验升级
以往零售终端的很多导购是非专业人士,主要起到推销的作用。
当被问到专业问题时,导购的回答有时无法让客户满意。而现在的零售终端导购更专业,大多采用无扰式客户服务。
如果客户有问题,导购就会给出专业回答;
如果客户没有问题,则自己选购即可。
导购可以兼顾顾问的功能,结合各种专业工具和数据更好地服务客户。
导购还可以自己进行直播,多维度服务客户。


