
智慧政府的大数据服务是为政府部门、统计行业提供结构化和非结构化数据集成服务平台,可以分为工具类大数据服务和面向应用的大数据服务两大类。
工具类大数据服务主要是利用产品化的工具产生或生产数据,主要包括ETL(Extraction-Transformation-Loading)数据抽取服务、元数据管理服务、数据仓库建模服务和数据共享交换服务等。
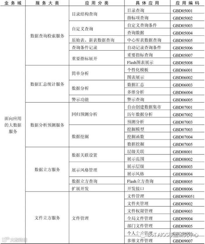
面向应用的大数据服务为针对已有的数据进行数据资源消费(数据利用),主要包括数据查询检索服务、数据汇总统计服务、数据分析预测服务、数据立方服务、文件立方服务、GIS(Geographic Information System)分析服务和评价指数服务等。
1 工具类大数据服务

2 面向应用的大数据服务




