天天财经独家,速关注
“18金地03”的投资者因为利率拟大幅下调而悬着的心可以放下了。
4月28日,金地集团公告称,“18金地03”公司债券票面利率不调整,仍保持5.29%。该债券将于29日复牌。

来源:公司公告
当晚,金地集团还公布了2020年一季度报告,当期净利润为12.92亿元,同比下滑13.73%。
金地集团一季报主要财务数据

来源:公司一季报
拟下调票面利率惹争议
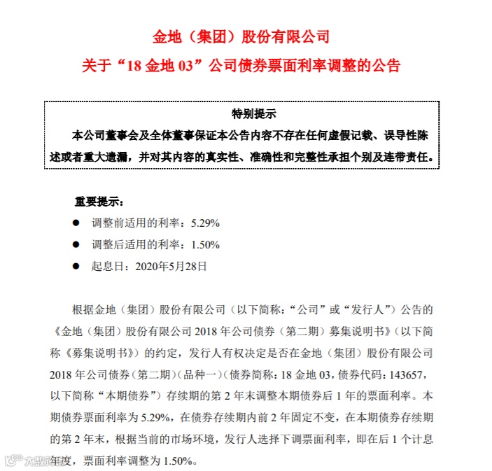
4月20日晚间,金地集团发布公告称,拟下调“18金地03”的票面利率,由5.29%下调至1.5%,降幅达379个基点。
“18金地03”发行于2018年5月,是“金地(集团)股份有限公司2018年公司债券(第二期)”的两个品种中的“品种一”,规模为10亿元。

来源:公司公告
这意味着,下调后,金地集团可以节省3790万元财务费用,占金地集团2019年净利润的0.38%。但同时,该债券投资者将损失等额利息。
“18金地03”的确附有特殊条款:第2年末发行人有调整票面利率选择权及投资者回售选择权。
其募集说明书明确:“公司可选择调整票面利率,存续期后1年票面利率为本期债券存续期内前2年票面利率加公司提升的基点”。
但是,“18金地03”的利率调整方向却和募集说明书中的细则相悖。

来源:债券募集说明书
遭遇“突袭”的投资者也据理力争,认为金地下调票面利率违反约定。
这件事也引发监管部门关注。
21日晚间,金地集团发布公告称,当日收到上交所监管工作函,要求说明此次下调票面利率是否符合约定。

来源:公司公告
业内人士透露,市场和监管部门关注到这件事以后,金地集团就已表示将不会下调票面利率。
守信是前提
一位市场人士告诉中证君,现在发债成本低,要调整旧债利率也无可厚非,但想要直接降到1.5%有点过分了。
2020年3月以来,仅有一只1年期AAA级信用债发行,其票面利率为2.25%。

来源:Wind
2月以来,市场利率下行较快。交易商协会数据显示,2月3日至4月27日,非金融企业1年期AAA级债务融资工具收益率估值下降超80基点。

来源:交易商协会官网
在“18金地03”发行时,即2018年5月下旬,当时的资金利率处于高位。如今市场环境已经变化,相比2018年5月,债务工具收益率估值下行近200基点,5.29%的票面利率现在来看是很贵。
货币市场资金利率近年来走势

来源:Wind
企业债务融资工具收益率估值曲线

来源:交易商协会
债券附带的调整票面利率条款,当然可以利用以节省财务费用。但这一切的前提是,保障投资者的合法权益。
业内人士表示,当前利率下行较快,下调一些也可以理解,但是也不能太低,而且应该与投资者提前协商好。
一字值万金?
业内人士表示,债券若附带调整票面利率条款,也应当对等地提供投资者回售的权利。在债券附带调整票面利率和回售条款的情况下,发行人可以合理使用特殊条款来节约财务费用。
但是,这次“18金地03”的募集说明书的相关表述却没有涵盖下调的情况,在细则部分,还白底黑字地写明“加公司提升的基点”。
有分析人士表示,就是“加公司提升的基点”这八个字,明确了票面利率只能多不能少,让发行人无法省下这3790万元的财务费用,真是“一字万金”。
这也提醒债券发行人和承销商,如果一开始明确调整的含义是双向的,那么在制作募集说明书时,应该清楚地说明。
中证君还注意到,金地集团发行的其他部分债券募集说明书,也有同样的表述。
金地2018年公司债券第三期募集说明书

金地2015年公司债券第一期募集说明书

金地部分带有回售和调整票面利率条款的债券

来源:Wind
编辑:叶松

推荐阅读

戳!

