
1 智慧政府项目阶段划分
智慧政府项目从立项到运行维护,依据其特点可分为4阶段10个过程:

智慧政府项目从立项到运行维护阶段划分
初始阶段主要是政府决策进行项目立项;
设计阶段主要框定基本范围和项目成本,并确定集成商;
实施阶段则有集成商承接实施工作,完成验收交付;
运营阶段则是移交给政府建设单位,项目投入应用与维护。
2 智慧政府项目风险管理内容
1)智慧政府项目风险管理内容
项目的风险管理涉及以下几个方面的内容:
(1)风险管理规划:决定如何对待、规划和开展项目的风险管理活动。
(2)风险识别:明确有哪些风险会影响到本项目,并记载这些风险的各项特征。
(3)定性风险分析:估计风险发生的概率和造成的后果,并将其结合起来,确定风险的重要性大小顺序,以便日后进一步分析或采取行动。
(4)定量风险分析:在数值上分析已识别风险对项目总体目标的影响大小。
(5)风险应对规划:对于为项目目标带来机会和造成威胁的风险,提出和制定可供选择的方案与行动。
(6)风险监控:整个项目生命期自始至终跟踪已识别的风险,监视残余风险,识别新风险,执行风险应对计划并评价其有效性。
2)智慧政府项目风险管理组成
由此可见,风险管理主要由风险识别、风险评估、风险控制三部分组成

风险管理组成
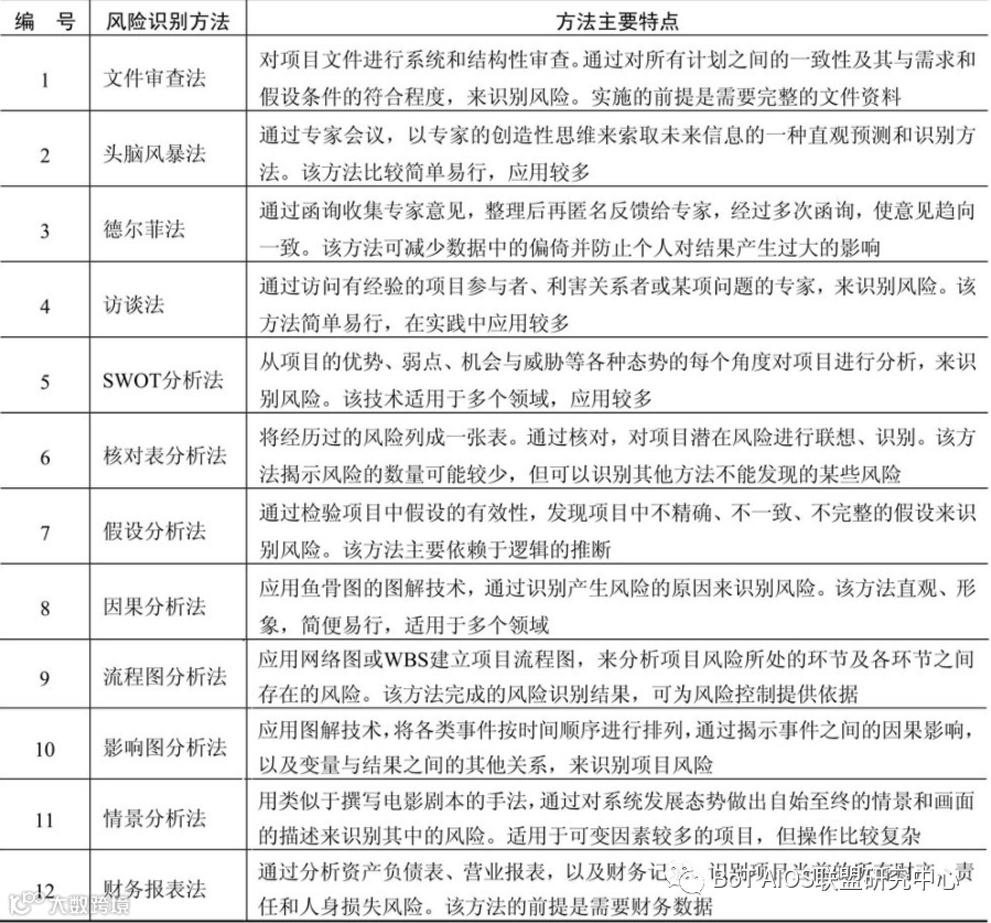
3 智慧政府项目管理风险分析方法

项目管理的风险分析方法及特点
项目风险是可变的,不同生命周期阶段具有不同的特点和不同的风险。
根据智慧政府项目全生命周期每一阶段的特点,按照风险识别结构性、有效性和灵活性三方面相结合的原则,以及当前政府部门对智慧政府项目建设管理的实际,应灵活运用各种风险识别技术对项目风险进行识别。
以深圳市某区政府一个面向企业与居民的智能服务为例,项目旨在探索行政审批、电子监察、协同办公工作“监督、管理、服务、应用”四位一体的新的电子政务应用方式,推动某区政府建立以电子政务为基础、电子监察为手段,绩效评估为杠杆、数据运用为导向的社会管理模式。

项目主要建设内容示意图
该区级大型项目涉及基础软硬件、多个大型应用软件、系统整合、数据交换、数据挖掘分析等多个方面,典型的巨复杂应用系统必须认真应对各种风险,结合各种风险分析方案

项目各阶段风险情况分析
针对上表分析结果可以看出,智慧政府项目作为电子政务项目的新阶段,重点已然不再是项目的建设阶段,而是建成后运营阶段,项目已经从建设重心转移到以应用为重心,同时已经出现从系统应用为重心向系统数据再利用转化和提升趋势,同时要注重信息安全风险管理。


