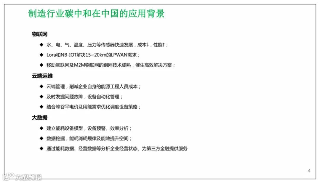
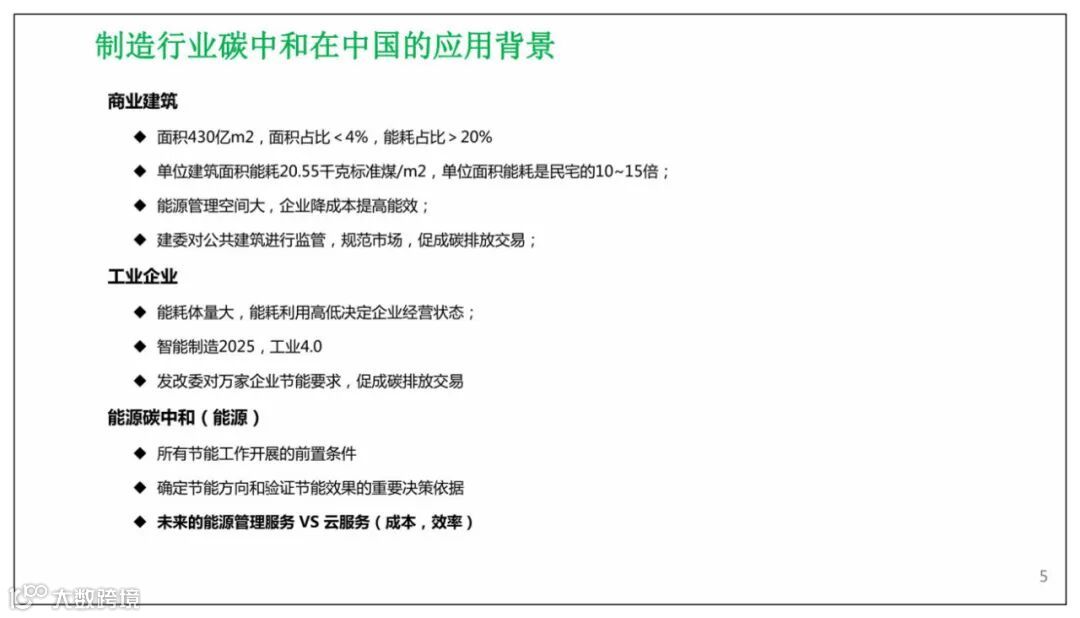
以下推荐制造业碳中和解决方案全文,供行业参考。

扫码关注加入交流群













































汇聚产业元宇宙技术领域的顶尖科学研究知识和技术领域智慧,探索产业元宇宙技术及数字孪生技术在智慧城市、未来乡村、智慧园区、数字文旅、产业互联网、智慧政务、基层治理等众多社会领域的应用和落地,促进元宇宙技术和产业生态的健康、有序发展。
以科学研究、试验发展、成果转化、产业促建、生态合作为使命,在产业元宇宙科技行业发展及数字孪生领域的科学研究、学习重点行业的科技应用探索。

