一、舆论炒作分析
转型期的网络舆情,从网络传播和网络运行这两个角度来看,具有典型的阶段特征,即舆论炒作。
(一)“沉默的螺旋”和“聒噪的少数派”
1.“沉默的螺旋”不完全适用于网络时代
“沉默的螺旋”(the spiral of silence)是从西方引入的大众传播理论,它构建了一种“理想模型”:
人们在表达自己想法和观点的时候,如果看到自己赞同的观点受到广泛欢迎,就会积极参与进来,使得这类观点越发大胆地发表和扩散;
而发觉某一观点无人或很少有人理会(有时会有群起而攻之的遭遇),即使自己赞同它,也会保持沉默。
意见一方的沉默造成另一方意见的增势,如此循环往复,便形成一方的声音越来越强大,另一方越来越沉默下去的螺旋发展过程。
“沉默的螺旋”理论,在传统的传媒背景和成熟的社会心态环境下,具有显性的规律特征。
但是在转型期的网络时代,由于该理想模型所处的环境、主客体、受众心理、传播渠道、信息监管控制方式等,已经发生了重大变化,此理论已不能完全适用。
2.“非主流”最能满足围观心态
网络时代,由于围观心态作祟,往往是正常的观点在潜水和遭冷遇,而非常态的观点和特立独行的行为,在猎奇心理的鼓动下,更容易得到正常围观者的推崇和吹捧。
“聒噪的少数派”是指,分布在两个极端的“非主流”,往往更容易受到整个群体的关注和推崇。
这就形成了“聒噪的少数派”和沉默潜水的大多数人的格局。
需要特别说明的是,这里的“非主流”不是贬义,而是指非常态,是内容或者形式的与众不同。
非主流程度越高,非常态的比例越大,越能满足正常围观者的猎奇心态。
(二)网络综合征
网民通过网络进行意见表达,但是因为网络精英的带动以及网络自身的特性,使得网络民意成为非主流民意。
这种非主流民意的运行机理形成了网民在网络中的综合征。
1民意误差:以偏概全和夸张夸大
网络民意虽然能够展现社会中一部分群众的意见,但是网络的夸张效应、片段效应以及有色眼镜现象使得网络中民意的体现常常容易以偏概全、断章取义、夸张夸大,以致形成错误的民意表达。
第一,从机理方面分析,具有代表性的网络中热议的话题、网络精英的意见,以及整个互动平台的气氛影响常常会形成一种观念甚至是成见,在进行另一事件的讨论时就会以“有色眼镜”看待事物。
以一种成见看待事物,甚至把这种“有色眼镜”形成观点通过网络进行快速传播,影响更多的网民,形成带有成见性的网络民意情况,与真实民意存在一定误差。
第二,从传播学上讲,网络属于一种快速传播、普及广泛的媒介,媒介的广泛性带来的受众的广泛性增加了误差。
信息的快速传播使得现实生活中“以讹传讹”的现象更加严重。
信息经过网络媒体的网络新闻发布之后,快速在网络社区、BBS等互动平台中成为热议话题,在网络各大博客中成为网民关注的问题。
因为网民个人状况的不同,同一个信息和新闻会因为网民关注角度的不一样,而变成具有不同侧重点的夸张的信息。
第三,网络的各种检索功能为网民筛选信息提供了方便,但同时带来了网民断章取义的可能。
网民对存在于消息、观点中的某些片段印象更加深刻,就会形成片段效应。
片段效应使网民们对信息以偏概全,造成失真,在失真情况之下形成的民意会存在很大尺度的误差。
2.匿名效应:“动物性”倾向增强
心理学试验表明,人在匿名的情况下,倾向于做出“动物性”的行为。
网络为匿名提供了充足的条件,使得匿名保护下人们的“动物性”倾向增强,在网络中发表不理智的、没有道德标准约束的言论。
匿名性使得各种言论得到充分发表,网络的迅速、普遍性以及网民行为的潜水规律让这种“动物性”倾向的言论更加广泛地传播,从而大范围激化社会矛盾,对政府产生不利影响。
网民通过网络的匿名效应增强“动物性”倾向,具体表现为匿名空间逐渐增大以及发挥的功能越来越明显。
第一,匿名空间越来越大。
随着互联网进入人们的生活,网民规模迅速增大,随着参与人数的攀升,匿名的网络空间也在无形之中迅速增大。
第二,匿名发挥的功能越来越明显。
除了以假名、匿名形式出现之外,网络中存在的潜水规律也增强了网民的匿名感。
潜水即在他人不知情的情况下,隐秘观看共享信息或留言,而不主动表露自己身份发布信息和回复他人信息的行为。
从网络行为来讲,潜水有两层意思:
一是指长期不上线或者隐身登录及不发表言论的行为,常用于BBS、QQ群、百度群等即时通信软件的在线聊天中,亦称“TK”。
二是指论坛里那些只看不回帖的人。
如果是长期不发言的潜水员,突然发言,则称为浮上来。潜水只进行共享信息的获得,而不必顾及自己的行踪被人发现,是一种比匿名更加安全的上网方式。
而潜水只获得信息不发表言论的特性使得发表言论者的观点被传播得更加广泛。
3.留存效应:“一失足成千古恨”
网络与高科技紧密结合,网民意见或者社会重大事件一旦在网上发表将会永久留存,通过恰当的关键词进行检索,就可以快速找到需要的信息。
新闻链条以及搜索效应则是留存效应的具体表现。
第一,新闻链条。
事件一旦报道,各网络媒体纷纷转载报道。
只要具有一定的相关性,同类的新闻、评论甚至讨论话题,均会调用以前的信息,从而保障网络中信息的长期流转、留存。
第二,搜索效应。
在大量报道和信息之下,各种搜索引擎按照用户需要进行查找,能够使用户在很短的时间内搜索出即使沉入信息海底的新闻材料,甚至所有相关报道。
虽然事件已经平息,网络也没有对此事再做热议,但曾经对事件的报道和讨论并没有在网络世界中消失,而是作为备用材料留存在网络数据库中,只要需要,通过信息检索即可马上获得。
4.看客心态:娱乐化和媚俗化
(1)看客的猎奇心态与媒体媚俗化。
公众心理在较多方面类似,如猎奇心态、求异心理等,这些又往往与快感、矛盾、冲突等本能关联。
这些公众心理,助推了媒体的媚俗化。
媒体的媚俗化,是媒体以公众感兴趣的内容来吸引公众注意力、迎合公众猎奇心理,甚至对公众低浅层次审美情趣的迁就。
媒体的媚俗化,在内容上表现为追求低俗,例如庸俗和片面地看待严肃和高尚的事件,追求猎奇、渲染暴力,鼓吹享乐主义,漠视苦难死亡、缺少人文关怀,等等;
在形式上表现为迎合公众,例如语言庸俗化,视觉冲击力强而内容匮乏、苍白等。
媒体媚俗化,直接导致公众文化品位的全面降低,甚至出现削弱公众社会责任感的后果。
(2)看客的娱乐心态与媒体娱乐化。
看客心态中最典型的是娱乐心态,主要表现两个方面:
第一,自主选择娱乐素材;
第二,以自我愉悦为评判标准。
看客心态导致媒体为了提高收视率而娱乐化。
媒体娱乐化,是指娱乐性节目在所有节目中所占比重增大的现象。
在此情况下,新闻类节目被挤压,导致新闻类节目的娱乐内容增多,甚至严肃新闻也用娱乐来包装。
媒体娱乐化的特征,在表现形式上,“故事化”叙述方式成为主导,在语言文字上夸张煽情;
在设计上,过分注重娱乐性和游戏特征。
娱乐新闻比重增大,呈“平民化”趋势,选秀节目层出不穷,甚至严肃新闻也用娱乐方式来包装。
5.局外人:知行相斥
网络的观众在每场事件中都是局外人,加之网络游戏的虚拟效应,容易造成部分群众的局外人心态。
其中最为典型的特征是知行相斥。
局外人由于不需要担负责任,不需要承担后果的惩罚,也不需要考虑可行性,因此,在网络空间中,往往趋向于非理性状态和极端状态。
局外人的状态,导致了网络空间中,“知”的科学知识和“行”的实际实践,难以知行合一、相得益彰。
实例:福建马尾严晓玲案:网上发帖致诽谤罪严晓玲之死夜半溜出家门次日裸死医院“她是活着出去的,相隔一天却得到了她死亡的消息。
我女儿那么年轻,生前又没有什么疾病,好端端的一个健康女孩怎么在短短一天就出现意外死亡呢?”
福州闽清县“严晓玲死亡事件”中死者的母亲林秀英说。林秀英是福建闽清县梅城镇人,以开食杂店为生。
这个今年49岁,看上去已年过花甲的妇女有一个女儿和两个儿子。
女儿严晓玲在家排行老大,死时年仅25岁。
林秀英告诉记者,严晓玲读到初一就辍学,后来结识同镇人聂志雄,在聂的引诱下到设在当地文化馆旁边的丽歌KTV做领班。
不久,严晓玲与有夫之妇聂志雄同居,聂因吸毒曾多次被劳教。
林秀英说:“2008年2月10日14时,聂志雄打电话叫我女儿出去,我坚决反对,女儿一下子心事重重,晚上10点聂再次打来电话威胁我女儿,女儿背着我溜了出去。
这一夜,我打了20多次她的手机、小灵通都是关机。
等到第二天晚上10点的时候,却传来女儿严晓玲的死讯。
我赶到医院时,发现女儿赤身裸体躺在医院里。”
当时女儿的惨状让林秀英瞬间晕厥。
“头发散乱,两手腕有黑五指手印。”
林秀英苏醒后甚至还听到医护人员议论说:“阴道内有精液,阴道口无法收缩,估计遭人轮奸。”
这些加剧了林秀英的悲伤和怀疑。
2008年2月25日,距离严晓玲死亡后14天,福建省公安厅物证鉴定中心出具了一份法医病理学检验报告书病理诊断,称死者严晓玲输卵管妊娠并破裂。
闽清县公安局同年3月3日出具的法医鉴定书也称,死者系输卵管妊娠破裂致出血性休克死亡。
不过,这一结论遭到了林秀英的质疑与反对。
随后,林秀英多次到县、市、省甚至北京反映情况,要求严惩凶手。
法院认为三人捏造虚假事实
马尾法院认为,范燕琼不仅通过网上发帖的方式虚构捏造了严晓玲遭8人轮奸致死、闽清县公安机关有关人员开KTV以贩毒、介绍胁迫卖淫牟利的情节,还杜撰了邱某某、陈某某等10余人到严晓玲母亲林秀英家中恐吓辱骂的具体情节,其制作的两篇网文,歪曲事情真相,凭空捏造,这足以认定她有捏造行为的犯罪事实。
游精佑、吴华英二人在制作视频时,明知范燕琼写的网帖《闽清“严晓玲”比巴东“邓玉娇”悲惨一万倍》是捏造的,仍把该帖内容制作并加入到视频中,继续在互联网中散布,对造成此案的危害结果起到放大作用。
法院认为三人扰乱网络秩序
马尾法院认为,3名被告人的行为情节严重。
此3人所制作的网文和视频,被冠以警匪勾结、轮奸致死、继续奸尸、惨绝人寰等醒目字眼为标题,又虚构黑社会头目、贩卖毒品、介绍胁迫卖淫、暴力提成等内容,在毫无依据的情况下捏造并指责闽清县行政、司法部门人员违法办案。
这不仅造成多名被害人个人人格、名誉严重受损,被害人家庭的声誉、精神和生活受到严重影响和骚扰,还使包括医院在内的多家单位生产经营活动受到严重影响,而且引发大量不明真相的网民关注和指责,严重损害网民的真相知情权,扰乱了互联网正常的管理秩序,并对当地基层组织、行政机构、司法部门的形象和声誉造成不良影响。
法院宣判为诽谤罪
范燕琼故意捏造事实,先后两次编撰文章发布到境外网站上,游精佑和吴华英在明知福州市有关部门已经召开新闻发布会公布严晓玲死于宫外孕的情况下,仍坚持为严的家属拍摄录像,并加入范燕琼写的网文制作成视频在网上散布,他们的行为已构成诽谤罪。
2010年4月16日上午,马尾法院第三次开庭审理并当庭宣判,以诽谤罪判处范燕琼有期徒刑两年,以诽谤罪判处游精佑、吴华英有期徒刑各一年。
二、舆论炒作的风险
(一)网络问题的现实延续
网络民意作为网民在网络虚拟世界中形成的民意,具有很强的虚拟性,其存在基础是虚拟的网络平台。
而因其关注社会动向、向政府施压以及动员社会公众使得网络民意逐渐从虚拟走向现实。
1从网络集群到实地集会
网民在网络中广泛行动,关注社会动向,对热点事件和社会关注的话题进行讨论,并随着社会事态的发展不断变化讨论的主题,随社会关注热点的转变而转变。
网民通过网络广泛团结社会公众,进行动员。
2.从虚拟无序到现实违法
在关注社会动向的同时,网民通过在网络传播,会聚“网络民意”形成舆论压力,向其他人、社会组织,甚至政府施压。
在某些情况下,网络虚拟环境中的无法可依,会导致现实环境中的违法违规。
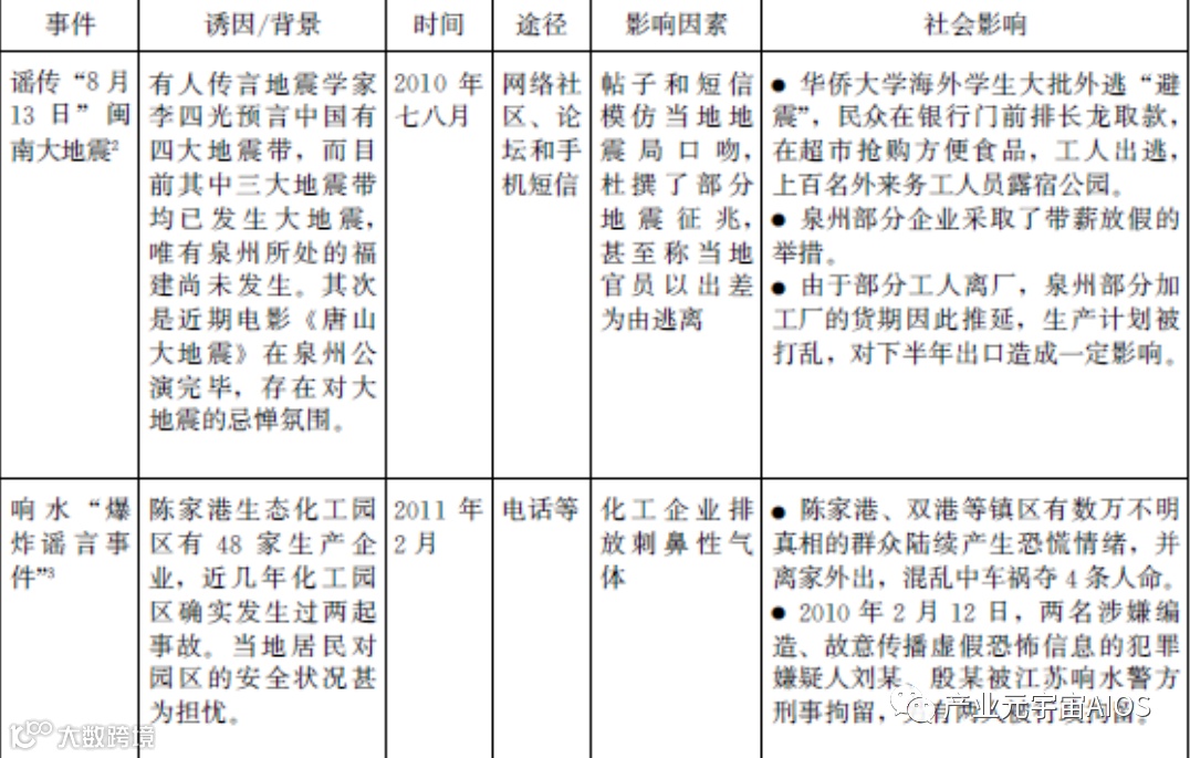
表7—1列举了部分以网络等方式为载体的谣言传播案例。
表7—1 以网络等方式为载体的谣言传播案例



(二)“网络水军”和“网络黑社会”
网络相关法律法规的不完善,网络秩序的不规范,都容易导致极端的网络行为。
从可雇用的“网络水军”,到现实中具有黑社会性质的组织上网揽客,都会造成现实社会秩序的混乱。
1“网络水军”:可交易的“民意”
网络社会中,可聘用的网络写手、可买卖的微博粉丝、可雇用的网络公司等现象,实质上构成了以钻法律空子为前提、以恶意打击竞争对手等不正当形式为手段、以牟取暴利为目的、以虚假民意为幌子的组织运营形态。
这其中,“网络水军”的组织和运行,是其基础和主力。
被雇用的“网络水军”承担着发帖、跟帖等具体工作,在网络上实现虚假的民意关注、民情激愤、民心所向等任务。
这就在网络上达成了现实中很难完成的“民意交易”。
“网络水军”是指受雇于网络公关公司,为他人发布消息、回复消息制造声势的群体。
其运行模式,以网民为主体,以利益群体和“网络水军”公司意旨为导向,主要手段是通过对话题事件制造舆论声势颠倒黑白,以获取非正常利益。
主要包括“网络推手”、“网络打手”等。
(1)“网络推手”,又名网络推客、网络策划师,是借助网络媒体推广企业产品、品牌和人的一种新兴职业,其通晓网络操作规则,熟谙大众接受心理,通过网络新闻、论坛、博客、QQ群、搜索引擎、视频及平面媒体整体推广某一事件或者产品。
(2)“网络打手”,指网络发帖专员,按客户需求通过QQ群发消息等方式,组织网络打手发帖吹捧客户及其产品,或密集发帖诋毁、诽谤竞争对手,影响其正常运营,其组成的庞大网络可以理解为“网络黑社会”。
“网络水军”在当前具有四种特征:
(1)灵活。
“网络水军”可以根据任务的不同选择不同的“水军”进行操作,没有局限性。
(2)难监控。
“水军”大都是不识身份的网民,大都穿“马甲”和雇佣者交易,管理部门很难监督和掌控。
(3)零散。
“水军”分散在全国各地,有任务时才聚在一起,完成项目后又分散开。
(4)牟利。
业内通常的报酬标准是发帖一次0.3元至0.4元,回帖一次0.1元至0.2元不等。
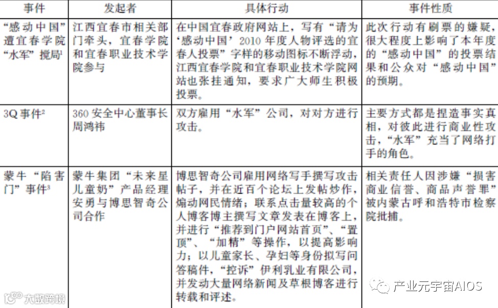
“网络水军”组织运行的典型事件见表7—2。
表7—2 “网络水军”组织运行的典型事件

2.“网络黑社会”:可怕的“民意”
在交易“民意”的基础上,网络化的运营呈现出深度结合现实负面状况的局面。这就是“网络暴民”和“网络黑社会”。
(1)“网络暴民”。
“网络暴民”现象,是指虚拟网络中匿名的特征使现实中的个体很容易在网络上随意发泄,甚至肆意胡闹。
极端的网络言论,加上网络围观者和别有用心者的起哄,很可能会造成对其他个体,甚至社会群体的现实伤害。“网络暴民”的自发现象,如果被交易,就会异化为“网络打手”。
这个群体借助“网络暴民”的特征,又有被雇用的目的性,实质上就是盗用民意,以个体极端表现的形式,进行牟利和伤害行为。
(2)“网络黑社会”。
网络社会中的“动物性”特征、网络社会的秩序不健全、网络中的不正当运营方式等,都容易与社会中的负面现实相结合。
典型的就是具有黑社会性质的组织开展的网络运营方式,其构成了“网络黑社会”。
“网络黑社会”是指在网络社会中,开展诽谤、恐吓、威胁等违法犯罪活动,具有黑社会组织的性质,甚至与现实中的实际行动相结合的团伙。
“网络黑社会”带来了可怕的“民意”。
这种性质的团伙和活动,会从根本上伤害社会民意的“准绳”,造成公正和权威的流失、社会价值的偏离,甚至社会规则的扭曲。
三、舆论炒作的“墨滴效应”
新媒体环境不同于传统媒体环境,由于“把关人”一定程度上的缺失,网络成为意见的集散地,不仅有官方媒体的新闻报道,还有个人或组织的意见和言论,各种信息相互碰撞,负面影响迅速渗透,就像一滴“黑墨水”滴入了“清水”中,迅速扩散并污染清水,这就是“墨滴效应”。
在传统的媒体环境中,舆论的形成机制和作用机理体现了典型的线性特征。
客观事件发生后,个体的意见并不是舆论形成的起点,它们的存在只有通过“把关人”(传统媒体)的筛选,呈现于媒体上之后,才有成为舆论的可能。
而同样的,受众对于媒体报道的意见,虽然能通过人际传播进行交流,然而,如果这种意见不反馈并呈现在媒体上,那么其影响力和作用范围往往并不大。
但在网络时代,各类媒体和网民个人均可自由形成意见,并作用于其他媒体和网民。
“墨滴效应”给危机公关部门的媒体应对带来了一定的挑战,在处置和公关时,可依据具体情况,在动态的环境中“借力用力”,采取三种方法进行应对。
1注入大量“清水”
当“清水”被滴入“墨滴”时,政府、企业或明星等可通过注入大量“清水”将“墨滴”冲淡,即经常性地进行正面宣传和报道,淡化负面信息对群众的影响。
当“清水”多到一定程度时,一滴“墨滴”的影响就变弱了。
2.利用舆论“黑洞”
“墨滴”的影响力远不如“黑洞”。
当某主体负面新闻出现时,如果发生了其他重大事故或其他具有强大社会影响力的事件,媒体和公众对事件的关注度极高,以至于将绝大部分甚至全部注意力转移,形成舆论“黑洞”,该主体的媒体危机就得到了缓解。
3.自主形成“漩涡”
“舆论黑洞”是客观条件,政府、企业或明星个人要消除负面影响,化解媒体危机,需要主观努力,持续不断地做好事,并善于横向聚焦,主动设定宣传基调和角度,自主形成舆论的“漩涡”,用大量的正面信息卷走负面信息。
实例:“7·23”动车事故缓解“郭美美”事件媒体危机开“玛莎拉蒂”轿车的20岁女孩,其认证身份居然是“中国红十字会商业总经理”,由此而引发部分网友对中国红十字会的非议。
博主“郭美美Baby”年仅20岁,新浪微博的认证名为“中国红十字会商业总经理”,在微博上多次发布其豪宅、名车、名包等照片,2011年6月20日被网友发现,被指炫富。
“红十字会”的“总经理”身家居然如此富有,不由得让众多网友起了猜疑:“我们捐给红十字会的钱到哪儿去了?”
2011年6月22日中国红十字会总会表示,没有“红十字商会”的机构,也没有“郭美美”其人。
新浪微博承认,认证审核有误并致歉。
与此相左:2010年12月8日,中国商业系统红十字会举行成立十周年庆祝活动。张志刚、郭长江、何济海等出席。
网友表示,前排正中黑裙女子正是郭美美。
这些迹象说明郭长江与郭美美彼此认识,而并不是在接受记者采访时,郭长江表示的那样,自己压根就没有女儿,红十字会也没有所谓的“商业总经理”这种职位。
不过,中国红十字会内部工作人员透露,该会并无该女子,也并无“商业总经理”这样的职位。
随后,“郭美美Baby”在微博称,自己并非红十字会的工作人员,而是就职于与前者合作的另一个名称相近的公司。
各网站一方面大力删帖,一方面又在呼吁网民不要关注,值得深思。
郭美美在微博中致歉:“本人杜撰这个身份是完全没有恶意的,请各位网友原谅!
但本人万万没有想到这个愚昧行为会导致网友对中国红十字会产生误解,本人在此向中国红十字会鞠躬道歉,并向关心此事的网友深深致歉!
数日来,本人已经受到家人和朋友的严厉教育和谴责!
这几天我一直在反省这个给大家造成了伤害和烦恼的愚昧无知行为,希望各位网友不要再炒作,我决定用更多的时间来自我反省和自我教育!”
中国红十字会总会秘书长王汝鹏就“郭美美事件”答博友问。
王汝鹏:“‘郭美美事件’对我们来说,是坏事,也是好事。
坏事是由于她的炫富、她虚构红十字会不存在的机构名称和职务,引发了公众对中国红十字会的误解和不满,严重损害了红十字会的形象和声誉;
好事是使我们通过这次事件,看到了行业红十字会乃至整个红十字会系统在组织建设、业务开展、资金募集、项目运作等方面存在的问题和挑战,需要我们引起高度重视并切实进行研究和整改,以改革创新的精神推进中国红十字事业的健康发展。”
2011年7月1日,中国红十字会总会就公众关注的中国商业系统红十字会运作方式问题发表声明:邀请审计机构对中国商业系统红十字会成立以来的财务收支进行审计,并商请中国商业联合会成立调查组,调查媒体所反映的中国商业系统红十字会运作方式问题,并将及时向社会公布审计和调查结果。
在此之前,暂停中国商业系统红十字会的一切活动。
2011年7月,由监察部、中国社会科学院社会学所、北京刘安元律师事务所、中国商业联合会和中国红十字会总会相关人员组成的联合调查组,对郭美美与中国商业系统红十字会的关系、其治理结构和内部管理进行了认真调查。
正在红十字会备受社会关注,面临严重的信任危机时,“7·23”温州动车事故发生,并吸引了绝大多数媒体和公众的注意力,每天有海量的关于动车事故的信息不断滚动,形成了一个“舆论黑洞”,卷走了红十字会的相关信息,一定程度上缓解了危机。

