天天财经独家,速关注
A股又出一家年度亏损金额过百亿的公司!
6月22日晚间,众泰汽车发布2019年年报,报告期内实现营业收入29.86亿元,同比减少79.78%;亏损111.9亿元,2018年同期为盈利8亿元。
来源:公司公告
会计事务所出具了无法表示意见的审计报告。公司股票将于6月23日停牌一天,6月24日起复牌,并实施退市风险警示处理,股票简称变更为“*ST众泰”,日涨跌幅限制为5%。
会计事务所出具无法表示意见的审计报告
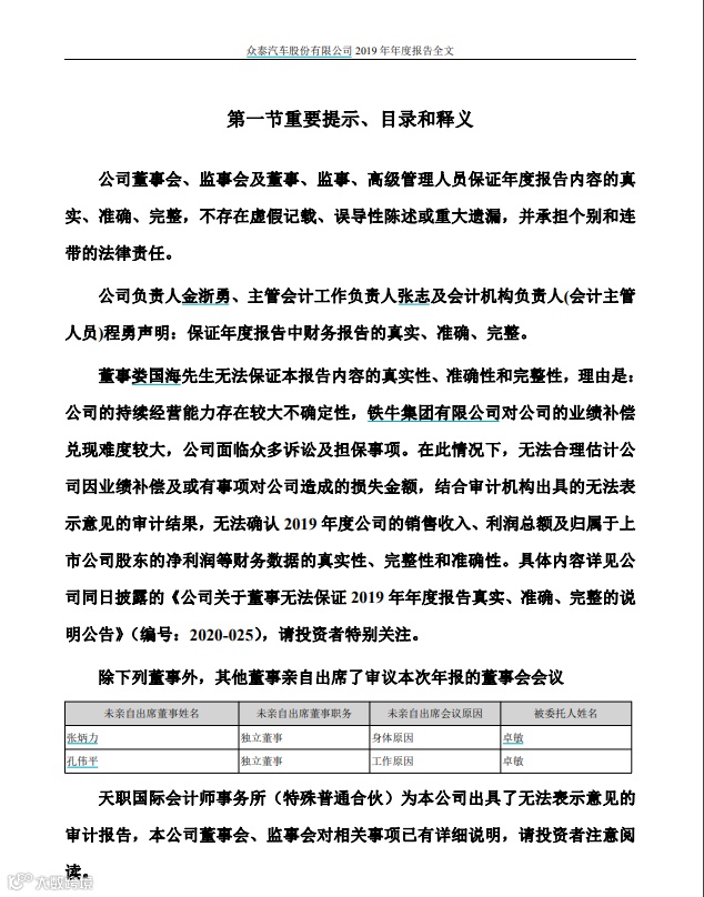
姗姗来迟的年报,在第一页“重要提示”部分便透露出剑拔弩张之势。
来源:公司公告
其中,公司负责人金浙勇、会计负责人张志等声明年报中的财务报告真实、准确、完整。
但董事娄国海却认为,公司的持续经营能力存在较大不确定性,无法确认2019年度公司的销售收入、利润总额及归属于上市公司股东的净利润等财务数据的真实性、完整性和准确性。
天职国际会计师事务所(特殊普通合伙)也为公司出具了无法表示意见的审计报告。
天职国际会计师事务所认为,公司内控环境存在重大缺陷、内控监督缺失。众泰汽车经营困难,资金缺乏,生产经营停滞;与部分供应商存在大额资金往来,全年支付货款金额超全年订单总量;重大资产购买缺少调查和可行性研究;对外担保未履行审议与披露程序;职工的薪酬和社保费用未按时发放和缴纳,员工大量离职或不在岗,关键内控职能缺位,组织机构不能正常运行,内控环境存在重大缺陷、内部监督缺失。
4月24日,众泰汽车公告了2019年度未经审计的主要经营数据,其中营业收入32.03亿元。
“内部控制在运行过程中未能发现上述重大错误,未能及时发现相关错报,致使财务数据信息披露的准确性存在重大疑虑,与之相关的财务报告内部控制执行失效。”天职国际会计师事务所称。
截至6月22日收盘,众泰汽车股价已跌至1.78元,当天跌幅2.73%。
“保时泰”销量连年下跌
众泰汽车成立于2003年,用模仿豪车的方式迅速扩张。2016年,公司推出了外形酷似保时捷Macan的众泰SR9,由此得名“保时泰”。
但由于技术实力不足和质量问题频发,近年来,众泰汽车销量开始迅速下滑。
根据2019年年报,公司2019年汽车销售量仅为2.12万辆,2018年销量为15.48万辆,同比下降86.29%。中国汽车工业协会数据显示,2020年前5个月,众泰汽车销量仅为3573辆,同比暴跌96%。
生产经营的持续恶化,直接导致公司财务状况捉襟见肘。
截至2019年12月31日,公司流动资产合计119.9亿元,流动负债则高达136.5亿元,公司短期内生产经营面临巨大挑战。
来源:公司公告
今年1月,众泰汽车发布业绩预告称,公司2019年度净利润为亏损约60亿元-90亿元。4月25日,众泰汽车又发布2019年主要经营业绩情况,公告显示2019年上市公司净利润亏损92.94亿元。6月18日晚,众泰汽车大幅下修2019年度业绩预期,预计全年亏损108亿-115亿元。
众泰汽车将业绩修正的原因归结为新冠疫情导致现金流不足和市场环境导致客户出现信用恶化,针对这两种情况,公司分别新增计提了减值损失。
对此,深交所当日火速向众泰汽车下发关注函,要求公司具体说明资产减值迹象发生时间、减值测试过程,包括但不限于关键参数、主要假设、预测指标的确定依据;结合坏账计提政策、客户经营情况及履约能力等说明补提信用减值损失的依据及合理性。
终端无车可卖
自2019年下半年开始,众泰汽车遭遇经营困境的消息不断传出。由于资金问题、国六车型无法适配等,导致众泰的生产几乎陷入停滞,终端无车可卖。
众泰汽车3月回复深交所问询函时称,2019年下半年以来,公司大部分车型处于停产或者不连续生产状态。此外值得关注的是,由于众泰汽车拖欠数亿元货款,引发了多家一级供应商和二级供应商的连环“爆雷”。其中比克动力被众泰汽车拖欠货款高达6.21亿元。
进入2020年,众泰汽车多次被曝欠薪,疫情的影响让众泰汽车雪上加霜。根据某行业媒体爆料,众泰湖南基地于5月29日发布《关于公司员工顺延放假通知》,称由于汽车行业下行压力及疫情严重影响,该基地全体在职员工放假时间延期到2021年6月30日。通知显示,众泰汽车鼓励员工主动离职,并给予一定的鼓励资金补贴。补贴标准为:底薪高于3000元的统一给予3000元每月×工龄核算补贴,底薪低于3000元的按底薪×工龄核算补贴。
天眼查显示,2019年底以来,众泰汽车董事长金浙勇自身有8条被法院列为限制高消费人员的信息,众泰汽车自身有23条法律诉讼信息,均为合同纠纷、出资纠纷等信息。
中金公司认为,尾部车企在低销量之下难以实现规模化并维系后续研发投入,或面临加速出清。
编辑:于红波

推荐阅读
➤这只基金今年大赚近70%!这个领域成牛基集中营,还能上车吗?
➤国泰君安香港公司被罚2520万港元!违反打击洗钱等规定,内部监控缺失
➤两大指数编制将引发A股投资新变局!私募:继续拥抱新经济,个股分化加剧
➤创业板注册制首批受理企业亮相!金龙鱼等33家公司饮头啖汤,中证君带你探秘深交所上市审核中心

戳!

