文章来源《应急管理与危机公关》
由于“冰山效应”和连锁反应,加上应急现场的信息不对称和灾民心态的压力,易导致“善后难”。
一、“冰山效应”与连锁反应
(一)隐患的“冰山效应”
公共部门、企业等主体面临的显性危机往往只是“冰山一角”,而“冰面”下面的隐患往往十分巨大。
“冰山一角”之所以能够露出“冰面”,是因为“冰面”下有庞大的母体作为支撑;
同样,已经暴露出来的问题,很有可能只是“冰山一角”,而这些危机事件之所以能够爆发,正是因为有庞大的潜在危机事件作为支撑,这些直接的危机群体之下,也有庞大的潜在危机群体(见图2—1)。
图2—1 隐患的“冰山效应”

(二)危机的连锁反应
在隐患的“冰山效应”作用下,危机往往会产生连锁反应:
一个危机引发一连串的危机,称为“涟漪效应”、“多米诺骨牌效应”。
隐患的“冰山效应”与连锁反应导致了两方面的问题。
第一,危机的情势难以判断,在出现少量矛盾和危机的情况下,有可能是问题就此而已,也有可能只是庞大母体支撑下的“冰山一角”,这就导致了主体在忙于其他工作的同时,又不能对危机的困难放松警惕。
第二,危机一旦爆发,很容易连带出诸多危机,就这导致了主体能力的有限与危机连锁反应的无限之间的矛盾。
二、“救灾易,善后难”
导致“救灾易,善后难”的原因是多方面的,主要有以下三点:
第一,善后评判标准难以明晰。
第二,赔偿刚性增长的压力。
第三,形象重塑与信任回归艰难。
(一)善后评判标准难以明晰
善后评判标准的难以明晰,加固了“善后难”。
评判标准的难以明晰源于责任方和群众两方面的不确定性。
第一,责任主体的差异会形成善后标准的差异;
第二,涉灾群众所提出的要求不同,也会形成善后标准的不同。
实例:南京击毙人质案的社会评价
2011年8月30日下午,江苏省南京警方两小时快速处置一起劫持人质事件,犯罪嫌疑人阳兵(男,32岁,重庆开县人)被警方当场擒获,两名人质成功获救。
30日12时许,南京警方接浙江宁波警方通报,8月27日宁波发生一起命案,阳兵等4名犯罪嫌疑人乘坐的皖D21897客车可能途经南京,希望南京警方予以协查。
接报后,南京市副市长、市公安局局长徐珠宝亲自部署指挥,并迅速调集警力开展布控工作。
13时许,警方在长江三桥收费站发现该嫌疑车辆,遂对其检查。
检查中,犯罪嫌疑人阳兵在车上突然持刀劫持一名9岁小女孩,并将一名男性乘客李某控制在车尾,与警方形成对峙。
警方一方面调集谈判专家、特警、刑侦、交警等警力赶赴现场开展工作,另一方面迅速疏散完车上其他乘客。
14时20分,经警方劝说,3名犯罪嫌疑人下车投案,劫持人质的犯罪嫌疑人阳兵仍与警方对峙。
15时15分,犯罪嫌疑人阳兵突然情绪激动,意图伤害人质,为确保人质安全,警方果断处置,将嫌疑人阳兵开枪击伤后擒获,女童安全获救,另一名人质李某脸颊被子弹穿透,颧骨受损,牙齿脱落。
事件发生之后,媒体和公众纷纷对警察的行为进行评论,一方面要求警察能处理好各项突发事件,另一方面要求警察不能出现任何失误,双重高要求也体现了评判标准不明晰,使得警察在面对问题时顾虑重重。
具体的处突行动,考验的都是现场人员本能反应的成效,事后的评价要客观。
一方面,管理方只强调成功的宣传报道,容易引发群众的反感。
例如,《南京警方成功处置一起过境客车劫持案》。
另一方面,群众因为非主观因素导致的失误而全面否定营救行动,也是非理性的。
社会是整体,而群众是分散的个体。
对于管理方而言,1%的失误是小概率,但是对于具体的1%而言却是100%的大危机。
每位公民要求的都是100%的安全,因此群众的要求是管理方需要设身处地为当事人和群众的心态着想,积极开展相应的改进活动,让群众听到、看到,信任、放心。
(二)赔偿刚性增长的压力
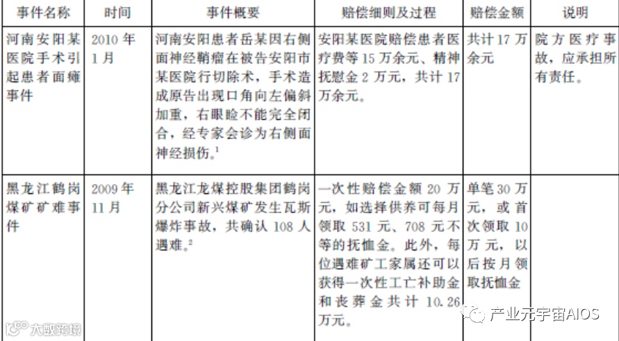
善后工作是依法进行补偿、抚恤,但目前已面临着赔偿刚性增长的局面。
特定事件中的群众,倾向于用以前最高的赔偿额度作为当前谈判的底限,造成只能高不能低的惯性思维。
因此善后标准的确定要具体分析实际情况,要考虑环境、责任、地域差异等个性因素,否则就会给以利益手段善后带来客观上的难度。
表2—4显示了从2010—2011年,部分危机事件中的赔偿金额。
表2—4 2010—2011年部分危机事件的赔偿金额





