文章来源《应急管理与危机公关》
一、风险政务的挑战
风险政务,简而言之就是政府对公共事务的管理活动伴随着风险问题。
当前,我国的风险政务正处于内忧外患之中,既有政府内部的管理问题,也有外部危机蔓延的问题。
前者导致责任事故的发生,甚至可能会影响政府的公信力;
后者具体表现为近年来我国四类突发公共事件层出不穷,泄愤型群体事件时有发生。
从内而外多个层级的危机显示出政府的风险管理面临重重挑战。
1.风险意识薄弱,导致被动应战
风险意识是实施风险管理的前提,是政府防范和应对政务风险的重要基础。
政府风险意识的薄弱,会导致政府忽视事前防范,在面对风险时被动应战,过分依赖事后补救。
一方面,事前防范不足不利于化解潜在风险,甚至无视潜在风险,任由其发展蔓延,最终导致危机的发生和危害的扩大;
另一方面,事后补救具有不确定性,危害能否成功控制受到外部因素的影响,政府易丧失主动性。
当前,我国政府风险意识的薄弱表现在以下两个方面:
第一,对事件发展的预见性差,即对潜在风险的敏感性不高,难以提前发现潜在风险;
第二,对显性风险的把握不到位,缺乏对已暴露风险的准确判断,难以实现对风险及其危害的控制。
2.管理制度欠缺,导致仓促应对
完备的内部管理制度是政府风险管理规范化的保障。
风险政务的内部管理制度欠缺,会导致政府在面对风险时无法可依、无规可循,只能根据本能反应仓促应对。
这样一方面无法确保风险管理的成效,即难以确定所采取的应对措施是否有效;
另一方面也难以明确管理过程中的权责归属,尤其是对应对失误的责任追究无从下手。
当前,我国政府风险管理的制度欠缺主要表现在体制和机制两个方面:
第一,风险政务管理体制不完善,突出表现为风险管理的机构不确定、风险责任权属不清。
第二,风险管理的机制不健全,突出表现为预警滞后、反应迟缓和综合协调不畅。
3.风险控制能力不高,导致事故频发
政务风险具有一定的可控性,政府风险控制能力的强弱,决定了风险政务的成效。
近年来,我国各类突发公共事件频发,造成的危害和损失不断扩大,反映了我国政府风险控制的能力亟待提高。
一方面,对潜在风险的识别和防范能力有待提高,避免风险的兑现和危机的发生;
另一方面,对已暴露风险的应对和控制能力有待增强,降低风险的危害程度。
4.知识更新滞后,导致准备不足
风险的爆发和蔓延具有规律性的特征。
近年来,国内外突发事件不断表现出新的形式和新的规律,政府在进行风险管理时需要及时总结这些风险的新规律和新特点,及时更新风险管理的知识系统,充分准备以应对新的风险形式。
此外,国外政府风险管理的实践不断深化和拓展,值得我国借鉴和学习。
政务风险知识系统更新滞后,一方面表现为对新的风险形式敏感度不高,忽视可能产生严重危害后果的新风险;
另一方面在应对时表现出无措和准备不足。
5.风险标准不当,导致应对失误
政府在风险管理中强调“抓大放小”的管理思维,即集中力量应对最高等级的风险。
因此,风险等级的标准至关重要。
传统上,政府对风险标准的设立多从事件涉及的伤亡人数考虑,把死亡人数作为重要的风险标准之一。
随着近年来四类突发公共事件的演变,尤其是泄愤型群体事件的发生,单一的风险标准已不能保证风险管理“抓大放小”的有效性,对风险标准的把握不当甚至会造成应对的失误。
风险标准的设立不仅要考虑风险影响的人群规模,还要注意把握风险后果影响的恶劣程度、风险潜在的负面连锁反应,甚至包括对整个社会系统中人群心态的把握等。
6.内外协调不顺,导致管理成效差
政府的风险管理根据内部职能部门的分工开展,各部门风险管理的职能具有专门性和单一性,但外部风险的爆发具有综合化和复杂化的特征,即政府部门内部职能有限,而外部风险无限。
这意味着风险管理难以由单一部门独立完成,需要多个职能部门联动应对,因此政务风险管理过程中的统筹协调至关重要。
当前,我国政府风险管理缺乏良好的协调机制,表现在:
第一,缺乏有效的指挥体系,即政府风险管理缺乏强有力的指挥机构来指导各部门的协作;
第二,缺乏良好的联动机制,即在风险的识别、评估、防范、控制和应对等阶段缺乏部门间的联动。
综上,当前我国的风险政务在整体化、系统化管理方面尚有欠缺,无论是政府的内部管理还是外部的风险应对都缺乏有效的治理措施,风险政务的文化积淀不足,风险政务的良性循环系统有待建立。
二、风险政务的目标与战略
1.风险政务的目标
政府对公共事务的风险管理致力于达到以下三大目标:
(1)准确识别风险。
政府的风险管理首先要准确识别风险,降低风险识别的失误率;
其次,在风险识别的基础上有效发布预警信息;
最后,采取有效措施防范并阻止风险爆发,以达到减少风险危害的效果。
(2)及时回应风险。
政务风险的良好运营要求政府对内外风险作出及时的回应,通过有效的政府干预行动实现对政府政务风险的防范和应对。
一方面,对内部的管理风险,政府要及早发现、提前防范、及时处理,防止风险和责任的扩大化;
另一方面,对外部的社会风险,政府要区分性质、密切关注,避免风险的蔓延。
(3)风险文化与公信力。
一方面,风险政务要求在政府内部以及全社会形成风险文化,提高全民的风险意识,以促使民众理解政府、配合政府,开展风险政务的相关工作;
另一方面,政府风险管理的实施有助于提升政府的公信力,并进一步促进风险政务的开展和风险文化的形成。
2.风险政务的战略
面对政府风险管理内部和外部的挑战,风险政务须遵循政府内部的整体战略、政府与社会的联动战略以及可持续发展战略。
(1)政府内部的整体战略。
风险政务的内部整体战略是由风险的综合复杂性决定的,要求政府内部的职能部门通过联动协作,实现风险政务的整体化管理。
例如,2008年美国联邦政府专门成立国土安全部风险指导委员会(Risk Steering Committee,RSC),制定《国土安全部风险管理术语手册》(DHS Risk Lexicon),并于2010年9月进行了大规模的修订。
2010年版的《国土安全部风险管理术语手册》中共包括123项风险术语的定义和54个常见风险管理方法及程序缩写的说明。
《国土安全部风险管理术语手册》规范了风险管理术语系统,有效促进了安全风险的沟通和交流,是提高全联邦风险管理整合能力的重要基础。
一方面,风险指导委员会在手册制定的过程中严格遵照“收集——协调——验证——审查——标准化”的程序,注意加强与其他联邦机构的合作;
另一方面,手册为政府风险管理界定了共同的、清晰的官方术语和定义,有助于提高美国联邦机构间在风险相关问题上的沟通和信息交流,为与风险相关的结构性和非结构性数据信息的交换和兼容提供了可能,有利于促进整个联邦范围内的风险管理研讨、交流和相关协调。
(2)政府与社会的联动战略。
风险政务的外部联动战略强调政府的风险管理行动要与社会的风险评价相匹配、相一致。
一方面,政府的风险管理行动具有权威性的优势,在风险预警信息的发布和风险防范的过程中具有不可替代的作用;
另一方面,社会的风险评价可以弥补政府在食品、医疗等某些行业风险管理上的专业性不足,发挥公众的积极性。
政府与社会在风险管理过程中的联动合作,两者相得益彰。
(3)风险政务的可持续发展战略。
风险政务面临着层出不穷的新风险,政府的风险管理需要通过持续的知识更新和能力提升,形成风险政务的良性循环系统,实现政务风险的可持续应对。
以加拿大的综合风险管理模式为例,加拿大财政委员会秘书处(Treasury Board of Canada Secretariat)于2001年4月签发了《综合风险管理框架》(Integrated Risk Management Framework),以此为标志形成了综合风险管理模式,又于2003年4月对该模式的实践情况进行了总结报告,即Integrated Risk Management Implementation Guide,2010年再次发布了《综合风险管理指南》(Guide to Integrated Risk Management)10多年来,加拿大的综合风险管理不断更新和完善,实现了风险政务的可持续发展。
三、风险政务的特征与建设策略
随着全球风险社会的到来,传统上的突发事件处置、应急管理等工作方式,在国际上逐步出现了科学化、精细化、人性化、常态化的趋势,形成了风险政务的新格局。
美国、加拿大、英国纷纷开展了制度创新和管理改进,取得了良好的社会成效。
1风险政务的特征
风险政务的实质是政府应用风险管理开展对公共事务的管理,其特征如下。
(1)内部风险管理是风险政务的根本。
第一,风险意识是实施风险管理的前提。
政府风险意识薄弱,会导致政府在面对风险时被动应战,过分依赖事后补救,忽视事前防范。
当前,我国政府风险意识的薄弱表现在:
一是对事件发展的预见性差,即对潜在风险的敏感性不高,难以提前发现潜在风险;
二是对显性风险的把握不到位,缺乏对已暴露风险的准确判断,进而难以实现对风险及其危害的控制。
第二,完备的内部管理制度是政府风险管理规范化的保障。
管理制度欠缺,会导致政府在面对风险时只能根据本能反应仓促应对。
当前,我国政府风险管理的制度欠缺主要表现在:
一是风险政务管理体制不完善,突出表现为风险管理的机构不确定、风险责任权属不清;
二是风险管理的机制不健全,突出表现为预警滞后、反应迟缓和综合协调不畅。
(2)内外风险沟通是风险政务的关键。
政府的风险管理一般根据职能部门的分工开展,部门风险管理的职能具有专项性和单一性,但外部风险的爆发却具有综合化和复杂化的特征。
这导致风险政务难以由单一部门独立完成,需要多个职能部门联动应对,并且需要与社会需求充分沟通,达成理解和配合。
当前,我国风险政务在内外风险沟通方面的欠缺,表现在缺乏有效联动各部门之间的协作机制,缺乏内部风险与外部需求之间的有效风险沟通机制。
(3)外部的社会服务管理是风险政务的基础。
第一,风险标准是风险政务开展社会服务管理的指挥棒。
传统上“抓大放小”的做法已不能完全保证风险管理的有效性。
风险标准的设立不仅要考虑风险影响的人群规模,还要注意把握风险后果的影响恶劣程度、风险潜在的负面连锁反应,甚至包括新形势下社会心态的风险评估等更加精细化和人性化的因素。
第二,风险控制能力是风险政务在社会成效方面的最终体现。
外部的社会服务管理具有一定的可控性,如果对潜在风险的识别和防范能力能够提高,避免风险的兑现和危机的发生,对已暴露风险的应对和控制能力能够增强,降低风险的危害程度,那么,既能使风险政务取得良好社会成效,又有利于形成风险政务的良性环境。
2.风险政务的建设策略
针对风险政务的特征分析,结合国际上的经验,我国风险政务可借鉴五项建设策略。
(1)全程化风险政务的策略,强化风险意识。
风险政务全程化,是强化风险意识的要求,具体有以下两个方面的内容:
第一,加强对风险政务全过程的控制,强调对风险意识、风险识别、风险评估、风险控制、效果评估等一系列流程的管理。
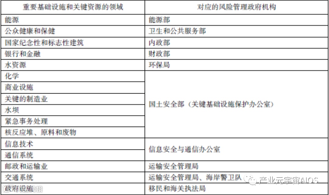
以美国国土安全部2009年发布的《国家基础设施保护计划》(National Infrastructure Protection Plan,NIPP)为例,它提出了全面的风险管理框架(见表4—1),强调对重要基础设施和关键资源领域的风险评估,及时发现并妥善降低重要基础设施和关键资源领域的风险。
通过把风险的损失、弱点、威胁等信息进行整合,创造全面、系统、适当的流程,实现对风险的全程化管理。
第二,加强信息系统的应用,强调从技术的角度出发实现风险的全程化控制。
一是将信息技术应用于政府风险管理的各项工作中,建立涵盖政府内部管理各环节和风险管理基本流程的风险政务信息系统;
二是风险政务信息系统要实现对海量风险信息流的初步分析和筛选,实时反映政务风险的风险矩阵和排序频谱,实时发布对重大风险的预警信息,满足风险管理内部信息报告制度的要求,同时确保对重大风险和重要业务流程的全程监控状态;
三是完善的风险政务信息系统需要与政府内部管理的业务流程、管理程序、软硬件支持等相匹配,并及时补充、调整、更新,同步运行以保证风险政务的全程化控制。
表4—1 美国国土安全部2009年《国家基础设施保护计划》提出的风险管理框架


(2)规范化风险政务的策略,完善管理制度。
风险政务规范化,是完善管理制度的必然结果。
规范的政府风险管理要坚持“分类管理,分级负责,属地管理,专业应对”的风险政务管理体制;
要形成风险政务的长效机制,要求全面规范政府风险管理的制度、程序、方法、工具等。
例如,加拿大财政委员会秘书处2010年发布了《综合风险管理指南》。
指南从四个层次为所有联邦机构和部门提供了综合风险管理的指导:
入门:规划和设计的方法和过程;
到位:推行综合风险管理;
持续:实施综合风险管理;
改善:不断提高综合风险管理。
(3)精细化风险政务的策略,增强风险控制能力。
风险政务精细化,是增强风险控制能力的要求。
第一,抓大放小。
精细化的政府风险管理首先要坚持“抓大放小”的管理思维。
“抓大”意味着对重大风险进行集中、整合管理;
“放小”是指对于相对较小的、分散的风险,根据“分类管理,分级负责,属地管理,专业应对”的体制要求,由相应级别的部门或属地进行管理。
第二,重大风险的精细化管理。
针对重大风险,政府的风险管理需要从社会稳定的角度开展风险评估,不仅要考虑政府的标准,还要从公众的角度,按社会和舆情的多重标准对政务风险加以评估和管理。
第三,小风险的持续关注和评估预警。
针对小风险,政府的风险管理需要持续的关注,并做好评估预警工作。
例如,通过社会矛盾纠纷的排查调处制度及时跟踪、评估、处理风险,有效预警,避免风险的扩大。
(4)强制化风险政务的策略,减少风险事故发生。
风险政务强制化,是通过政府对风险的强行介入和干预,有效减少风险事故发生,是政府更负责任的表现。
第一,加强社会管制。
政府的社会管制旨在消除或减少社会生活中的公共风险,以有效控制或减少风险事故的发生,包括命令控制型和激励型两种形式。
命令控制型的社会管制以公共权力为后盾,以法律和法规为依据,以禁止、命令、限制为主要特征,通过设定标准、资格,发布指示、命令,以期达到消除风险的结果。
激励型的社会管制利用市场化的手段达到社会管制的目的,通过较为灵活多样的形式,如从税收、收费、交易许可制度、补助政策和共同基金等,整体上达到风险控制的最优效果。
第二,加强社会管理。
社会管理的基本任务包括协调社会关系、规范社会行为、解决社会问题、化解社会矛盾、促进社会公正、应对社会风险、保持社会稳定七个方面。
从风险政务的角度来看,社会管理强调日常管理活动中的小风险的排查和化解,以避免风险的积聚爆发。
(5)全员化风险政务的策略,提升风险政务实效。
风险政务全员化,是提升风险政务实效的保障。
风险政务不仅是政府的责任,还要求社会公众的广泛参与。
一方面,政府要广泛宣传,培育公众的风险意识和全社会的风险文化;另一方面,政府通过有效引导,鼓励广泛的公民参与和社会协同,实现风险政务实效的提升。
以英国政府的风险管理为例,英国政府把教育作为公众认识和应对风险的最重要一环,英国内阁办公室在2010年发布的《国家风险登记册》(National Risk Register)把14项重大风险在一个列表(见表4—2)和一张二维平面图(见图4—2)上展现,让公民直观了解这14项重大风险的危害程度及其发生的可能性,在此基础上提供针对每一项重大风险的防灾避险指导,教育公民、家庭及社区为风险的防范和应对提前做好准备。
表4—2英国《国家风险登记册》中的风险列表

资料来源:UK Cabinet Office,National Risk Register,2010。综上,风险政务的建设实践大致可遵循三条路径。
一是内部整体化的路径:风险的综合复杂性要求政府内部的职能部门通过联动协作,实现整合和一体化应对。
二是内外联动的路径:政府与社会各界在风险管理中可以优势互补,相得益彰。
三是外部风险迫使内部改革的路径:层出不穷的新风险迫使政府风险管理的与时俱进,必须通过持续的知识更新和能力提升,形成良性循环和可持续发展。
图4—2 英国面临的高危风险说明图

实例:社会服务管理的风险评估与可持续保障社会服务管理,往往以党政系统的决策为中心来开展,以政府每个部门的职能权限和执法特征来实施。
这样一来,就缺乏整体的、长效的系统化部署,缺少以群众生活为中心的规划设计,缺少社会面影响的评估和及时纠错制度,因此易导致群众的满意度不高,易产生社会面的不良影响,甚至可能出现好心办坏事、短期效应等负面情况。
社会服务管理的常见风险:
第一,社会服务管理的决策失误;
第二,社会管理的执行不当,形象不佳;
第三,公共服务不贴心,群众不满意;
第四,社会服务管理的战略欠周全,不具可持续性。
社会服务管理的可持续保障原则:
第一,服务贴心,管理到位,以群众生活为中心的公共服务,让群众满意,同时以公序良俗为基准的管理规则;
第二,科学决策,正确实施,恰当执行;
第三,有效社会动员,获得广泛支持,保持可持续发展。
社会服务管理的科学风险评估与建立可持续发展机制:
第一,群众的落差测量机制。
贴近群众生活,测量群众维权成本,形成群众的预期与落差的定期测量机制,提出社会服务管理的目标与导向。
第二,第三方的建议机制与校准机制。
维护公序良俗,倡导社会公信与诚信,形成第三方客观的社会服务管理建议机制,形成第三方公正的社会秩序评估与社会服务管理校准机制。
一方面为党政系统的社会服务管理提供决策参考;
另一方面也为塑造良性社会规则提供准绳,为社会服务管理的科学有序发展提供长效保障。
第三,党政系统的自检防范机制。
以党政系统的社会面形象风险评估为切入,及时预警国内外的高危风险,形成党政系统定期自检、各部门积极防范的机制。
综上,多方参与,良性互动,共同构建社会服务管理的可持续发展。
实例:北京市大兴区教委校园安全“主动防、科学管”工作体系
当前,我国正处于社会转型期,多元利益冲突与风险社会的特征凸显。
教育作为社会管理的窗口行业,是转型期社会管理改革与创新的重要领域。
加之近年来国内外学校突发事件时有发生,部分事件后果严重,学校安全稳定受到社会各界的高度关注。
在转型期和风险社会的背景下,学校安全工作面临着一系列新问题与新挑战。
北京市大兴区教委于2011年9月27日正式启动校园安全“主动防、科学管”工作体系,推行校园安全的风险治理与科学管理体系。
该体系由中国人民大学危机管理研究中心(唐钧担任主体)与北京市大兴区教委共同设计开发,由学校风险月历、风险防范与应对指南、能力提升规划和集成科学管理体系四个部分组成,探索从预防预警,快速阻止、全面降低危害影响,持续应对风险,强化管理应用与创新等多个方面,创新风险治理,建立健全科学管理体系。
一、开创学校风险月历,强化预防预警
学校风险月历是指通过对典型案例、季节特征、地域特征、法规制度等因素的梳理,所形成的一年中12个月的高危、频发风险列表,是在对校园风险规律总结的基础上,实现学校危机的事前预防预警。
1.应用危机爆发的规律性
学校风险月历以危机爆发的规律性特征为基础。
因季节、地域、管理事务等因素具有类似性,学校危机在爆发时呈现出一定的规律性。
针对国内外高危频发的学校突发事件,通过对学校危机爆发的时间、地域、人群等要素的把握,总结出危机爆发的规律性特征,形成学校风险月历。
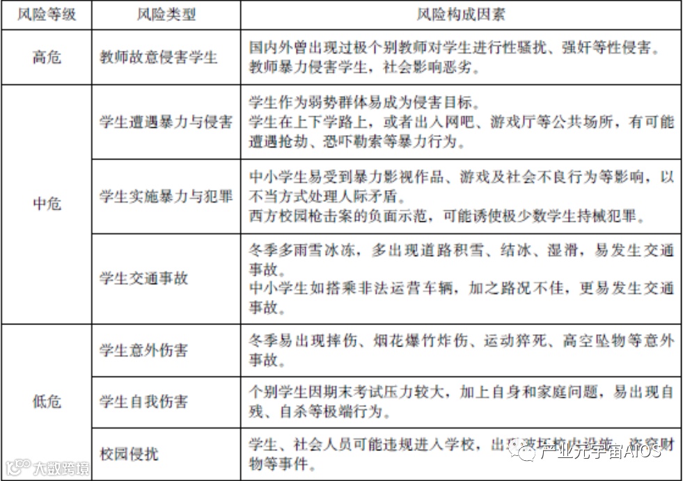
在大兴区校园安全“主动防、科学管”工作体系的试点中,大兴区学校风险月历总计月度高危47项,中危36项,低危9项,风险总计92项,以月历的形式向学校发放。
学校根据风险月历的警示,提前做好预防预警工作。
一是重点排查,对可能存在的学校潜在风险进行重点排查,通过应急工作的关口前移,有针对性地开展危机防范;
二是准确发布,通过恰当的方式和渠道向学生、家长、教师等群体及时有效地发布合适的、精确的预警信息,达到防止危机发生、减少危机损失的效果(见表4—3)。
表4—3 北京市大兴区学校风险月历(以1月份为例)


注:此表采用了典型案例研究等方法。
2.保持风险月历的动态更新
学校危机的规律性特征既有时间、地理环境等自然因素的客观影响,也有主观模仿的原因。
学校危机的主观模仿是指因为新闻报道或者小说电影中的描述而导致的一连串同类学校危机事件的爆发。
一方面,模仿效应具有负面性,人为学校危机事件,尤其是舆论关注的恶性事件,经媒体不当报道后可能产生负面示范作用,一些危害学校安全的新形式新方法可能被潜在犯罪分子“复制”,导致同类事件在其他地区爆发;
另一方面,模仿效应呈现国际化的趋势,即国外一些人为学校危机事件经报道和传播后,也可能在国内出现模仿者,导致国内同类学校危机事件的发生。
因此,学校风险月历需要在总结客观规律的基础上,结合当地实际情况,综合分析学校风险的新形式,进行动态更新。
二、设计风险防范与应对指南,快速阻止、全面降低危害影响
通过对历年国内外学校危机、同季节多发危机、同地域共性危机等案例的研究,在对学校危机的相应规律归纳的基础上,总结危机处置的经验教训,发布风险防范与应对指南,以实现快速阻止危害的扩大、全面降低危害的影响。
1.迅速切断连锁反应
危机演变具有连锁反应的特征,是由危机自身发展或应对不当而引起危机蔓延和危害扩大,即单一危机的爆发往往引发连带性危机、次生性危机和复合性危机。
学校危机的连锁反应表现在两个方面。
第一,事件本身的发展可能引发连锁反应,如学校周边发生突发危机事件,事件在物理范围自然扩散时,可能危及学校内部。
第二,学校应对不当可能引发连锁反应,学校危机事件发生后,学校如果处置不及时或应对不科学,容易主动引起连锁反应的发生,导致事件升级和危害扩大。
因此,减少学校危机的损害须迅速切断连锁反应。
2.科学的现场处置
迅速切断连锁反应、全面降低危害影响的根本途径在于提高现场处置的科学性。
第一,要加强应急处置决策的科学性。
学校应急处置的科学决策提出了三方面的要求。
一是要及时、有效地控制事态的发展,学校须防止危机蔓延和事态的扩大,主动减少危机带来的损害;
二是要全面、妥善地处置危机和善后事宜,学校须持续关注危机现场师生以及家长等相关利益群体的行为和心理,避免人为次生性危机的发生;
三是要有效阻止校外危机的蔓延,通过物理隔离、转移学生等方式,避免校外危机影响学校的安全。
在大兴区校园安全“主动防、科学管”工作体系的试点中,大兴区教委向区内各学校发放了风险防范与应对指南,针对学校日常工作中风险项目的高危频发风险,提供了防范和应对的建议,包括预警风险点、防范措施、风险规律、处置建议、法定职责等内容。
第二,要重视危机现场的救助,积极发展和壮大第一反应人队伍。
第一反应人是指第一个到达现场,平时接受过救护培训并获得培训相关证书,能够为伤者提供紧急救护的人。
国内外许多灾难证明了第一反应人在现场早期实施的初步救治措施对减轻危机损害有重要作用。
三、突出能力提升,持续应对风险
校园安全工作的持续开展需要以人员能力为保障,校园安全相关能力的提升是一项长期、系统、可持续的工程,具体包括强化全员的技能、增强风险意识和培养风险文化等方面。
1.强化全员的技能
学生群体具有差异化的特征。
一方面,学生的心理需求多样化,在校学生大多处于身体成长期,其阶段性的生理状况决定了学生具有伙伴、榜样、安全、成长等多样化的心理需求,需要家长、学校和社会的关注和保护;
另一方面,学生行为具有不确定性,在校学生大多处于心理成熟期,心理发育仍不健全,容易产生偏差行为,尤其是青春期的学生,易因情绪激动或叛逆心理出现过激行为,其行为难以预测和控制。
基于在校学生群体差异化的心理和行为特点,学校需要强化全员化的技能培训机制,切实提升在校学生、教师、保安和其他教职人员的全员应急能力。
现实对学校人员技能提升提出了三方面的要求。
一是应急技能多元化,针对学生群体的心理需求和行为特点,培养和提高相关人员危机状态下的稳控能力、报警能力、自救互助能力,全面提升学校教职人员和学生多元化的应急能力;
二是技能培训精细化,分别针对在校学生、教师、保安和其他教职人员等多元培训对象的培训需求,采取安全教育宣传、安全教育课程、安全演练等多种培训方式,建立培训与绩效考评、职业生涯规划挂钩的机制,以精细化的培训管理保障全元化的技能提升;
三是技能培训的可持续,学校风险与日更新,不断涌现出新形式和新特点,技能培训也要与时俱进,适应风险变化和发展的需要,做到有备无患。
具体的全员技能培训规划见表4—4。
表4—4 全员技能培训规划

2.增强风险意识
风险意识的增强要做到:
第一,要重视风险防范意识,确保学校内教职人员和学生都具备风险意识,能在教育教学和生活中主动规避和防范可能出现的风险。
第二,要注意规避道德风险。教师向学生传道授业解惑,是人类灵魂的工程师。
自古以来,师德就高于普通的道德标准。
教师一是要关爱学生,对学生安全的关心和保护是对教师最基本的道德要求;
二是要为人师表,教师的人格和日常行为对学生成长起着耳濡目染、潜移默化的作用,作为学生的榜样和楷模,教师需要受到更为严格的道德约束。
因此学校需要通过教师道德自律和制度化的道德他律来约束和规范教师的言行举止。
第三,要注意规避媒体风险。
由于媒体的放大效应,加之学校历来是舆论关注的焦点,当前学校危机事件处置时的社会舆论压力激增,表现在两个方面:
一方面,极少数媒体追逐“眼球效应”,新闻标题的设置和关键词的提取倾向于夸张或抽象,甚至断章取义、无中生有、添油加醋等,容易导致事件报道扭曲和不真实,形成巨大的媒体压力;
另一方面,网络、手机等新媒体的发展和应用,尤其是微博的兴起使得一旦学校危机事件发生,短时间内很可能会大范围传播,其影响范围和影响程度可能被无限放大,进而导致社会舆论压力。
因此学校需要注意培养规避媒体风险技巧,主动减少和避免媒体的负面影响,建立媒体风险规避机制。
学校规避媒体风险应从以下四方面着手:
一是标准化的策略,学校危机应对方案的提出、措施行动的落实、信息的发布须遵循既定的制度和程序,按照相关的规定执行;
二是及时掌握舆情信息,学校要在危机爆发的第一时间做好舆情信息监控和采集工作,掌握舆情动态并及时预警;
三是规范现场秩序,学校危机处置过程中可按照相关法律的要求进行现场警戒和必要的控制,避免媒体的不当采访或报道对救援和处置造成妨碍;
四是媒体沟通技巧,学校应与媒体保持良好的互动关系,在恰当的时候可通过合适的方式主动发布信息,以澄清不实、消除误解,避免陷入被动。
3.培养风险文化
随着社会的发展和公众期望的提高,学校安全工作表现出滞后性,主要表现在两个方面:
一方面,意识滞后,学校安全的维护不仅是学校的责任,还涉及公安、消防、卫生、教育等多个职能部门,而部门条块分割的管理现状使得单一部门在实践中遵循专业化管理的思路,由专业的机构负责专门事项的管理,在实际工作中各管理主体多从部门本位出发,缺乏对学校安全综合考虑的意识;
另一方面,联动不足,由于危机事件的偶然性、环境的变异性和人员的不确定性等因素,学校危机具有综合复杂性特征,学校危机的爆发通常不会表现为单一的管理问题,而应急处置时多个管理部门由于缺乏联动,各自为政、各管一摊,导致应急管理实际工作出现运转不高效、配合不协调、口径不一致等问题。
有效防范和避免应急处置滞后的问题,要求培养和积累学校的风险管理文化。风险管理文化的培养应从以下三方面着手:
第一,风险联动防范的意识,突出表现在学校风险的防范需要相关的职能部门在日常管理过程中提前联动、联合防范;
第二,风险预测的习惯,即学校需要针对日常各项教育教学和管理事务提前预测其可能存在的风险,并根据风险发生的可能性和危害程度进行分级;
第三,风险学习的习惯,在校园安全工作中要形成风险应对的自觉学习、自动优化的组织习惯,实现风险管理系统的良性运转。
四、集成科学管理体系,强化管理应用与创新
学校安全工作的管理创新,需要集风险管理、应急管理、知识管理、绩效管理和关系管理于一体,共同构建学校安全的科学管理体系。
1.风险管理的应用与创新
学校安全的风险管理,一是要坚持“抓大放小”的管理思维,重点防范学校的高危频发风险,密切关注中低危风险;
二是要不断调整和更新风险管理的标准,与时俱进开展风险治理。风险的等级并不是一成不变的,学校安全的风险管理需要依据风险演变的实际情况,开展防范和应对工作。
2.应急管理的应用与创新
学校安全工作需要充分运用“一案三制”等应急管理的成熟体制机制,努力推进“分类管理,分级负责,属地管理,统一领导,综合协调”。
(1)分类管理,即根据风险类别的不同实现对风险的分类防范和专业应对;
(2)分级负责,即根据危机的影响程度不同确定危机处置的责任主体层级,进而形成清晰的报告链和指挥链;
(3)联合属地管理,即学校风险需要联合属地的其他相关职能部门,联动防范和应对;
(4)统一领导,综合协调,以大兴区教委校园安全“主动防、科学管”工作体系为例,学校安全工作在区教委的统一领导下,综合协调相关的职能部门和有关单位,共同推动体系的有效运转。
3.知识管理的应用与创新
学校安全工作的知识管理是在总结知识和经验的基础上,充分整合资源,形成风险治理的知识库,以提高学校安全工作的科学性和创新性。
通过搜集和整理案例、预案、法律法规、专家建议、工作方案等大量的决策辅助信息,形成学校安全工作的科学决策支持库,保障学校危机事件处置时决策的科学化和有效性。
4.绩效管理的应用与创新
当前,由于学校与家长责任界限的模糊化以及学校与其他职能部门责任界限的模糊化,综合导致了在学校安全工作领域学校责任界限日趋模糊化,学校安全绩效管理机制亟须建立。
通过硬性的绩效考核指标,提高人员的积极性和学校安全工作的有效性。
在大兴区教委校园安全“主动防、科学管”工作体系的试点中,各责任主体各司其职,以标准化流程为依据、以责任为导向实现绩效考评。
一是明确责任、关口前移,根据权责一致的原则,明确学校内各岗位的责任范围,落实责任到人的负责制;
二是分级负责、责任倒查,根据风险等级的不同、后果严重程度的不同,形成责任分级制度,对不同的责任后果及其责任主体实行分级负责制,在危机应急处置结束以后,依据绩效指标和分级负责的要求对事件中的相关责任人进行责任追究。
5.关系管理的应用与创新
学校安全工作还需要重视关系管理,加强教委与学校、学校与学生、学校与家长、学校与教师等多组主体关系间的风险沟通。
一是要营造双方信任的沟通基础,风险沟通中信任的建立有助于双方的互动和共识的达成;
二是双向对等沟通,风险沟通的双方要通过对等的平台或渠道,以双向互动的形式共享风险信息。
通过风险沟通,学校可寻求和培养风险管理的合作群体,以促进学校安全工作的开展。
综上,北京市大兴区教委校园安全“主动防、科学管”工作体系,既实现了当前社会服务管理的理论创新,更使实际工作大为改观。
该体系从风险排查、风险防范、能力提升和科学管理四个方面,
创新策略,优化机制,争创学校安全工作模式的转变:
从事后被动应战,向事前主动防御转变;
从经验式管理,向标准化管理转变;
从仓促应对,向科学决策转变。

