文章来源《智慧城市》
从城市智慧运维管理技术体系来看,安全是城市综合管廊智慧运维的核心目标,而可靠性技术是实现设施安全的重要基础。
无论采用何种先进的技术和管理手段,都应该在保障设施安全运行的条件下满足泛可靠性的设计准则,实现最佳的经济、社会和环境效益。
因此,可靠性与安全分析是城市综合管廊智慧运维的关键技术手段,尤其是智能巡检机器人、大数据分析等技术手段的应用,都需要从泛可靠性和安全分析的角度进行评估,确定最佳的应用策略,从而在技术和管理两个方面提升城市综合管廊运维的安全和经济性水平。
然而,可靠性与安全分析的基础是对城市综合管廊工程进行风险分析与评估,确定影响城市综合管廊的安全风险要素,并围绕风险评估确定合理的可靠性与安全目标,建立相关的分析与评估模型,构建以数据和模型驱动的智慧运维平台,实现对城市综合管廊全寿命周期的安全管理,从而优化管理和运维策略,降低运维成本。
1 风险评估与安全目标
风险评估的目的是识别影响城市综合管廊运营管理各个方面的风险,并对风险进行评估,是实现城市综合管廊智慧运营安全管理与经济性能提升的关键技术手段,也是大数据智能分析技术应用的主要方向。
由于风险可能存在于城市综合管廊的各个阶段,且早期风险的传递有可能导致后期巨大的安全和经济风险。
因此,应对城市综合管廊的全寿命周期风险进行识别和评估,尽可能地在早期识别风险并在设计和建造阶段提升综合管廊的固有安全水平,从而降低运行安全风险,实现经济效益的最大化。
风险评估的目的是确定最佳的安全目标,这个安全目标是在一定的经济、技术以及环境条件下确定的,随着经济、技术的发展,应该不断地被优化。
因此,风险评估是一个动态的过程,从而使得可靠性与安全分析也随着风险评估的过程而不断优化和提升。
1.1 风险评估
可靠性与安全分析是建立在对风险的识别与评估的基础之上,只有科学地识别风险并对风险进行评估,才能合理地量化确定相关的可靠性与安全指标,从而建立动态分析的优化目标。
城市综合管廊是一个复杂的系统工程,风险识别与评估只有涵盖规划、设计、建造、运维以及退役的全寿命周期,才能实现最佳的安全目标和经济与社会效益。
规划阶段的风险识别和评估可能会极大地影响城市综合管廊的经济性和安全水平,例如在地震断裂带和沉降地段修建城市综合管廊,势必会增加造价和运维的安全风险和经济性水平。
设计阶段的安全设计系统很大程度决定了城市综合管廊的固有安全水平,固有安全性能水平影响了城市综合管廊运维的整体安全水平和经济性,应该通过加强设计阶段的安全分析与优化过程来尽可能提升固有安全水平降低后期运维成本和安全风险。
建造阶段工艺和质量风险也会影响城市综合管廊的固有安全水平。
图4-1给出了城市综合管廊全寿命周期风险评估与安全分析应用的典型过程,其中在动态安全水平过程中实质上也涵盖着新的风险识别与评估过程。

图4-1 城市综合管廊的全寿命周期风险评估与安全分析
我国城市综合管廊目前还处在集中建设阶段,建成并投入使用的综合管廊较少,运维管理经验相对不足。
国内外关于综合管廊运维阶段的风险研究相对较少,对运维阶段的风险因素辨识缺乏系统性和完整性。
要实现城市综合管廊的安全目标,需要对城市综合管廊规划、设计、建设与运维全寿命阶段的风险进行辨识,并制定相应的应对措施,开展有效的安全分析与评估,从而既经济又安全地提升运维管理水平。
风险识别是开展安全系统和可靠性设计的基础,只有科学地对风险进行识别并对风险进行评估,才能合理地确定安全系统和可靠性设计的目标,从而避免不合理的设计和运维策略对资源的浪费和损失,最大限度地确保设施的安全、稳定运行,从而产生最佳的经济效益。
对风险识别常用的方法是专家法,其中典型的有肯特法,它是管道风险识别的常用方法,图4-2给出了肯特法识别风险的流程图。

图4-2 肯特法风险识别方法
目前,城市综合管廊运维管理面临的主要风险可以分为内部和外部两个方面,并可以从设施、环境和管理层面进行分类,设施方面的风险主要是内部风险,管理和环境方面的风险可能包含了内部和外部两种风险,图4-3是城市综合管廊运维阶段的主要安全风险因素。

图4-3 城市综合管廊运维阶段的主要安全风险因素
为了应对城市综合管廊面临的这些安全风险因素,除了进行标准统一、建立专业化管理队伍,关键是要对风险进行评估和管理,建立智慧化的运维管理平台。
对城市综合管廊进行安全分析与评估是实现风险管理的重要技术手段,主要包括以下几个方面。
1)在早期规划设计阶段,识别城市综合管廊全寿命周期风险因素,对城市综合管廊工程设计开展安全分析与评估,利用先进技术提升城市综合管廊固有的安全水平,降低后续安全管理成本。
2)在运行阶段,对设施运行状态进行安全分析与评估,及时识别城市综合管廊的各种风险因素,为城市综合管廊的运维管理提供技术支持。
3)在事故应急阶段,对可能发生的严重事故开展安全分析评估,确定事故可能的演变过程和危害程度,为事故预防和应急提供技术支持。
城市综合管廊的安全目标是确保管廊、管线等设施与人员的安全。
在对城市综合管廊全寿命周期风险评估的基础上,对影响管廊、管线设施以及现场人员安全的风险进行识别,建立安全风险评估模型,并根据风险的大小和危害程度对相关的风险进行评估,确定合理的安全设计目标,并给出量化的概率安全指标。
表4-1给出了城市综合管廊风险大小和危害程度分级评价标准,显然这是一种定性的评价方法。
定性评价主观性较强,难以覆盖复杂的随机情况,因此通常需要采用定性和定量相结合的方式。
一种常用的方法就是采用模糊理论,根据评价标准建立模糊评价模型,从而可以利用贝叶斯网络等分析方法对复杂的耦合关联风险进行分析评估,并建立风险源的风险指标控制体系。
此外,故障树、灰色聚类法等也被用于风险评估。
表4-1 城市综合管廊风险大小和危害程度分级评价标准

此外,为了更加全面地对风险进行定量分析,往往需要对风险进行多级分级分解,并建立风险评估的模型,采用数值计算的方式对风险进行定量评估,这是确定可靠性与安全性定量指标的重要手段和实现方法。
此外,可以利用统计学的原理,基于样本对风险进行建模和评估,构建复杂得多源数据融合分析方法,提升风险评价的科学性,从而为后续的可靠性与安全分析提供数值计算模型基础。
图4-4给出了比较常用的故障树风险评估方法,它实际上是对风险进行分解和综合的过程,也是建立安全分析的重要工具。
基础数据的整理和分析是故障树分析的基础,它包括城市综合管廊基础资料和基本要素,基础资料包括城市综合管廊相关的法规、标准、规划和各种调研、经验反馈等,基本要素包括城市综合管廊的基本构成及设计要素。

图4-4 故障树风险评估方法
1.2 安全目标
城市综合管廊的管理需要遵循经济效益、社会效益和环境效益统一的原则,并加强安全生产,不断提高服务质量。
城市综合管廊关系到城市“生命线”安全,此外,地下有限空间也对现场人员健康和生命带来危害,要确保城市“生命线”和人员的安全,就需要配置必要的安全系统和管理手段,例如通过通风、消防与报警系统降低人员伤害,利用巡检手段确保设施安全。
由于社会效益和环境效益往往难以量化,为了不断提升安全生产和服务质量,可能需要牺牲经济效益。
在一定程度上,经济效益和安全生产是对立统一的。
因此,需要在安全分析与评估的基础上,确定城市综合管廊的安全目标,在确保城市“生命线”与人员安全的条件下取得经济效益、社会效益和环境效益的最佳收益。
城市综合管廊的安全目标应包括设施安全和人员安全两个方面,设施安全主要包括城市综合管廊本体以及管线的安全,这些设施投资巨大,直接关系到城市“生命线”的安全运行。
此外,地下有限空间内的人员安全是城市综合管廊可持续健康发展的重要基础,也间接影响管线的安全生产。
不能保障运行人员的安全,势必造成运维成本的提升和巨大的社会风险。
图4-5给出了城市综合管廊安全目标应考虑的因素。
为了进一步降低安全系统的经济性,应根据风险评估结果,对影响系统安全的程度进行分级,从而避免在安全系统上投入不必要的资源,增加安全系统的成本。
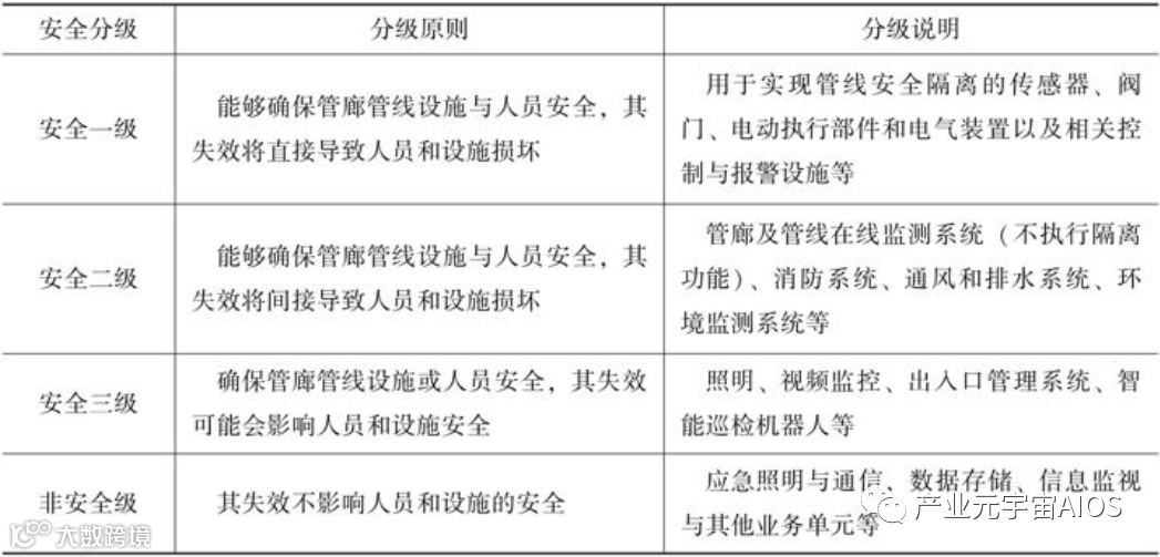
可以将城市综合管廊安全系统分为以下三个级别(表4-2)。

图4-5 城市综合管廊的安全目标表
4-2 城市综合管廊安全分级原则

城市综合管廊的安全目标涉及城市综合管廊的规划、设计、建造、运行和退役全寿命周期。
规划阶段需要调查人口、地质、自然灾害条件等合理确定灾害预防的目标,尽可能降低地质条件与地震、强降雨等自然灾害对管廊设施的影响,能够极大地降低安全系统成本。
设计阶段需要合理确定系统及各子系统的安全任务和目标,防止老化以及随机运行事件对设施和人员造成的伤害,但也需要避免安全设施和管理手段的过度冗余造成不必要的经济投入。
在运行和退役阶段,除了加强管理,也需要根据运行经验和事故的情况,对安全系统不断进行改进,不断提高安全运行管理水平,降低管廊运维成本,实现最佳的社会和环境效益。
显然,安全目标关系到城市综合管廊的健康可持续发展,经济效益、社会效益和环境效益应统一在安全目标之下。
图4-6给出了城市综合管廊安全目标的动态优化过程的示意图,其中促进安全目标动态优化的因素包括新技术的应用和安全监管目标的提升。

图4-6 城市综合管廊安全目标的动态优化
城市综合管廊的安全目标的确定应遵循技术与经济协调性原则,立足社会发展水平,满足管线安全生产以及监管单位的安全目标,并满足城市综合管廊相关的国家法规和标准在安全方面的要求,尽可能提出量化指标,为安全目标的优化提供基础。
显然,安全目标也会随着国家法规和标准的提升而改变,对于特定条件下的城市综合管廊,随着社会经济与技术水平的发展以及经验反馈的积累,安全目标也会动态进行发展和优化。
智能巡检机器人的应用在很大程度上能够降低对运维人员需求和伤害风险,并提升城市综合管廊安全监控的水平。
然而,智能巡检机器人的应用也会增大建设和运维的成本。
如何客观评估智能巡检机器人的技术应用,则需要从两个方面进行评估。
首先,智能巡检机器人技术的应用对城市综合管廊安全目标的作用是增大还是减小,合理优化在线监控系统的配置,尤其是固定式监控设备,在满足必要的安全目标基础上减少不必要的冗余监控设备。
此外,应从经济、社会和环境效益方面,从全寿命周期运维角度,考虑社会发展水平,分析智能巡检机器人的效益。
2 安全分析与评估
城市综合管廊的安全分析与评估实质与风险评估密切相关,也是需要建立全寿命周期的安全分析与评估方法,包括规划、设计、建造、运维和退役阶段的安全分析与评估。
由于设计阶段往往考虑了建造、规划、运维和退役等各个阶段的需求,因此设计阶段的安全分析与评估制约了城市综合管廊的安全运维水平。
因此,城市综合管廊的智慧运维除了要考虑运行状态和事故的安全分析和评估外,也需要考虑设计阶段的安全分析与设计优化。
2.1 安全分析与设计优化
传统安全系统设计需要考虑故障安全、冗余与多样性设计原则,是建立在确定论基础上的,实质上是大量经验设计的积累,对随机不确定性因素造成的危害往往设计考虑不足,例如管理和人因失误。
为此,应采用概率安全分析方法构建城市综合管廊安全分析模型,从而建立城市综合管廊工程设计的概率安全分析与优化流程,并为智能巡检机器人等智慧运维技术的应用,提供评估手段。
基于概率的安全分析与优化过程,是建立安全风险评估模型、量化安全目标与概率安全分析模型基础上的。
安全目标需要通过安全系统和设施的管理来实现,应在技术可行的条件下(例如技术和经济风险可接受)尽可能降低管理的复杂度,从而降低运维阶段的费用,例如利用智能巡检机器人技术来替代人工巡检,提升设施监控的覆盖率和安全水平,也就是合理分配安全系统的功能和安全指标。建立安全分析模型的目的是针对安全系统的设计开展安全评估,寻找设计中的薄弱环节,从而确保系统具有较高的固有安全水平。
这个过程与可靠性设计优化的过程类似,应对安全子系统的各个部分进行安全分析评估,并根据评估结果来更新和优化当前的设计,直至满足安全设计的量化指标。
图4-7给出了基于概率安全分析的城市综合管廊安全系统设计优化过程。
设计阶段的安全分析模型不仅是评估设计安全水平的工具,也是设施运行以及严重事故分析的重要手段基础。
城市综合管廊设施寿命长达百年,其安全目标及系统的设计随着技术的进步和标准的发展也会不断变化,设计阶段的安全分析模型是后续运维阶段模型评估的基准,也是利用安全分析技术实现城市综合管廊全寿命周期智慧运维管理的重要技术基础。
此外,严重事故的预防和应急处置是城市综合管廊设施管理的重要内容,利用安全分析与评估技术提前识别严重事故的演变过程和危害程度,是制定应急预案和研制应急装备的重要技术保障。
因此,应尽可能在设计阶段开展城市综合管廊的安全分析与评估,并在城市综合管廊全寿命周期应用安全分析与评估技术,从而在确保安全的前提条件下,实现最佳的运维管理策略,获得最大的经济、环境与社会效益。

图4-7 基于概率安全分析的城市综合管廊安全系统设计优化过程
2.2 运行状态安全分析
相比传统管线运维方式,城市综合管廊集中了多种管线,管线集中布置在一个有限的空间,相互产生干扰,容易耦合引发多种严重事故。
根据城市综合管廊安全风险分析,可以将城市综合管廊的事故类型按照成因分为自然、技术和管理3种类型,如图4-8所示。

图4-8 城市综合管廊中的事故类型
从图4-8中可以看出,导致综合管廊事故的因素很多,要确保城市综合管廊的安全需要在规划、设计、施工和运营的全生命周期考虑防灾减灾的措施。
采用基于可靠性和安全分析的方法,可以提高综合管廊在设计阶段的固有安全性。
现行国家标准也明确规定了城市综合管廊的监控报警以及附属设施功能,并要求加强城市综合管廊的信息化管理水平,在一定程度上降低了事故发生的概率,但是受制于前期地质调研数据的缺失、技术和管理上的漏洞,发生事故的可能性依然存在,尤其是设施缺陷引发的事故。
在城市综合管廊运行阶段运用安全分析技术的目的是用来识别设施运行过程中的安全风险,并对相关风险进行评估,为运行管理策略的决策提供技术依据。
虽然在城市综合管廊设计阶段进行了比较全面的安全风险识别与评估,并建立了相应的安全分析模型,但是城市综合管廊运行周期长,早期基于概率安全分析模型的一些参数无法满足运行过程中出现的一些意料之外因素的影响,一些简化模型的假设也需要通过运行阶段进行验证和优化。
因此,城市综合管廊运行阶段的安全分析模型需要进行不断的优化和更新。
安全分析的作用是对城市综合管廊运行过程进行安全风险管理,避免早期缺陷演变为运行事故。
图4-9给出了智慧城市综合管廊运行过程的安全风险管理方法。
它是建立在基于确定论确立的风险评估模型和基于概率论的安全分析评价方法基础之上的,本质是多源数据的融合分析。
风险评估模型是在设计阶段风险分析模型基础之上根据在线监测与巡检业务的发展建立起来的,它也可以采用融合处理机器学习、专家决策以及可靠性分析等方法获得。

图4-9 城市综合管廊运行安全风险管理
传统的设施运行管理方式主要是事件驱动,例如监测过程中的报警事件触发相应的系统处理规程。
这种方法对运行管理人员要求较高,需要人员具有跨系统处理的能力和经验,容易引发人因失误。
因此,复杂系统的运行管理逐渐发展到以状态驱动为主的管理方式,这样可以避免系统之间复杂的耦合关联影响,降低人员的系统综合分析要求,从而提升运行的安全水平。
然而,无论是事件驱动还是状态驱动,对于运行事件中早期缺陷的识别和监测都是运行安全风险管理的难点,要加强对缺陷的监测、预警和处理需要对可能产生的事故进行安全分析评价,从而制定合适的运行策略。
在进行运行状态安全分析时,除了对单一运行事件情况进行分析,也需要对可能的耦合情况进行分析,因此,建立比较全面的安全分析模型是至关重要的。
2.3 严重事故安全分析
城市综合管廊的严重事故是指发生概率极低但危害程度极大的小概率事故。
典型的严重事故包括极端自然灾害引发的管廊次生灾害,例如水淹和地震事故等。
根据现行的标准规范,城市综合管廊配置了比较完备的设备与环境监测系统,其管线的运营环境相比传统方式更容易维护和管理,因此发生严重事故的概率是极低的,这也可以通过安全分析进行论证和评估,根据风险评估的结果来确定严重事故的范围。
对严重事故的处理策略主要是减灾,尽可能将事故规模和损失限制在一定范围内,由于管线事故可能存在耦合因素,因此对严重事故的处理需要从顶层设计考虑,加强应急管理,配置必要的应急处置资源。
对严重事故进行安全分析是城市综合管廊智慧运维管理的重要技术保障,是提升人员在复杂环境下的处置能力,建立应急保障体系的重要技术基础,也为严重事故应急装备的研制以及应急预案的准备提供基础数据。
从应急技术角度,事故的演化方式分为转化、蔓延、衍生和耦合四种方式。
引发严重事故的因素可以分为内部和外部因素,包括地质、气象灾害和人因操作失误等。
表4-3给出了事故演化模式与特点。
表4-3 事故演化模式与特点


根据可能发生的频率和危害程度,城市综合管廊引发的基本严重事故包括管廊结构坍塌、管线泄漏、爆炸和火灾、水淹,随着事故的演化可能导致人员中毒、管线服务和社会交通中断等衍生事故,详见图4-10所示的严重事故体系。

图4-10 城市综合管廊严重事故体系
为了研究严重事故的演化机理,为应急预案的制定提供依据,应建立城市综合管廊严重事故体系,揭示严重事故之间的演化规律,图4-11给出了城市综合管廊严重事故可能的演化路径。
根据事故的演化机理可以构建事故的演化路径,并建立事故的概率安全分析模型,从而可以估计可能发生演化的事故概率,揭示事故本身以及事故之间的关联关系,从而为应急救援和管理提供决策依据,并在运行管理过程中尽可能地避免严重事故的发生,从而减少事故造成的经济和环境损失,避免形成重大的城市公共安全事件。
由于智能巡检机器人具备远程操作能力,因此可以利用智能巡检机器人在发生严重事故时,执行特定的应急监测和辅助救援任务,这提升了严重事故的应急处置能力,但是,智能巡检机器人的应用也需要对系统的安全影响进行评估,避免智能巡检机器人成为引发严重事故的因素,例如机器人的供电系统有可能引发火灾或爆炸。
因此,在进行事故分析中,应将智能巡检机器人作为城市综合管廊的一部分进行综合考虑和分析。

图4-11 城市综合管廊严重事故可能的演化路径
a)坍塌事故演化
b)泄漏事故演化
c)水淹事故演化
d)爆炸事故演化
e)火灾事故演化
3 可靠性分析与评估
采用可靠性分析与评估方法的目的是在安全目标的约束下实现最佳的经济效益。
城市综合管廊是一个复杂的系统,设计寿命长达100年,要实现最佳的经济效益,就需要从全寿命周期来考虑可靠性分析与评估方法的应用,并尽可能在设计阶段采用可靠性分析与评估的方法,提升城市综合管廊的可靠性指标,从而节省维修和保障费用。
在运行阶段,能够利用可靠性分析方法,识别设备或部件可能的故障和系统薄弱环节,从而为维修策略的优化提供技术支持。
3.1 可靠性设计优化
城市综合管廊包括各种市政管线和多种监控设施,是一个费用巨大的复杂系统。
复杂系统不仅表现在设计和建造费用昂贵,而且还表现在维修和保障费用在全寿命周期成本中占绝大部分。
对于复杂系统,人们容易将注意力集中在设计和建造成本上,而容易忽视维修和保障的费用,最终造成维修保障费用过高而得不偿失。
因此,应从全寿命周期、全系统的角度研究复杂系统的费用,保证在有限资源的约束下,以最低的花费实现使用方对系统性能的要求。
当复杂系统进入运行阶段,其可用性和可靠性等性能已基本确定,此时要想节省占比很大的维修和保障费用就比较困难。
为了达到最低的全寿命周期费用,应在城市综合管廊设计阶段,采用创新技术提高系统的可靠性、维修性及保障性等性能,以利于后期费用的节省。
例如智能巡检机器人技术的应用可能会大幅提升安全监控的能力,并降低人工巡检费用。
城市综合管廊由若干构筑物、系统和机电设备部件构成。
传统的可靠性设计集中在构筑物、系统或部件的设计与建造中,采用安全裕度和监控报警手段来降低可靠性失效后的后果,例如采用自诊断和单一故障设计。
这是一种基于确定论的方法,建立在经验和质量控制手段基础之上,并且往往为了保证可靠性而过度牺牲系统性能,容易增加建造成本。
然而,城市综合管廊是一个复杂系统,采用确定论的方法难以覆盖自然灾害、人员等因素造成的不确定性对系统的影响以及构筑物、系统和机电设备之间关联失效的复杂情况。
利用可靠性设计优化方法,研究不确定性对系统的影响,并在设计阶段平衡系统安全与可靠性设计指标,是提升系统固有可靠性减少运行维护费用的重要方法。
图4-12给出了可靠性设计优化的双层循环示意图。

图4-12 可靠性设计优化的双层循环示意图
利用概率论和随机过程等方法,建立合适的可靠性模型是实现可靠性设计优化的关键,包括约束边界模型。
然而,采用模型的可靠性优化方法,可能会带来建模与解析计算的困难,特别是考虑时变不确定性因素的约束,因此,需要综合考虑采用不同的建模与优化方法,例如采用概率解析的模型和代理模型评估设备性能。
此外,可以采用复杂系统多学科设计优化的方法(MDO)开展综合管廊各系统之间的可靠性设计优化。
在智能巡检机器人的应用中,可以采用如图4-13所示的任务与目标分层分析方法,将在线监控系统和智能巡检机器人系统作为独立任务分解。
根据设施监控系统的安全性和可靠指标,对任务进行指标分解,确定合适的可靠性指标和优化约束空间,并利用可靠性设计优化的方式进行分析,合理确定在线监控系统和巡检机器人系统的功能和传感部件,从而降低过度的冗余设计。

图4-13 机器人的任务与目标分层分析方法
对于已经运行的城市综合管廊,可以根据检测任务目标,确定约束条件,建立可靠性设计优化的模型,分析现有设计的薄弱监控环节,从而确定智能巡检机器人的任务和设计边界条件,从而避免巡检机器人功能不足和过度冗余,减少巡检机器人的设计和建造成本。
3.2 可靠性分析与评估
在设施运行过程中开展可靠性分析与评估,可以识别安全相关功能系统的失效概率,并根据设施退化的情况,确定合适的维修策略,从而保障设施的安全水平和维护的经济性水平。
可靠性分析与评估的方法可以分为解析方法和统计分析方法。
解析方法主要是通过建模进行数值计算分析,最常见的是利用基于退化轨迹进行的性能可靠性评估,它实质是在确定退化轨迹模型的基础上,通过既定失效阈值来确定产品的伪寿命变量,进而将退化数据转换为寿命数据进行可靠性评估。
然而建立轨迹模型通常比较困难,需要大量的数据进行拟合来提高模型准确性。
统计分析的方法主要是采用概率分析来评估系统失效概率,例如蒙特卡洛法和基于退化量化分布的统计分析法。
统计分析需要大量的样本,对于小样本长寿命的高可靠性的系统和产品,按照大样本统计方法估计分布参数是非常困难的。
采用时间序列的时域分析方法是解决极小样本可靠性评估的有效途径之一。
由于平稳时间序列的均值为常值,可以将包含可数多随机变量的均值序列转换成只包含一个随机变量的常值序列。
这样,序列中随机变量的个数被减少到一个,需要被评估变量的样本数量被等效增加了。
可以利用残差自回归模型来评估非平稳的退化数据样本,得到时间序列均值和方差。
然后根据它们与退化变量分布参数的关系,确定退化量分布函数,进一步结合可靠性理论,评估产品的时变可靠性。
在复杂系统的可靠性分析与评估中,应综合应用解析法和统计分析方法。
统计分析方法可以用来确定设备及部件的可靠性水平,解析法可以结合多源数据融合分析的方法如贝叶斯网络,对跨设备及系统的设施性能进行可靠性分析与评估,例如可以利用巡检机器人缺陷检测数据与在线监测数据的可靠性评估数据进行融合分析并给出最终的结果,或者利用机器学习的方法对失效数据集进行训练和预测,构建可靠性分析与评估模型。

