与城市综合管廊发展一样,不同地域和经济发展水平的城市面临的智慧城市综合管廊建设目标可能差异较大。
城市综合管廊运营单位应根据城市的规划、建设和技术现状,围绕制约城市综合管廊安全与经济效益相关的关键问题,开展顶层设计,构建智慧城市综合管廊技术架构体系,结合智慧城市发展需求和现状确定智慧城市综合管廊的具体建设方案,积极探索与城市经济和技术水平相适应的智慧城市综合管廊运营模式,避免信息基础设施的重复建设,降低城市综合管廊全寿命周期成本,确保管廊与管线的安全运行,维护投资者和公众的利益。
1 智慧城市综合管廊建设需求与现状
1.1 智慧城市综合管廊建设需求
为了解决我国城市面临的安全、资源、环境等可持续发展问题,国家部委先后出台了一系列法规和标准,大力推动智慧城市与城市综合管廊的建设。
随着大规模的城市综合管廊逐渐进入运营阶段,安全要求高、投资高、收费难等关系城市综合管廊可持续发展的问题也逐渐暴露出来了,城市综合管廊发展面临如下的问题。
1)不同建设时期和地域的城市综合管廊信息化建设水平差异较大,尤其是早期修建的一些城市综合管廊,缺少标准的指导,普遍采用人工方式运维,信息化程度低,难以全面检测管廊本体以及管线设备的实时状态,降低人员与设施安全运行风险。
2)管廊各监控子系统相互独立,缺乏联动和统一管理,且不同地区的综合管廊之间信息孤立,难以统筹管理。
3)采用传统的运维管理方式,信息化程度不高,无法实现全寿命周期数据的归集并构建数据资源支持环境,缺乏智能化的辅助工具和数据与服务融合驱动的技术手段,难以实现设施的精准管理与外部单位的高效应急联动,无法提升城市综合管廊的安全与应急管理水平并降低管理成本。
4)不同主体之间的利益、标准和信息化需求不同,沟通协调复杂导致城市综合管廊全寿命周期设施管理相关的标准体系难以建立和完善,数据接口与技术标准难以统一,无法形成市级的统一管理平台,不利于政府应急监管、运营服务模式治理等可持续发展机制的完善。
为了确保城市生命线安全,维护投资者和公众利益,降低城市综合管廊运维成本,国家制定了《城市地下综合管廊运行维护及安全技术标准》(GB 51354—2019),并发布了全国城市市政基础设施规划建设“十三五”规划,明确提出地级及以上城市的城市基础设施监管平台需要全覆盖。
人工智能、机器人、大数据等信息技术的发展催生了城市发展和运营的新模式,也推动着基础设施监管技术的进步。
随着我国综合管廊的规模不断增大和智慧城市的发展,传统运营模式难以适应大规模城市综合管廊高效安全运营的需要,智慧城市综合管廊建设需求也日益迫切。
智慧城市综合管廊是一项系统而复杂的工程,通过人工智能、机器人等信息技术将管廊、管线、环境及附属设施运行监控管理业务与数据进行融合,实现城市综合管廊全寿命周期综合管理,不仅可以提高综合管廊的安全运维管理水平,更有助于在传统建设领域内加快应用、推广信息领域的新成果,为基础设施建设以及长期运维转变发展观念,调整发展模式,实现人才、技术、信息、资金等创新资源的合理配置注入新能量,同时成为激发整合建设领域内创新发展的新动力,从而促进城市综合管廊运营模式的降本增效,进一步维护投资者和公众的利益,推动城市综合管廊的可持续发展。
1.2 智慧城市综合管廊的建设与发展现状
智慧城市综合管廊的建设与发展不是孤立的存在,它是城市社会分工、经济与技术发展到一定程度的产物,是城市治理过程中的一部分,需要结合智慧城市的发展状况进行建设。
智慧城市自2010年提出,已经有200多个城市启动了智慧城市战略,主要是运用物联网、云计算、互联网等信息技术构建的一种新型的城市治理和社会发展模式。
2015年底国家提出了“新型智慧城市”概念,要分级分类建设新型示范性智慧城市,到2020年新型智慧城市建设取得显著成效,并逐步建立了以人为本、因城施策、融合共享、协同发展、共同参与、绿色发展、创新驱动的发展原则和标准体系。
这与我国城市综合管廊发展的阶段与目标是相互协调的,都是为了解决我国城市发展过程中面临的一系列城市治理问题,可以说,智慧城市综合管廊实质上就是智慧城市的组成部分。
与智慧城市的发展一样,智慧城市综合管廊并不仅是一个技术层面的议题,也是一个复杂的制度变化的过程,蕴含着社会治理技术的政治性,离不开城市的经济、政治、社会发展现状约束。
这也反映出智慧城市综合管廊建设的复杂性,强调的是数据与服务的治理,是一种将政府、投资者、公众、管廊与管线单位联结起来的独特的伙伴关系,以城市综合管廊的安全、经济运维为目标,专注于运营、维护、应急以及管理等技术、服务与数据融合方面的研究,也是政府、投资者、公众、管廊以及管线单位监管与设施运营管理模式转型的过程,需要根据城市综合管廊以及城市经济与治理实际情况动态地进行建设,无法给出具体统一的模式和要求,也不能照抄照搬。
智慧城市综合管廊的建设与发展现状与一个国家和地区城市的经济、技术、社会发展水平密切相关。
在信息技术、智慧城市和城市综合管廊发展的带动下,人们开始运用物联网、人工智能技术构建城市综合管廊运维管理系统,对城市综合管廊运行过程进行全方位管控,围绕城市综合管廊运维管理业务,提出了综合管廊智慧运维管理系统总体架构(图7-1),实现综合管廊运维管理的集约化、规范化、科学化,从而提高管廊抗风险能力,降低管廊运维成本。

图7-1 综合管廊智慧运维管理系统典型总体架构
此外,为了基于数据融合来实现城市综合管廊安全运营和管控,人们也采用了面向时空信息的多源异构数据集成、联动与融合构架模型,对业务进行融合分析,并对数据进行管理、决策和分析,实现对城市综合管廊的安全运营与智慧管控,如图7-2所示。

图7-2 面向时空信息的多源异构数据融合构架模型
随着城市综合管廊建设规模的不断增大,管廊公司管理的城市综合管廊数量也在不断增多,然而城市综合管廊地域分布的分散性和地下有限空间应急管理的复杂性使得城市综合管廊平台的管理层级不断拓展,图7-3给出了市级指挥监控中心、公司级总监控中心、现场维护站三个层级,重点突出了应急处置以及现场服务和数据、服务管理任务,将城市综合管廊的业务范围扩大到政府应急指挥层面。

图7-3 智慧平台管理层级架构
为了增强城市综合管廊全寿命周期成本管控,降低运营阶段的管理成本和安全风险,BIM和GIS技术也逐渐在城市综合管廊运营管控平台得到应用。
人们开始利用BIM、GIS结合云计算、物联网和大数据技术,开展城市综合管廊综合管控、智慧运维、智慧运营、智慧应急和大数据分析与可视化业务的应用。
图7-4给出了BIM与GIS数据集成与模型转换的流程。
此外,在城市综合管廊设计与建造阶段利用BIM模型实现一体化的管理,提前通过模拟与可视化的方法来指导设计、建造和运维管理,能够降低设计、建造阶段的技术风险和管理成本。

图7-4 BIM与GIS数据模型融合转换
现有智慧城市综合管廊的建设主要偏重于城市综合管廊的建设过程管理和运维管理中的问题,在顶层设计上缺乏城市治理和智慧城市建设与运营的系统性的考虑,相对独立,未能从城市现状以及城市综合管廊利益相关方和城市治理的角度进行综合性考虑,从典型综合管廊智慧运维管理架构的服务与数据的融合角度来看,现有的智慧城市综合管廊的建设和运营过程未能充分与智慧城市相互融合发展,也不能系统性地统筹兼顾政府、投资者与公众的利益,未能充分利用智慧城市在信息技术设施、数据与服务融合方面的技术成果,尤其是通信和存储计算资源的共享。
2 深圳市智慧城市综合管廊顶层设计
2.1 深圳市综合管廊建设现状
综合管廊作为一种地下基础设施,是一种建设投资巨大、管理成本高昂的基础设施,对于城市或地区经济要求高。在经济层面,深圳市已经具有巨大的经济总量,能够在一定程度上满足投资城市地下综合管廊的经济基础,而对于综合管廊信息化管理系统的投资也在政府财政负担范围内。受制于城市土地资源的限制和管线事故与维修造成的马路拉链现象对城市生产生活的影响,为提高管线安全与城市防灾水平,深圳市在2005年就开始建设第一条“大梅沙—盐田坳干线综合管廊”,是较早开展城市综合管廊建设的城市之一。第一条城市综合管廊的建设让城市管理者认识到综合管廊对城市建设发展的重要性,另一方面也为城市市政管线统筹布局、未来综合管廊建设和运维奠定了基础。因此,在深圳市后续的道路建设中,又在光明新区、前海片区分别建设了综合管廊,这些管廊对避免道路反复开挖、保证管线正常运行、改善城市环境都发挥了重要作用。
根据《深圳市地下综合管廊工程规划(2016—2030)》,近期(至2020年)全市力争建成综合管廊100km,开工建设综合管廊300km(含已建成规模);远期(2021—2030年)全市力争建成综合管廊500km;远景(2031年以后)全市力争建成综合管廊900km。随着城市综合管廊的大规模集中建设并逐渐投入运营,深圳市城市综合管廊面临的问题也日益突出,主要体现在如下几个方面:1)信息化与智能化程度低,无法满足设施安全与高效运维要求。早期规划设计与建设的综合管廊信息化与智能化水平低,普遍采用传统的人工巡检方式,难以全面检测到管线设备设施的实时状态。各监控子系统相互独立,缺乏联动和统一管理。运营管理依赖纸质报表,难以实现数据归集,缺乏信息化辅助工具,无法满足大规模综合管廊投运后安全高效运营管理目标要求。
2)数据分散在不同主体和系统中,难以支撑全寿命周期设施管理的要求。管廊建设、运营以及管线运营主体之间信息孤立,缺乏信息化联动机制,而且不同综合管廊之间的信息也缺乏共享,导致形成信息孤岛,难以将不同来源、不同专题的数据进行结构化整理和归类,无法利用大数据技术发现各类数据之间的联系和规律,形成跨平台、跨区域的应用,构建数据驱动的全寿命周期设施运维管理方式。3)传统服务方式导致协调管理难度大、收费难与应急处置能力不足,经济与社会效益风险高。综合管廊是城市社会化分工的产物,城市分工的进步对城市综合管廊服务方式的转变要求高。传统服务方式依靠人工处理复杂数据与服务,增加了管理和协调的接口和复杂度,且服务缺乏信息化的管理手段,使得城市综合管廊服务治理困难,难以降低管理成本改善生产关系,导致收费难成为制约城市综合管廊可持续发展的关键因素。此外,由于主体和系统之间缺少联动服务机制,在应对突发事件和严重事故时,信息化的联动机制与服务的缺失将严重影响城市综合管廊的应急处置与防灾减灾能力,使得城市综合管廊面临巨大的经济与社会风险。
4)与智慧城市的发展融合不够,未能充分利用智慧城市相关的信息技术设施资源,支撑智慧城市的发展。深圳市城市综合管廊处在信息化向智慧化转变的时代,BIM技术、计算机与网络技术的应用尚未深入,而智慧城市已经在如火如荼地进行建设,智慧城市综合管廊的发展与智慧城市构建的信息技术设施以及数据与服务支撑环境需要相互协调,才能充分利用已有智慧城市资源来构建经济高效的智慧城市综合管廊,避免在信息技术设施上的重复建设,支撑智慧城市在管廊及管线运营监管、防灾减灾、应急处置等领域的发展与完善。
为了推动城市治理与提升城市综合管廊的智慧化水平,深圳市政府出台了多项政策、标准、规范等完善和推动深圳市智慧城市与地下综合管廊建设和发展,高度重视地下城市综合管廊信息化管理系统建设,在《深圳市新型智慧城市建设工作方案(2016—2020)》中明确提出,推进地上地下空间一体化的智慧化管理体系建设,提升空间位置感知能力,集成给水、雨水、污水、电力、电信、燃气、地铁、综合管廊等地下市政基础设施数据,建成全市综合管网信息库和统一管线信息平台,为市政工程审批、地下管线管理提供基础信息服务。智慧城市综合管廊已然成为深圳市智慧城市建设的重要组成部分和建设内容。
2.2 深圳市智慧城市综合管廊需求分析
城市综合管廊关系到政府、投资者、公众、管廊和管线单位等多个主体,智慧城市综合管廊的建设必须要考虑各主体的需求,从不同主体的需求出发,合理确定建设目标,从而平衡各方利益,为智慧城市综合管廊的可持续发展奠定基础。
1政府、投资者与公众
政府作为城市综合管廊建设的主导者,也代表着投资者与公众的利益,不仅监督城市综合管廊规划、建设、运营过程,也是城市综合管廊资金的主要提供者,有责任降低城市综合管廊的经济和社会成本,提升城市综合管廊的应急防灾能力,保障投资者与公众的利益。此外,投资者和公众也以独立的身份,通过政府、管廊与管线单位披露或共享的信息参与到城市综合管廊规划、设计、建造与运营全寿命周期过程的监督活动。因此,政府的需求主要体现在如下两个方面:1)支撑城市综合管廊的投资、建设和运营规划,完善城市综合管廊运营模式和价格动态管控机制。2)事故的监测预警与应急响应,包括跨部门和平台的应急指挥、应急联动、应急决策、应急救援和灾后评估等。由于公众的生产生活与城市综合管廊的安全运行息息相关,尤其是运维成本和事故状态可能影响公众生产生活成本。此外,公众为政府提供了财政收入,也有权监督城市综合管廊建设、运维、退役等全寿命周期设施管理活动。投资者参与城市综合管廊的建设与运营是为了补充财政投入的不足,并获取稳定的收益,也有权监督城市综合管廊的财务收支数据和运行事件情况。表7-1给出了政府、公众与投资者的主要业务和数据需求。
表7-1 政府、公众与投资者的需求

2.管线运营单位
深圳市城市综合管廊管线单位主要来自水务、燃气、通信、电力运营单位。
线路巡检、维护与应急抢修是管线单位的主要业务需求。
由于水务、燃气和电力管线传输高能物质,管线泄漏可能会造成严重事故,因此,管线泄漏状态的监测是管线单位重要的监控业务内容。
此外,城市综合管廊环境、设施与运营状态会影响管线巡检、维护与应急抢修等业务的开展,并可能威胁人员与线路的安全,因此监测现场环境与相关设施的状态也是管线单位运行监控的主要业务。
表7-2给出了管线运营单位的主要业务和数据需求。
表7-2 管线运营单位的需求

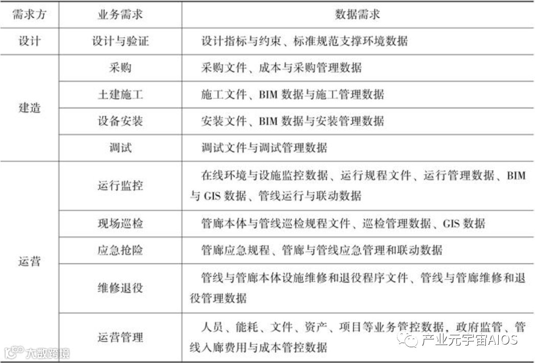
3.管廊设计、建造与运营单位
管廊设计单位是智慧城市综合管廊的设计者和引领者,为城市综合管廊提供基础数据,包括各种在线监控设施、BIM数据模型等,它的需求主要是确定智慧城市综合管廊的目标、设计指标、约束以及相关的标准规范等支撑环境,用于开展智慧城市综合管廊设计与验证业务,为智慧城市综合管廊提供设计基准数据。
管廊建造单位主要是围绕采购、施工、安装与调试业务,利用相关文件、BIM等数据开展综合管廊建造过程的进度、安全、质量与成本优化,并为运营阶段提供设施运行基准数据。
管廊运营单位作为智慧城市综合管廊运营的主体单位,是智慧城市综合管廊最大受益者,也是主要推动者。
它的需求主要是围绕安全与经济性目标,利用各种数据开展运行监控、现场巡检、应急、维修和运营管理等业务的融合与优化,实现城市综合管廊的安全经济运行,降低城市综合管廊运维成本。
城市综合管廊全寿命周期业务与数据需求是构建智慧城市综合管廊的基础,表7-3从城市综合管廊设计、建造和运营的角度,给出了城市综合管廊全寿命周期的主要业务和数据需求。
表7-3 管廊设计、建造与运营单位的需求

2.3 深圳市智慧城市综合管廊总体设计
1总体原则与目标
根据《国务院办公厅关于加强城市地下管线建设管理的指导意见》和《智慧城市顶层设计指南》(GB/T 36333—2018),从加强城市地下管线建设运维管理,统筹地下管线规划建设、管理维护、应急防灾等全过程,提高智能化监控管理水平,确保管廊安全经济运行,结合深圳市城市综合管廊现状与智慧城市技术发展现状,考虑政府、投资者、公众、管线与管廊相关单位等多元主体需求,以目标、问题和需求为导向,围绕跨部门、跨平台、跨领域、跨层级的资源统筹、数据共享、业务协同,从体制机制和技术应用两个方面进行创新,提出如下智慧城市综合管廊总体建设原则。
1)以人为本:降低地下空间人员作业风险和劳动强度,为投资者和公众创造价值。
2)融合共享:以数据、服务、技术的融合构建跨部门、跨系统、跨业务、跨层级、跨地域的协同管理和服务为目标,整合城市综合管廊运行监控、设施维修、应急保障、管线运行、安全管理等核心业务,建立信息互联共享的机制。
3)创新驱动:综合运用人工智能、物联网、云计算、时空大数据等技术,围绕智慧城市管廊核心目标,构建具有开放性、兼容性和可扩展性的信息管理平台,实现多源异构数据的融合分析和跨系统、跨平台联动控制,构建数据驱动的设施管理模式。
4)绿色发展:考虑城市资源承载能力与智慧城市建设现状,提升城市综合管廊安全与经济效益,避免信息基础设施重复建设,实现可持续发展。安全与经济运行是智慧城市综合管廊的核心目标,也是实现城市综合管廊可持续发展的关键,围绕城市综合管廊各主体需求和总体原则,形成如下主要建设目标与内容。
1)以统一管理平台为基础,利用物联网、5G通信网络、云计算等智慧城市技术,整合综合管廊设施管理系统(包括智能巡检机器人、环境与设备监控报警系统、安防系统、通信系统、视频监控系统、ERP系统等)以及政府、管线单位的信息化系统,构建跨平台、跨层级、跨业务与跨地域的智慧城市综合管廊信息技术设施与智慧管控平台。
2)以数据融合治理为目标,利用大数据、多源异构数据的融合分析技术,基于BIM、GIS时空数据模型建立全寿命周期城市综合管廊管理业务数据,利用智能分析技术实现不同主体平台的信息融合与知识发现,提升政府、管廊与管线单位等主体决策能力,增强设施管理的监测预警、应急保障与经济性水平。
3)以服务融合治理为目标,以政府、管线单位、管廊单位的业务需求为主要导向,基于信息技术设施和数据融合治理,建立覆盖全市的市、区、现场三级管理体系,围绕管廊单位的设施运营管理,管线单位的生产管理以及政府监管与应急救援业务,开展多元主体服务的治理,优化相关业务流程和联动机制,降低城市综合管廊、管线以及政府运营管理与应急保障管理成本,提升城市综合管廊全寿命周期设施管理的经济性水平。
2.总体架构
根据智慧城市综合管廊总体目标、原则和建设内容,结合智慧城市总体框架,构建如图7-5所示的深圳市智慧城市综合管廊总体架构。
整个智慧城市综合管廊是建立在信息基础设施之上的,信息基础设施包括现场环境与设施监控以及分布在现场、区域监控中心以及管线运营单位和智慧城市信息技术设施的各种通信网络、服务器(包括云服务器)等硬件。
数据资源包括各种图形、文件、应用系统、业务和算法的数据,这些数据通过多源异构的方式进行集成和数据管理,具体包括BIM、GIS时空图形数据,巡检视频和图片文件数据,系统用户权限与日志数据,监控、维修、应急、运营管理服务数据,以及支持各种数据与服务融合的智能分析算法数据等。
服务融合主要是针对不同主体的需求,根据业务流程及数据资源进行服务优化,具体包括市政监管、管线生产、区域与现场管理业务。
业务与数据可视化交互,这部分内容实质上可以看作是智慧城市综合管廊信息基础设施的一部分,主要用于实现各个主体之间的业务服务,这些可视化交互包括利用监控中心的大屏幕系统、门户网站以及集成在各种移动端的APP和信息互动平台。

图7-5 深圳市智慧城市综合管廊总体架构
采用现场、区域监控的模式,各主体主要通过区域监控中心进行业务与数据的处理,一些实时性要求较高的数据,可以通过现场集控中心直接传输到管线生产系统。
图7-6给出了整体系统的逻辑架构。
显然,这是一种分布式的系统,支持采用多种网络架构实现,例如云平台、专用网络和公共无线网络。
随着物联网技术的发展,云计算与云存储技术将会越来越多地替代现场的服务器资源,为建立开放式、动态发展的智慧城市综合管廊提供技术支撑。

图7-6 系统逻辑架构
3 深圳市智慧城市综合管廊技术方案
3.1 信息基础设施与支撑环境
信息基础设施、数据资源、软件资源与支撑环境构成了智慧城市综合管廊的信息技术基础。
信息基础设施主要包括各种计算、存储与通信资源,是实现智慧城市综合管廊各种信息技术的硬件平台。
数据资源包括时空大数据、业务数据等支撑智慧城市数据与服务融合的各种数据,这些数据可能来自不同的系统和数据模型。
软件资源包括实现数据与服务融合、数据可视化与交互以及智能分析等算法和基于信息技术基础设施、数据资源的各种开发、维护、管理软件。
信息安全与标准体系是智慧城市综合管廊重要的支撑环境,信息安全是确保信息共享与交互的基本保障,而标准体系构成了智慧城市综合管廊可持续发展的基础,为数据与服务治理提供标准支撑,减少重复建设和数据与服务融合共享的障碍。
1信息基础设施
智慧城市综合管廊的信息基础设施平台需要7 × 24小时不间断运行,系统内网络、主机、存储设备、软件系统等具有高可靠性设计,核心路由和交换设备配置双台,采用动态路由协议,网络设备与网络链路应有冗余备份。
核心网络设备的电源模块、风扇、处理引擎、核心板卡等采用冗余配置。
网络在单台设备故障时能够实现非人工干预的自愈;
核心主机设备采用双机热备、互备或者多机负载分担,单台主机故障时,其他主机能够承担全部业务,双机做HA时,应能快速实现故障切换,不影响在线业务,服务器设备电源、风扇等采用冗余配置。
磁盘阵列采用光纤阵列,采用DAS或者NAS存储模式,配置双控制器,存储核心数据或经常访问数据的阵列采用Raid0 +1方式,其他非核心数据或备份数据可采用Raid5方式,磁盘阵列在配置硬盘时应考虑备份盘,硬盘转速在10000 r/min或以上,单盘容量在1.8GB以上,阵列的可扩展容量应是当前配置容量的2倍以上。
数据可联机备份、联机恢复,恢复的数据必须保持其完整性和一致性,要求脱机备份的历史数据保存1年;
操作系统软件具有强大的系统资源管理能力,能够根据任务情况合理分配系统资源,当系统负荷过大时不会因为资源耗尽而发生宕机。
软件系统具有容错能力,当单个进程处理过程中出现错误时不影响整机的运行,软件系统支持在线升级功能,在不关机不中断业务的情况下实现自动或者手动升级,应用系统具备自动或手动恢复措施,以便在发生错误时能够快速地恢复正常运行;
网络系统支持访问控制等安全功能。
与外部系统的连接设置防火墙,并定义完备的安全策略,系统应具备访问权限的识别和控制功能,提供多级密码口令或使用硬件钥匙等保护措施,对各种管理员必须授予不同级别的管理权限,要保证只有授权的人员或系统才可以访问某种功能,获取业务数据,有非法访问或系统安全性受到破坏时必须告警,任何远程登录用户的口令均必须具有有效期,有效期满则自行作废;系统应提供日志记录功能,以便及时掌握系统安全状态;
操作系统应符合C2级以上安全标准;
提供完整的操作系统监控、报警和故障处理能力;
操作系统的配置直接影响系统的安全,应定期对文件、账户、组、口令的配置进行检测,以保证操作系统的坚固程度;
应定期对可执行程序作完整性检查,以防止被恶意修改;
能够监控应用程序的运行情况;
日志中要求采用错误标识代码准确标识错误点。
系统应具有安全审计功能。
系统除了支持本地的操作维护外,还支持远程操作维护,同时具有严格的加密措施,防止非法接入和控制。
系统提供完善的告警功能,对硬件异常、软件异常、负荷异常应有告警提示,告警提示可发布到综合网管系统。
系统的维护测试功能应能自动化,绝大部分的维护测试能通过人-机接口启动自动进行。
系统提供图形化的操作维护界面。
智慧管廊平台的总数据量包括平台管理系统和应用系统自身占据空间及各数据采集点采集到的各类上传数据,主要包括传感器数据、巡检数据。
其中各管廊视频监控数据都存储在管廊数据采集点本地,不用上传,只需调取。服务器(生产VM,包括OS及APP)总占据空间估算为7 × 100GB=700GB(包括快照等所占空间)。
5年的总数据量预估为162.87TB,配置300TB存储总容量。
数据中心每日承接各数据采集点总共130GB的数据上传量,同时还承担对外的WEB访问等服务(建议办公网络上网与其分开),因此其互联网出口带宽至少需要246.52Mbps,主数据中心采用千兆光纤上网线路,备份数据中心采用300Mbps光纤上网线路。
根据深圳市智慧城市建设规划和现状,尽可能利用智慧城市相关的信息基础设施构建智慧城市综合管廊。
采用如图7-7所示的基于云服务的信息基础设施平台,云平台数据中心作为主数据中心,区域监控中心作为备份数据中心,现场监控中心的数据通过VPN连接到云平台。

图7-7 信息基础设施网络架构
智慧城市的云平台可以作为管廊对外业务融合以及市级监控中心云平台设施。
区域监控中心主要部署管廊公司私有云平台,实现数据的容灾备份,并由云服务统一管理平台进行管理。
云服务统一管理平台提供IaaS服务和部分PaaS服务。
用户可访问云服务统一门户,申请云服务。云服务统一管理平台,对云资源、云安全、云运营、云服务、云服务质量、统一自助服务进行可视化管理。
云平台数据中心作为云平台的主体主要分为云平台管理区、互联网接入区、云平台核心区、云平台业务区和云平台存储区五个部分。
云平台管理区主要部署云管理平台、虚拟化管理平台、VCFC等,主要实现数据中心统一管理。
采用多台2路物理服务器部署云管理平台、虚拟化管理平台、SDN控制器等管理软件,通过对云管理平台、虚拟化管理平台等软件的部署,实现对底层资源的合理管控,保障业务运行的可靠性、可用性,合理地分配资源,通过自动化的运维管理,提升用户IT人员的运维管理效率。
互联网接入区主要部署安全接入设备,包含云平台防火墙、出口交换机、边界防火墙、IPS、WAF等。互联网接入区是云平台对外的边界区域和接入汇聚点,对网络异构连接、安全性和可管理性有着较高的要求。
边界安全防护需满足信息安全等级保护对三级系统的防护标准,同时采取有效措施及基于行为的实时监控手段,保证云数据中心网络和数据的安全。
在互联网出口部署入侵防御设备、防火墙、接入交换机等设备。云平台核心区部署云平台核心交换机、负载均衡设备,实现数据中心内部网络互通和安全防护。
核心交换机的主要功能是完成各业务分区、互联网之间数据流量的高速转发,是广域/局域纵向流量与服务功能分区间横向流量的交汇点。
核心交换机必须具备高速转发的能力,同时还需要有很强的扩展能力,以便应对业务的增长需求。
负载均衡设备实现虚拟化环境下针对关键业务的动态资源扩展功能。
云平台业务区主要部署虚拟化服务器和业务汇聚交换机,承载业务系统,用于部署承载业务应用的物理机架服务器。
云平台存储区主要部署光纤交换机及高性能存储设备,为业务应用系统、数据库提供存储服务,部署NAS存储设备,用于存放视频监控数据,承载云平台数据和虚拟机的光纤通道磁盘阵列柜,支持存储虚拟存储。
这五个区域分别承担云平台一个方面的功能和任务,而在云管理体系中它们又可以在逻辑上切分/组合成多个VPC(Vitual Private Cloud,虚拟专有云),分别部署不同部门或安全级别的应用和数据。
构成智慧城市综合管廊的信息基础设施,除了各种计算与存储资源外,还包括将各种资源进行连接的网络。
图7-8给出了基于云平台的核心网络的连接拓扑,采用两台防火墙(云核心防火墙)作为云网边界,通过为不同租户创建独立的虚拟防火墙实现对云内资源访问的安全防护。
云部署业务资源为租户提供服务。
在云核心防火墙上方部署两台交换机,作为云出口汇聚交换机,实现云与互联网互通。
云内根据服务器/设备用途,分为云平台管理区、业务系统区。

图7-8 基于云平台的核心网络连接拓扑
网络管理平台是云平台管理的核心内容,关系到信息基础设施的运维。网络管理平台为用户提供了实用、易用的网络管理功能,在网络资源的集中管理基础上,实现拓扑、故障、性能、配置、安全等管理功能,不仅提供功能,更通过流程向导的方式告诉用户如何使用功能满足业务需求,为用户提供了网络精细化管理最佳的工具软件。
对于设备数量较多、分布地域较广并且又相对较为集中的网络,平台提供分级管理的功能,有利于对整个网络进行清晰分权管理和负载分担。
平台除了涵盖网络管理功能外,还是其他业务管理组件的承载平台,共同实现了管理的深入融合联动。
主要包括首页个性化定制及大屏显示、全面的信息基础资源管理、灵活的拓扑功能、智能的告警管理、易用的性能管理、强大的配置管理、丰富的VLAN管理、实用的IP/MAC管理、专业的虚拟化网络管理、丰富的报表管理、专业的网络分级分权管理、IT资源深度管理的承载平台。
2.数据资源
数据资源由内部数据和外部数据组成,内部数据主要由主数据资源、业务数据资源及其支撑环境组成,如图7-9所示。
主数据资源包括信息基础设施以及相关领域知识的基本数据,如管廊基本信息、企业信息和人员信息等。
业务数据资源主要是与业务相关的一些数据,包括环境及消防监控数据、设备监控数据、视频监控数据、人员及安防数据、结构及临近施工数据、报警数据、巡检数据、维修数据、保养数据、应急指挥数据、库存数据、合同数据、廊内施工数据等。

图7-9 数据资源架构图
主数据建模是主数据被有效利用的前提条件,主数据建模包括标准建模、属性配置管理(属性及元数据)、编码规则、查重策略配置、关联关系配置和数据模型查询。
数据的标准化管理则是主数据被有效利用的重要技术手段,包括主数据的申请与校验、修改申请、审批管理、综合查询。
主数据的流程管理通过可视化的配置实现,灵活地支持数据申请、审核和发布过程实现。
并提供可视化的流程进度图在各角色用户的操作界面,使用户能够跟踪数据的进度和状态,从而保证数据获取的及时性。
此外,数据清洗可针对历史数据进行全面的信息匹配映射,支持手动和自动清洗。
提供数据完善功能,可根据规则自动补充相关属性字段的信息。
支持数据自动查重,支持数据合并并可生成映射关系表。可定义数据清洗规则、校验规则,支持定义各种逻辑条件等。
主数据的集成服务管理具备自动接收和手动接收功能,支持灵活定义接收目标、规则、频率等,并能根据自定义的接收规则自动向源或者目标系统进行主数据接收,能自动创建日志,动态监控接收情况。
支持接收、分发结果的查询,对不能正常接收或分发的主数据进行提示或警告,支持对接收和分发过程的手工干预。
具备统一标准的集成模式,能提供经过验证的、成熟的数据交换接口,能实现基于数据库、WebService服务以及管廊数据服务总线(ESB)的集成方式,可以实时地与其他业务系统实现数据交换。
主数据的管理能够实现标准查询功能和模糊查询功能。根据用户需求,实现各种统计报表的开发,供用户查询分析。
同时提供开放功能供用户自定义报表,用于个性化的查询分析,能够灵活定义数据的统计规则与统计条件,授权用户进行数据的统计,提供列表式与图形化的统计结果展示,提供开放功能供用户自行编制定义报表,支持定义各种报表与自定义填报表格进行逐级的数据填报,对自定义的报表进行权限授权控制,支持Excel工作表数据导入,支持报表打印并原样导出Excel、CSV格式工作表,提供数据综合查询与统计报表工具,能够自定义综合查询和统计报表,各种指标数据可以报表、曲线、图形等多种形式呈现。
集成开发元数据可视化分类录入功能,支持用户快速录入元数据和批量导入或导出、存储、关联和查询分析。
此外,通过数据字典管理工具,按照统一的标准实现监管平台的字典规范,通过集中管理的方式服务管廊工程建设。
数据字典管理模块负责实现数据字典定义、数据字典查询、数据字典统计、数据字典在线审核、数据字典导入导出、数据字典备份等功能,并能对数据字典进行备份,发布各种数据资源。
业务数据建模及历史数据管理由数据设计、数据建模、历史数据处理与管理等组成。
其中数据设计包括数据逻辑设计和数据模型设计;
数据建模则包括结构化数据建模、非结构化数据建模、元数据管理、数据字典管理等;
历史数据处理与管理则包括历史数据的收集、整理、导入,遗留系统数据迁移,数据清洗整合,数据仓库管理等。
业务数据的数据结构包括基础层、汇总层、报表层。
基础层用于存放来自各系统、外部系统等数据源的数据,这些业务数据将进行整合、组织、重构和存放。
根据管控平台的统计系统需求,基础层模型包括环境及消防监控数据、设备监控数据、视频监控数据、人员及安防数据、结构及临近施工数据、报警数据、巡检数据、维修数据、保养数据、应急指挥数据、库存数据、合同数据、廊内施工数据等。
汇总层模型的设计需要考虑汇总的粒度问题,汇总的粒度不同,能够回答的业务问题也不一样,由于系统数据庞大繁杂,一般汇总是按年月进行汇总数据,另外工程建设一般按项目为主线进行,也需要以项目和单位维度进行汇总。
汇总层是在基础层的基础上进行,通过定时的方式汇总,主要目的是方便后期的统计类报表展示等。
汇总层模型包括:
能耗汇总、运行状态汇总、故障汇总、报警汇总、廊内施工汇总、临近施工汇总、审批进度汇总、物资设备汇总、供应商汇总、关键人员汇总等。
报表层用于存放大数据监控系统中固定报表统计数据,同时也是灵活查询的数据源。这些数据是根据报表业务规则,从基础层和汇总层统计而出,主要包括内容有:
设备健康评估、廊体结构评估、能耗分析、施工风险评估、管线入廊费用分析等。
为满足决策分析的需要,系统需要将各种数据来源的数据围绕决策主题存储到数据仓库中,以提高数据查询、聚集的效率。
数据仓库建模采用自上而下的三级建模方式,即概念建模、逻辑建模、物理建模。
概念建模可采用信息打包法,逻辑建模以星形建模方法和雪花建模方法为主,物理建模以3NF和星形建模方式为主。
概念建模主要表达决策的主题、分析主题的角度、各个角度需要分析的属性信息、决策中层次的信息粒度,及决策主题的评估等。
概念逻辑建模中将分析模型描述成一个可以实现的模式,根据这个模式可以实现存储到实际的数据存储器里。
星形模型比较适合数据仓库的要求,在星形模型的基础上扩展出雪花模型。
物理建模就是将逻辑模型转换成实际存储的模型。
对于数据仓库来讲,实际存储的模式一般包括两种:关系模型和多维模型。
多维模型按照多维来存储数据可以提供很快的查询速度,但是在大容量的情况下性能会下降,主要是多维存储需要大量的存储空间,而且在多维存储框架中索引不是很好建立。
所以多维存储结构一般应用在数据量不是很大的,保存聚集数据的数据集市和OLAP服务器中。
数据仓库一般需要保存基本粒度的数据,所以一般采用关系模型。
数据仓库中保存了分析需要的海量数据,分析时主要是在大量的数据中查询所需要的部分。
所以物理模型中如何才能提供更快的查询速度是设计的关键。
业务数据是执行智慧管廊综合管理平台的全过程业务活动中所产生的过程数据。
这些数据由各个业务管理系统产生,主要包括两方面数据:
一是业务自身数据,如:人员数据、设备监控数据、资产数据等;
二是业务管理数据,主要是业务过程中的管理数据。
业务数据主要包括:巡检计划数据、巡检排班数据、巡检报告数据、保养计划数据、保养排班数据、保养报告数据、维修排班数据、维修报告数据、维修审查数据、专检申请审批数据、专检进度数据、专检验收数据、大中修申请审批数据、大中修进度数据、大中修验收数据、库存使用流程数据、物料采购流程数据、人员入廊登记数据、廊内施工申请审核数据、安全验收数据、管线入廊业务数据、管线更新改造业务数据、应急调度数据、考勤数据、合同数据、权限数据等。
以上这些数据不仅仅是传统的表单数据,还需要与建筑BIM模型相关联,建立起以BIM为核心的全过程业务数据。
统计分析数据是对业务数据按照相应的规则进行重新组合、计算、编排之后具有统计、对比、分析、可视化等功能的数据,主要包括:
项目统计分析数据、合同统计分析数据、能耗统计分析数据、管线入廊费用统计分析数据、人员统计分析数据、报警统计分析数据、进度统计分析数据、变更统计分析数据、资产统计分析数据、设备分析数据、备品备件统计分析数据、报批报建统计分析数据、廊内施工统计分析数据、临近施工统计分析数据、专业检测统计分析数据、大中修统计分析数据、管线入廊统计分析数据、管线更新改造统计分析数据、档案统计分析数据、供应商统计分析数据、竣工统计分析数据、巡检统计分析数据、维修保养统计分析数据等。
以上这些统计分析数据不仅仅是传统的报表数据,还需要与建筑BIM模型相关联,以BIM为核心实现业务数据的统计分析。
流程建模对管廊项目建设过程中所有涉及的相关流程进行建模,主要包括项目类型、业务、人员类别、物资设备类别、管线等不同的业务流程以及审批流程,对这些流程进行梳理、建模、配置,实现系统的业务流转,主要包括:
日常巡检流程:巡检计划流程、巡检排班流程、巡检任务分配流程、巡检权限设置流程等;
保养管理流程:保养计划流程、保养排班流程、保养任务分配流程、保养权限设置流程等;
维修管理流程:维修保修流程、维修申请流程、维修计划审批流程、维修审批流程等;
专业检测管理流程:专业检测项目申请流程、专检项目审批流程、专检项目验收等;
大中修管理流程:大中修项目申请流程、大中修项目审批流程、大中修项目验收等;
库存管理流程:物资入库流程、物资出库流程、物料使用申请流程、物料使用审核流程、物料采购申请流程等;
入廊人员登记流程:施工人员登记流程、参观人员登记流程、其他人员登记流程等;
临近施工管理流程:临近施工申请流程、临近施工受理流程、临近施工审批流程、临近施工安全评估流程等;
从业人员管理流程:人员实名制采集流程、人员考勤流程、人员报表审批流程等;
管线入廊管理流程:管线入廊申请流程、管线入廊受理流程、管线入廊审批流程、管线入廊项目验收流程等;
管线更新改造流程:管线更新改造申请流程、管线更新改造受理流程、管线更新改造审批流程、管线更新改造项目验收流程等;
合同管理流程:合同签订审批流程、合同变更审批流程、合同废弃审批流程、合同查看审批流程等;
物资采购流程:物资采购申请流程、物资采购审批流程、供应商管理流程、物资登记流程等;
竣工管理流程:竣工验收流程、竣工移交流程、竣工档案审批流程、竣工模型审批流程等;
文档管理流程:文档上传流程、文档下载流程、文档查看流程、文档管理流程等。
3.软件资源
为支持基于智慧城市综合管廊管理平台的建设,需要相应的软件支撑,包括平台业务软件、应用集成组件、GIS/BIM相应支撑组件、基础支撑组件以及移动应用支撑组件等,图7-10给出了深圳市智慧城市综合管廊的软件资源架构,显然软件资源架构是建立在数据与业务的基础上的,是以实现城市综合管廊全寿命周期设施管理中的数据与服务的可视化和交互为核心目标。

图7-10 软件资源架构
平台业务软件包括Kafka消息队列、Zookeeper服务配置中心、一致性保证、Redis缓存数据库、MySQL关系数据库、InfluxDB时序数据库、Nginx Web服务器/反向代理服务器及电子邮件(IMAP/POP3)代理服务器、FastDFS分布式文件系统、Web GIS服务。
平台应用集成组件包括:单点登录、统一认证、用户身份管理、账号同步、登入登出管理、用户锁定。
企业服务总线(ESB)是整个平台的集成枢纽,负责各系统数据的规范和流转,各系统在ESB上首先对自己的数据接口进行封装,然后在ESB进行服务的注册,ESB整理数据的流转流程,对数据进行转换、映射,路由,直接分发数据或者发布自己的服务,融合了数据和服务接入、任务流程定制、任务调度、数据处理、数据可靠传输等综合功能的集成方案。
ESB需要提供通信管理、服务封装管理、消息过滤、消息丰富与裁剪、消息转换等基本软件功能。
接口治理体系贯穿着整个生命周期,用于开发时的配置部署,运行时的统一监控,帮助实现全生命周期的运行状态管理。
配置管理中心提供基于Web方式的管理界面,为分布式ESB平台提供了集中的可视化管理操作平台。
在配置管理中心中,登录系统的用户分为两种角色,分别为系统管理员和平台管理员。
按照角色权限的不同,系统管理员和平台管理员登录系统后导航栏中显示的内容不同,可以进行的操作也不同。
在配置管理中心中,系统管理员拥有所有的权限,系统管理员可对配置管理中心中存在的所有域、主机、服务节点进行管理并可为平台管理员授权相关权限;平台管理员仅具有对已授权的域、主机、服务节点的管理权限。
此外,支持Active Directory域LDAP的身份同步,达到统一身份认证的管理需求,确保用户账号的唯一性、安全性。
为实现配置管理,需要提供适配器节点管理、消息代理节点管理、服务部署、服务日志配置、服务监控中心、主机监控、常规监控、概要报告、安全审计等支撑软件。
集成开发平台是一款基于IDEA平台的企业级整合开发工具,它提供了规范的模板化集成开发模式,帮助用户快速完成对平台所需业务对象信息的配置,并轻松地完成服务平台所需要的开发、配置和集成工作。
在其强有力的支持下,即便是没有整合开发技能的人员,也能够快速地完成从业务信息模型到平台部署文件的转换、编译、打包、部署等工作。
通过图形化工具使得服务从建模-组装-优化的全过程得以实现。通过完全的图形化建模界面以及大量预定义的服务模板,可以帮助开发人员快速、准确地进行服务封装、服务集成等开发工作。
集成开发平台由服务封装工具和数据建模工具两部分组成,主要包括:数据建模工具、资源适配工具、消息代理工具、服务部署工具、集成测试工具、统一权限管理、报表工具、人脸识别组件等支撑软件。
4.信息安全
根据《网络安全法》第二十一条和第七十六条第(三)款的规定,智慧城市综合管廊的信息安全等级为三级。
另一方面,智慧管廊管理平台存储和运行有涉密数据,如根据深圳市住房城乡建设工作国家秘密范围的规定,城市电力电信、给水排水等管线信息属于国家秘密信息。
按照涉密信息系统分级保护的管理规定和技术标准,其分级保护定级应定为秘密级,对应信息安全等级保护第三级。
在信息安全系统设计上需要考虑物理安全、网络安全、主机安全、应用安全、数据安全和分区设计。
图7-11给出了三级安全系统的安全保护架构。
为了确保计算资源的环境安全,采用物理实体隔离、加固等方式进行实体防护,并进行主机与应用身份鉴别和审计、应用资源监控、数据库安全审计、主机病毒防护和客体安全重用等防护。
区域边界的安全主要从边界访问的控制、入侵防范两方面构建,主要采用Web防火墙、入侵防护系统(IPS)等技术,能检测防范的攻击类型包括:
蠕虫/病毒、木马、后门、DoS/DDoS攻击、探测/扫描、间谍软件、网络钓鱼、利用漏洞攻击、SQL注入攻击、缓冲区溢出攻击、协议异常、IDS/IPS逃逸攻击等,
支持P2P、IM、视频等网络滥用协议的检测识别,可支持的网络滥用协议至少包括迅雷、BT、eDonkey/eMule、Kugoo下载协议、多进程下载协议(网络快车、网络蚂蚁)等P2P应用,MSN、QQ、ICQ等IM应用,PPLive、PPStream、HTTP下载视频文件、沸点电视、QQLive等网络视频应用;
可在识别的基础上对这些应用流量进行阻断或限流。

图7-11 三级安全系统的安全保护架构
通信网络的安全主要通过网络设备防护、通信完整性与保密性得到保障。网络设备的防护主要包括:
对登录网络设备的用户进行身份鉴别,用户名必须唯一;
对网络设备的管理员登录地址进行限制;
身份鉴别信息具有不易被冒用的特点,口令设置需3种以上字符、长度不少于8位,并定期更换;
具有登录失败处理功能,失败后采取结束会话、限制非法登录次数和当网络登录连接超时自动退出等措施;
启用SSH等管理方式,加密管理数据,防止被网络窃听。
对于鉴别手段,三级安全等级要求采用两种或两种以上组合的鉴别技术,因此需采用US-Bkey+密码进行身份鉴别,保证对网络设备进行管理维护的合法性。
通信的完整性与保密性主要包括校验码技术、消息鉴别码、密码校验函数、散列函数、数字签名等。
云端安全系统的设计主要是将云数据中心网络分为业务网络系统和管理网络系统,这两套网络系统由不同的物理设备组成,有效分离业务流量和管理流量,从而保证云平台各系统安全稳定运行。
在云平台中,引入SDN、Vxlan、NFV和服务链技术,并以NFV方式提供各种安全服务(例如:vFW、vIPS和vLB等),通过云平台进行统一调度,使得用户可以依据自身需求申请安全服务,自定义业务应用系统安全架构及安全访问策略,这些访问控制策略能够为虚拟机迁移过程提供防护。
同时可以将虚拟机的流量从宿主机中引出,使流量得到有效的监控。
为了保证不同用户间的安全隔离,以及用户对自身业务系统的安全访问,云平台提供了端到端(租户客户端到业务服务端)的VPC(Vitual Private Cloud,虚拟专有云)。
在启用安全服务链功能并具备SDN和NFV支持的云平台安全架构中,安全设备始终旁挂在网络中。
云端主机安全性设计主要考虑以下三个方面的内容:资源池合规性、数据库系统安全以及资源控制和调度安全性。
5.标准体系
根据我国的标准体系,应建立国家标准、地方标准、行业标准和企业或团体标准相互配合和支撑的智慧城市综合管廊标准体系,如图7-12所示。
国家标准主要解决智慧城市综管廊安全相关的标准化问题,如信息安全以及设计、施工、运营过程的相关安全规定和技术要求。
地区标准主要是结合地域城市的技术现状和发展规划,根据城市综合管廊以及智慧城市建设情况,建立合适的智慧城市综合管廊建设、运营与安全应急相关的管理和技术规范。
行业标准主要是围绕智慧城市综合管廊相关的基础通用标准需求(如术语)和规划、设计、建造、运营以及应急全过程设施管理与技术标准,也包括各种系统测试与验证技术、质量及可靠性方面的要求。
企业或团体标准主要是规范智慧城市综合管廊相关系统与部件设计、制造、测试和验证技术与管理方面的要求。
此外,标准体系也需要与智慧城市以及其他信息技术相关的标准进行协调,利用成熟的标准降低信息技术开发的难度和成本,避免接口不统一和重复建设导致的浪费。

图7-12 智慧城市综合管廊标准体系
针对当前智慧城市综合管廊标准缺失以及深圳市城市综合管廊相关标准规范情况,建议加强城市综合管廊数据与服务治理、全寿命周期设施管理技术以及安全方面标准建设,着重建设如图7-13所示的技术标准体系。

图7-13 智慧城市综合管廊技术标准体系
目前智慧城市综合管廊相关的标准及体系尚未形成,现有的标准主要围绕城市综合管廊的建设和运营方面,智慧城市综合管廊相关的一些技术标准内容分散在智慧城市以及信息技术等领域,标准体系和标准层次之间缺少相互协调与互相补充。
因此,现阶段应以行业、企业或团体标准为主快速进行智慧城市综合管廊标准体系的建设和迭代,国家标准偏重于安全、质量等方面,地方标准则偏重于全寿命周期设施管理规范和安全方面的规定。
由于数据与服务治理是智慧城市综合管廊的核心目标,因此围绕数据与服务治理方面的技术标准也是智慧城市综合管廊标准体系的重要内容。
这些标准包括数据接口规范、BIM与GIS数据规范、数据建模、数据管理、服务管理、服务建模等,构成了智慧城市综合管廊智慧运维的核心技术标准。
3.2 综合运行监控系统
在当前深圳市未来的管廊运营管理模式架构中,管廊运行监控与应急指挥的职责将统一集中至市级监控中心,分散在全市各区的所有班组均仅作为业务执行机构。
在这一大背景下,市级监控中心作为全市管廊信息的汇总与运行决策中心将主要面临三个难题:运行监控信息的合理展示、运行监控事件的快速处置、管廊应急抢险的集中指挥。
传统的运行监控模式面临这种海量信息汇总处置的应用场景将失效,建立“智慧管廊综合运行监控系统”的目标是希望通过信息化的信息归纳与辅助决策手段,在有限监控资源条件下,实现全市综合管廊的平稳运行。
系统建设的总体架构主要包含轻量化BIM+GIS基础数据框架、设备采集与控制驱动、业务数据存储中心以及综合运行监控系统。
其中,轻量化BIM+GIS基础数据框架是实现业务显示与交互的前端平台,设备采集与控制驱动是系统实现对底层设备控制的中间件、业务数据存储中心是系统的数据来源。
综合管廊综合运行监控系统总体架构如图7-14所示。

图7-14 综合运行监控系统架构
综合运行监控系统主要包含:运行信息监控、监控事件处理、管廊设备控制、远程作业支持、管廊应急指挥、运行信息处理与业务监督、外部信息联动七个子系统。
运行信息监控子系统基于BIM、GIS、数据驾驶舱、虚拟现实等数据展示技术将环境、结构、设备、机电、消防、安防、人员作业、报警等关键性实时监控数据与统计分析数据投射至监控大屏、WEB端或虚拟现实头显设备,实现对管廊监控人员注意力的合理引导;
监控事件处理子系统通过建立可配置化的事件分级分类模型、事件处置优先级模型、事件处置流程引擎,实现对各类事件的预处理与自动化处理,并且能够通过预设系统运行模式,调整事件处置自动化程度,通过数据与模型关联分析为人工处理提供辅助决策分析工具;
管廊设备控制子系统实现对巡检机器人、通风系统、排水系统、供(配)电系统、照明系统、安防系统、消防系统、广播通信系统、标识系统和网络系统的运行控制;
远程作业支持子系统主要包括管廊内部人员入廊授权、作业过程监控、人员通信、作业远程支持等功能;
管廊应急指挥子系统主要包括应急演练、应急指挥、应急分析、应急资源调度、外部应急联动功能;
运行信息处理与业务监督子系统主要实现对运行监控、事件处置、设备控制、远程作业支持的分析与监督;
外部信息联动子系统实现上级主管部门、管线单位、外部行政单位数据接口与交换。
1.设施运行信息监控与事件处理
运行信息监控主要包括:GIS一张图管理、数据驾驶舱(大屏幕)、区域运行状态监控等功能,支持虚拟现实技术、监控信息显示配置管理。
GIS一张图管理可以以二维电子地图或卫星影像图作为底图,通过采用添加图层的形式展示地下综合管廊已建、在建情况及中远期总体规划,以及地下综合管廊入廊管线、空间资源、管廊结构、设备状态、环境状态、人员状态、危险源、报警信息、应急等总体情况。
数据驾驶舱是基于联机分析处理(OALP)技术,通过重点信息突出显示、总体信息对比统计、报警信息滚动的方式实现各专业监控人员掌握动态的管廊内总体运行信息、管廊内环境与消防监控信息、设备及机电运行信息、人员及安防信息、管廊内结构及邻近施工信息、网络及控制系统信息。
监控人员通过对关注区域的筛选,在数据驾驶舱内实现对关键数据的统计与显示。
允许各专业监控人员对数据驾驶舱内的显示模块进行删减、排序、选择样式。
区域运行状态监控以二维平面矢量图或轻量化三维BIM模型作为监控展示框架,对管廊内局部环境、设备、视频安防、消防、网络、状态进行实时监控。
可以应用虚拟现实头显设备,基于轻量化BIM+GIS展示架构,对管廊外部进行空间虚拟巡查,允许按固定路线漫游。
主要查询临近施工工程与运营期廊体结构的空间关系、新卫星图影像展示的管廊周边情况等。
应用虚拟现实头显设备,基于轻量化BIM展示架构,对管廊内部进行空间虚拟巡查。
主要查询当前各类子系统的运行情况,了解管廊内部各舱室及出入口部的空间关系。
应用虚拟现实头显设备,基于全景球影像框架,对管廊外部实景状况进行360 °查看。
通过对全景场景的选择实现在管廊走向上的移动巡查。
应用虚拟现实头显设备,与管廊内部球机实施影像联动,实现对管廊内部的实景巡查。
通过VR设备方向转动驱动球机转动,实现第一视角的实时查看。
监控信息显示配置管理包括:
配置GIS一张图各专题图的交互模式、显示风格、统计分析展示内容以及投屏尺寸与分辨率;
配置数据驾驶舱的页面内容、交互深度与模式、显示风格、统计分析展示内容以及投屏尺寸与分辨率;
配置实时监控页面的交互模式、显示风格、辅助分析内容以及投屏尺寸与分辨率;
配置虚拟现实监控系统的交互模式、显示风格、漫游方式、标记功能以及设备尺寸与分辨率。
监控事件处理系统包括:事件预处理、报警事件管理、事件处置模型配置、优先级管理、流程与处置模式配置。
事件的预处理包括:对所有管廊内外所有多源异构的报警信息进行结构化分解,统一事件对象属性格式,形成事件预处理池,并将事件的各项属性输入事件分类模型,模型驱动引擎将会对事件进行分类,包括数据异常、设备异常、人员异常等,将事件的各项属性输入该类型事件的分级模型,模型驱动引擎对事件的报警等级进行分类。
根据不同的事件类型与事件报警等级,排序引擎对事件处置的优先级进行分析,分析中包含了所有处置过程中的事件。
当新增事件优先级高于正在处理的若干事件的优先级,则会优先处置新增事件。
根据事件类型、事件报警等级与时间处理优先级对事件的处置进行分发。
符合自动化处置条件的由计算机自行处置;
需要人工授权的,则向人工发送授权要求;
需要人工处置的,则事件分发进入人工处置流程。
报警事件管理包括对报警事件的总览、详情查看、追踪、统计和处置。
报警事件的处置包括:自动处置、待处置、人工处置、处置状态挂起、诊断、处置追踪任务。
事件处置模型配置包括:事件类型管理、事件属性管理、事件分类驱动、事件等级管理、事件阈值管理和分级驱动管理。
处置优先级配置包括优先级模型、优先级映射、优先级原则的配置。
事件处置流程配置包括事件处置模型、消息发布、事件验证、事件处置、结果追踪、处置权限配置。
事件处置模式配置包括处置模式编辑、模式切换、处置授权管理、岗位分配、人工处置监督管理、处置配置监督管理等。
设备的控制包括巡检机器人、通风系统、排水系统、供配电系统、照明系统、安防系统、消防系统、广播通信系统、标识系统、网络及核心控制系统的控制。
这些控制包括实时的运行控制、运行模式与参数的配置、联动控制与模式切换等。
2.人员作业远程支持系统
人员作业远程支持系统主要包括人员入廊授权、人员作业过程监控、廊内人员通信和作业远程支持。
人员入廊授权包括入廊事项的审核、人员身份核实和入廊授权控制。
人员现场入廊申请由移动协同作业系统发起,监控中心值守人员或系统审核入廊申请事由审批状态、事由内容、入廊作业范围、入廊入口位置与人员当前所在位置的一致性。
若上述属性全部符合要求,则完成入廊事由审核。
由监控中心系统或人员对入廊人员身份进行审核。
通过前期人员资料以及人脸资料的录入,与现场入廊人员的脸部照片或三维结构光数据进行比对,若通过比对则完成入廊人员身份审核。
完成上述入廊信息审核后,显示门禁控制系统实时控制模块,对逃生口智能井盖或门禁系统进行开启控制。
待人员全部进入后,远程关闭入口。
廊内人员作业监控主要包括廊内人员位置监控、作业环境监控、人员行为监控。
基于二维平面矢量图或三维BIM模型对管廊内的人员位置分布进行监控,人员位置在二维平面矢量图中用图元表达,在三维模型中使用人员模型表达。
允许选中某一人员对其作业位置进行实时追踪监控,当其作业范围超出允许范围时进行报警。
当人员在管廊内作业时,对管廊内空气环境及照明环境进行控制。
通过视频监控系统或管廊机器人系统对廊内作业人员的行为进行监控,监控行为的范围包括防护措施、违规操作、进入未授权区域、违规用火、使用违规工具等。
廊内人员通信包括语音实时通信、视频实时通信、增强现实通信。通过监控中心内语音通信系统与管廊内人员进行语音实时通信,可以选择广播、移动端、固定电话三种语音通信路径。
可通过视频监控系统或管廊机器人所携带的摄像设备对管廊内的人员状态、视频状态进行监控。
也可通过手持移动端的摄像头和管廊内人员进行面对面通信,或由作业人员将作业画面上传至监控中心。
可通过AR设备与管廊内作业人员同时进行语音与视频通信。
可通过AR设备所携带的摄像头获取作业人员主视觉画面,也可将需要的信息或标识标注到作业人员视觉画面中。
作业远程支持系统包括远程资料支持、远程影像支持、远程专家支持,实现向管廊内作业人员传输作业任务相关的资料,允许向手持移动端或者增强现实屏幕上投放,并在作业人员查看资料过程中对资料重点进行标记与讲解;
实现向廊内作业人员投射照片、视频、动画等影像信息,或者通过虚拟现实设备在廊内人员的主视角画面上进行作业标记,实现直观的技术支持;
实现管廊内人员与远端专家的实时语音与影像通信,由专家在线指导廊内作业人员业务实操。
3.应急指挥与外部信息联动
应急指挥系统包括应急演练、应急情况汇报、应急智慧与调度和外部应急联动。
应急演练包括应急预案管理、演练模式切换、过程管控和评估。
针对不同的应急场景设计不同的演练预案,演练预案编辑内容包含应急险情类型、险情级别、险情发生地点、演练范围,演练进程剧本、演练人员分布、演练物资分布等内容。
演练预案内容均在BIM三维模型内实现编辑、展示与进程模拟。将应急预案涉及的机电设备系统、消防系统、安防系统、标识系统切换进入应急演练模式,并设定演练模式下的运行参数。
演练模式分为两类:
1)系统演练类:底层硬件设备不受影响,将虚拟信号输入监控系统,测试软件系统在应急预案下的响应能力。
2)现场演练类:底层硬件对虚拟的险情做出真实反映,测试软硬件系统及现场人员在应急险情下的响应能力。
对演练过程中的人员行为、物资消耗、设备应急运行、各要素流动等情况进行监控记录,并实现监控中心对应急现场的指挥模拟。
将演练过程记录与演练预案模拟进行对比,评估演练是否根据剧本推演。
将演练效果与预案模拟效果进行对比,例如时间、资源消耗、人员行动里程等,评估演练预案的合理性以及演练人员的熟练度。
应急情况汇报包括:险情情报汇报、抢险现场情报汇总、应急资源情报汇总、外部联动情报汇总,通过情报板展示险情位置、起因、险情相关监控指标情况、险情蔓延情况、险情预测等,了解抢险区域当前环境,展示实现现场应急物资、工具等资源的分布情况、部署完成情况、消耗情况以及调配情况,通报发送情况、险情通报回执、各级主管单位通信连接情况、抢险作业部门联动情况、向外部门求助情况、外部门应急响应情况等。
外部单位信息联动包括与上级主管部门的接口、管线单位接口和外部行政部门的接口。
上级部门的接口主要包括与政府管理服务指挥中心(IOC)联动接口、与市住建局联动接口和与市规土委联动接口。
与政府管理服务指挥中心的数据接口主要包含基础信息接口、监控数据接口、值守人员通信接口和应急抢险接口。
基础信息包含已建、在建及规划建设管廊结构轮廓的GIS地理数据、廊内管线GIS数据以及管廊运维BIM模型。
数据由监控中心向指挥中心进行推送。
监控数据接口包含廊内环境、视频、可燃气体、结构健康评级等关键数据的调用接口,由指挥中心决定数据的取用范围;
还包含各类监控报警推送接口,由指挥中心确定报警的类型与级别。
值守人员通信接口包含监控中心、辖区值守班组及廊内作业人员的联系方式,由监控中心主动向指挥中心推送更新。
应急抢险接口内容包含险情位置、起因、类型、级别以及当前抢险推进状况,由监控中心向指挥中心推送;
还包括指挥通信接口,允许指挥中心直接向廊内抢险作业人员进行语音或视频指示。
与市住建局的数据接口主要包含基础数据、监控数据和值守人员通信接口。
基础信息包含已建、在建及规划建设管廊结构轮廓的GIS地理数据、廊内管线GIS数据以及管廊运维BIM模型。
信息由监控中心向住建局推送。
监控数据接口包含廊内环境、视频、可燃气体、结构健康评级等关键数据的调用接口,由住建局决定数据的取用范围;
还包含各类监控报警推送接口,由住建局确定报警的类型与级别。
值守人员通信接口包含监控中心、辖区值守班组及廊内作业人员的联系方式,由住建局主动向指挥中心推送更新。
与市规土委的数据接口主要包含基础数据和监控数据。
管廊基础信息包含已建、在建及规划建设管廊结构轮廓的GIS地理数据、廊内管线GIS数据以及管廊运维BIM模型。
信息由监控中心向规土委推送。同时,规土委向智慧管廊平台提供GIS基础信息,信息包括GIS二维电子平面图以及卫星影像图。
监控数据接口包含廊内环境、视频、可燃物气体、结构健康评级等关键数据的调用接口,由规土委决定数据的取用范围;
还包含各类监控报警推送接口,由规土委确定报警的类型与级别。
与管线单位的数据也包括础信息接口、监控数据接口、值守人员通信接口和应急抢险接口,主要面向通信、水务、燃气和电力单位。基础信息包含管线属性以及管线关键节点的BIM模型。
数据由管线单位向智慧管廊平台进行推送。
监控数据接口包含廊内环境、视频、可燃气体、温感烟感监控、结构健康评级等关键数据的调用接口,管线单位能获取管线相关范围内一定时间的历史数据调用授权;
还包含与管线单位相关的各类监控报警推送接口,由管廊单位确定报警的类型与级别。
管线单位需向管廊指挥平台推送管线内部运行相关关键指标。
值守人员通信接口包含监控中心、辖区值守班组及廊内作业人员的联系方式,由监控中心主动与管线单位各区域监控中心相互同步。
应急抢险接口内容包含险情位置、起因、类型、级别以及当前抢险推进状况,由监控中心向管线单位推送;
管线单位向管廊指挥平台推送管线单位的应急措施与人员调度信息。
外部行政单位接口包括与公安、交通、消防、急救部门的接口。
与公安部门的数据接口包含管廊出入口位置数据:包括逃生口、通风口、物料吊装口等所有可能遭遇人员入侵的出入口的准确位置信息、入侵人员实时位置及影像数据;
应急抢险数据:包括当前险情位置、起因、等级、可能造成的影响,便于公安部门组织疏散。
与交通部门的数据接口包含管廊GIS数据:管廊建设和规划GIS数据与城市二维电子地图的合成信息,帮助交通部门管理建设过程中的交通疏导;
应急抢险数据:包括当前险情位置、起因、等级、影响的交通设施范围,便于交通管理部门封锁道路。
与消防部门的数据接口包含管廊GIS数据:管廊建设和规划GIS数据与城市二维电子地图的合成信息,帮助消防部门及时赶到险情现场;
应急抢险数据:包括当前险情位置、起因、等级、可能造成的火灾类型,便于消防部门准备应急措施。
与急救部门的数据接口包含管廊GIS数据:管廊建设和规划GIS数据与城市二维电子地图的合成信息,帮助急救部门及时赶到险情现场;
应急抢险数据:包括当前险情位置、起因、等级、可能造成的人员伤亡类型,便于急救部门准备应急措施。
3.3 智慧管理系统
1运维管理
地下综合管廊使用寿命长达百年。
如果把管廊设施视为生命体,那么日常系统化、精细化的保养就能延缓管廊内的设施、设备衰老,减少其“生病”的概率,延长使用寿命。
这就为投资建设方节省了日常运维的资金投入。实现综合管廊安全运营,应构建相关的运维智能平台。
平台建设是个系统化的研究、实施过程,一般从四个方面展开:
一是集中式的绩效管理平台建设,包括智能能源监测、智能照明、智能保安、智能运营等,能实时跟踪整个管廊的重要设备,减少开支、增加效率;
二是可持续的管廊内部环境监控技术,包括环境监测、通风系统监测、空气质量监测、施工条件监测等;
三是集中式数据库解决方案,包括智能数据存储、提高能效、可持续性、系统可靠性等,可以不间断分析改善管廊条件;
四是智能监控仪表盘,可以融合所有监控系统,显示管理人员所需要的信息。
通过运维管理系统建设,实现综合管廊在运维过程中的关键业务全覆盖;
规范运维管理指标,实现灵活预警;
多维度运维、运营、监控数据关联分析,挖掘潜在运维问题;
集成运维管理、实名制、备品备件、设备等系统。
图7-15给出了智慧城市综合管廊运维管理系统的架构。

图7-15 运维管理系统架构
运维管理系统包括日常巡检管理、保养管理、维修管理、专业检测管理、大中修管理、库存管理、入廊人员信息管理、廊内及管廊临近施工管理、运维业务流程配置。
日常巡检管理主要对管廊的内部及周边环境定期进行安全检查。包含廊内巡检与廊外巡检,如图7-16所示。
廊内巡检主要包括对管廊的土建结构、附属设备设施进行检查,发现故障进行上报维修。
廊外巡检主要包括管廊安全范围巡检、管廊地面沿线设施巡检,发现故障进行上报维修,发现未申请的临近施工,需马上上报由公司和相关主管单位进行处理。
日常巡检主要包括巡检计划管理、排班管理、巡检任务及权限管理、巡检问题管理、巡检知识库等主要功能,通过对巡检项定期巡检,形成报告,追踪问题及时维护,确保管廊的安全运行。
巡检排班管理主要针对巡检班组在日常巡检工作中的人员安排管理,包括班组管理、排班信息、班制信息、员工调休记录等。
巡检任务及权限管理是根据班组的排班情况将任务安排到个人的管理模块,主要包括人员的具体巡检时间、巡检内容、巡检区域及设定出入门禁、巡检范围等权限。巡检报告主要描述排班名称、巡检日期、巡检人员、任务类型(常规巡检、施工巡检)、巡检范围、人员巡检轨迹、故障设备描述(设备基础信息、故障信息)、故障上报情况等,支持下载或导出,并构建巡检知识库。巡检知识库模块可添加巡检管理规范、管廊安全管理规范、应急预案要求等安全知识供工作人员参考学习。
该模块可与移动协同作业端的知识库进行数据传输,可在此处添加内容,同步更新。

图7-16 管廊内外巡检业务示意图
保养管理(图7-17)是对管廊内的附属设备设施进行定期养护的管理模块。
由维保人员按照设备的类别、出厂时间、运行状态及数据分析的优化决策等作为参照以周期(年度、季度、月度、周度等)的形式制订保养计划,对保养的内容进行记录。
保养管理主要包括对管廊的土建结构、供配电系统、照明系统、消防系统、通风系统、排水系统、监控与报警系统、标识系统的保养管理等。

图7-17 保养管理业务示意图
维修管理是对管廊无法正常运行的设备进行查询、派发任务、记录等的管理模块。
由维修负责人将巡检与监控中心发送的问题,以工单的形式分派给班组成员。维修人员按照设备类型、故障情况、以前的维修情况等作为参照进行维修。
廊内设备维修主要包括对管廊的土建结构、供配电系统、照明系统、消防系统、通风系统、排水系统、监控与报警系统、标识系统的维修等,根据不同的故障类型采取不同的维修方案。
维修管理模块的功能主要包括维修工作分配管理、维修排班管理、维修工单权限管理、维修报告、维修审查及维修知识库等。
专业检测是采用专业设备对综合管廊进行专项技术状况检查、系统性功能试验和性能测试的管理。
主要针对管廊土建结构、消防系统、控制与报警系统等。
专业检测主要针对经过多次小规模维修,结构裂损或渗漏水等情况反复出现,且影响范围与程度逐步增大,应结合具体情况进行专业检测;
经历地震、火灾、洪涝、爆炸等灾害事故后,应进行专业检测;
受周边环境影响,管廊结构产生较大位移,或检测显示位移速率异常增加时,应进行专业检测;达到设计使用年限时,进行专业检测等。
专业检测平台管理模块的主要功能包括专业检测查询,专业检测项目申请,专业检测项目审核,专业检测项目过程管控,专业检测项目验收等。
综合管廊的大中修一般包括破损结构的修复、消除结构病害、恢复结构物设计标准、保持良好的技术功能状态。
主要针对管廊土建结构、供配电系统、消防系统、通风系统、排水系统、控制与报警系统等。
土建结构的大中修主要针对综合管廊土建结构专业检测建议大中修;
超过设计年限,需要延长使用年限等。供配电系统大中修主要根据设备运行状态数据和分析报告,并参照系统的设计说明和使用手册来安排。
消防系统大中修根据专业检测分析报告,并参照系统的设计说明和使用说明手册来安排,消防设备的使用年限一般为10~15年,消防灭火器材的使用年限一般为5~10年。
通风系统大中修主要针对风机而言,风机的更换应根据风机的使用寿命来确定,一般取10年/次更换频率。
排水系统无法满足清除管廊内渗漏水、汛期排涝和应急抽水的要求或达到设备的建议使用年限时,应安排大中修项目。
监控与报警系统主要根据系统功能、性能以及系统整体升级改造,并结合设备的建议使用年限进行安排。
大中修的平台管理模块主要功能包括大中修查询、大中修项目申请、大中修方案管理、大中修项目审核、大中修项目过程管控、大中修项目验收等。
库存管理主要是对各个专业维修中心的运维工具与备品备件进行统一梳理形成的库房账单,负责运维设备、备品备件的管理调度和应急物资的储备。
由管理员按照物资不同类别与位置进行整理录入并对入库出库进行规范化管理。
库存管理主要包括对日常巡检、维修、保养等运维所需的设备、工具、车辆及备品备件的管理等。
库存管理模块的功能主要包括入库管理、出库管理、查看库存、物料使用情况说明、物料采购申请单等。
入廊人员信息管理针对所有入廊施工项目及非入廊作业的人员信息实名制管理。
该模块与移动协同作业端信息登记模块相配合,有梳理、整合、统计、导出等功能。
主要针对非管廊公司工作人员入廊的人员信息登录情况管理,包括入廊施工人员管理、入廊参观人员管理、其他入廊人员管理等。
廊内施工管理是针对入廊施工的所有项目的过程管控记录模块,运维部门可根据项目申请入廊的时间、地点、审批流程等对日常巡检、维修、保养、排班等做出调整。
廊内施工管理主要对入廊作业的人员、设备、权限及安全验收等进行管理。
廊内施工管理主要包括管线入廊施工申请查询、施工报告查询、项目施工过程管控、项目安全验收等。
管廊临近施工管理是针对管廊周围安全范围附近存在地上施工及下穿施工现象的安全管理。
运维人员根据日常巡逻对临近施工状态及隐患进行取证与及时上报,防止事故发生对管廊正常运营造成巨大影响。
管廊临近施工管理主要包括临近施工项目申请、项目受理、项目审核、项目过程管控、工后安全评估及临近施工项目查询等模块。
运维业务流程配置主要管理运维平台各业务的流程走向与人员组成关系,包括个人在各业务流程中的权限与职责分配,具体包括人员权限绑定设置、项目流程管理设置、人员联系目录管理。
2.运营管理
运营管理系统是一个基于综合管廊日常运行业务进行管理的系统,各附属子系统、入廊管线会产生大量的结构化和非结构化数据,应就存储机制、处理方式和分析方法进行研究与实现。
对平台的功能模块进行流程制度梳理,用以支持功能模块的开发,主要涉及模块包括应急、入廊、合同管理、人力资源管理等。
系统建设总体架构主要包括综合管廊运营管理业务统一管理平台、智慧管廊—大数据中心(数据仓库)、监控管理系统和运维管理系统四部分,综合管廊运营系统是实现管廊正常运营的管理、监督、检查与分析,辅助业务人员规避安全风险的关键应用。
运营系统总体架构如图7-18所示。

图7-18 综合管廊运营管理系统总体框架
管廊空间资源管理是管廊运营的主要问题之一,空间的管理决定管线的运行及承载状态,空间调理不清晰会导致管线运营供给不足、管理杂乱、运维困难等,也易导致应急事件时无法准确定位,耽误抢险工作的快速落实。
管廊空间资源必须合理地进行规划整理,管廊的管线、附属设备与出入接口均需与管廊BIM管理系统挂接,拥有独立的编号或代码。
在运营工作中会经常对管廊的资源进行查询管理,对运营的业务合理性进行有效规划,管线空间资源管理主要包括管线空间资源分布管理与附属设备空间资源管理两部分。
管线空间资源分布主要展示管线的类型、位置、出入接口、空余接口、空余桥架等信息。附属设备空间资源分布主要展示设备的类型、位置、状态、寿命、维修等信息。
管线入廊管理是对管线单位申请管线入廊的入口,通过入廊申请、受理、审批、签订合同、费用缴纳、施工、验收等一系列功能使管线入廊业务形成闭环,主要包括管线入廊申请、管线入廊项目受理、管线入廊项目审核、管线入廊施工管理、管线入廊项目验收、管线入廊竣工报告、管线入廊费用标准管理。
管线更新改造管理是针对管线运行情况、运行年限等,通过管线单位申请,对已有的管线进行更新或改造的入廊及管廊安全管理。
管线更新改造管理主要包括入廊管线情况查询、管线更新改造项目申请、管线更新改造项目受理、管线更新改造项目审核、管线更新改造施工管理、管线更新改造项目验收、项目竣工报告等模块。
管廊运营应急管理以预防为主,防救结合,通过不间断开展各级隐患排查,建立各管廊安全隐患问题清单,制定相应措施方案对隐患点分类、分级进行处置,降低运营过程中的安全风险概率;
通过依靠科学、法规等制定应急预案,应急事件发生时做到快速响应,降低人员及财产损失。
应急管理包括应急值守、应急预案、应急物资管理、应急演练、应急事件总结等。
安全知识培训主要以文档的形式要求运维人员掌握在综合管廊运营当中的要求及规范、报警规则、入廊作业守则、智慧平台操作守则、移动作业协同技术、运营管理规范等,具体包括:
操作手册管理、安全知识管理、运营管理规范管理、专业技术培训管理。
人力资源管理为管廊公司员工建立完整的档案资料,记录管廊公司的人员新进、人员调出、人事变动的情况,员工工资变动、奖惩情况、人事合同等资料,通过对员工分类进行考评,进行相应的奖惩和工资核定。
具体功能包括人事档案、甄选录用、考勤管理、培训管理、人事调整、绩效考核、劳务合同、薪酬管理、福利管理等。
资材管理主要负责拟定管廊运营物资管理方案及管理办法,会同有关部门做好运营管理责任制的实施工作。
建立管理物资台账,会同公司有关部门定期盘点使用情况,明确物资实物的使用责任人。
协助公司有关部门对固定资产租赁、转移、报损、报废进行鉴定和评估工作,办理相关处理报批手续,并会同公司有关部门执行物资采购工作,汇总生产部门物资采购计划、供应商管理、采购执行、参与验收、物资分发、转移物资、协调等,具体包括管廊资产分类及查询、物资盘点计划管理、资产台账管理、物资采购审批、供应商管理、物资登记管理。
通过统计及分析项目所包含的能耗、人员情况、报警信息、资产状态、管线管理、施工管理、临近施工、运营成本等多指标,横向比较及分析管廊的运营情况。
支持在人员权限下按名称、报表种类、时间等多种形式的查询检索报表,以多种方式对报表进行分类管理,包括报表类型、报表名称、创建时间等,支持自定义分类规则、新建、修改、删除、模糊搜索等功能。
智慧决策辅助分析管理是一个基于数据标准集成框架及管廊智慧管理平台,集数据分析、设备、结构、能耗、施工风险、入廊费用等涉及运营各方面数据统计、分析等功能于一体的监管辅助应用。
决策辅助分析管理将传统的手工填报、电子文件的方式升级为基于统一的数据集成框架及工程业务管理平台的全新综合决策与分析方式,实现架构可参考图7-19。

图7-19 辅助数据分析架构
合同管理包括合同签订、变更、废弃、台账的全寿命周期管理,提供合同填写、合同上传、合同下载、合同导入、合同浏览等功能。
文档管理模块基于知识管理模式,既支持传统以案卷为模式的管理,也支持以知识库为模式的档案管理,同时支持新的单文档案卷管理模式。
对公司规章制度等文档进行整理、文档类别(标准文件、规章制度、产品服务)管理、内部文档管理(文档查看、文档大图标显示模式、树形显示模式、新建文档、文档搜索)等。
文档管理包括卷宗管理、应急案卷管理、内部文件管理、归档文件管理、外来文件管理等部分,支持档案著录、文件自动归档、主题词自动标引、档案信息统计、档案检索、打印输出等功能。
运营业务流程配置主要管理运营平台各业务的流程走向与人员组成关系,包括个人在各业务流程中的权限与职责分配,主要包括人员权限绑定设置、项目流程管理设置和人员联系目录管理。
3.数字资产管理
城市基础设施建设与运营管理的智能化是智慧城市的根基,当城市基础设施达到一定的规模后,其建设与运营的数据将具有大数据的特征,成为一种具有潜在价值的数字资产。
有效地梳理基础设施数据的逻辑起点、价值形态、应用模式,便能够使其成为企业或社会经济领域辅助决策的基石,从而为企业与社会带来巨大的经济利益,对数字资产进行应用与管理的能力将成为企业与社会的重要竞争力。
管廊是城市重要的基础设施之一。
智慧管廊管理平台在为深圳市管廊运维与运营业务提供信息化工具的同时,也为管廊建设与运营数据科学高效的应用与管理提供支撑。
BIM是建筑信息模型(Building Information Modeling)的缩写,是近年来建筑行业快速发展的一项信息技术,其本质是基于面向对象的思想建立一套基础设施与资产的数字孪生模型。
以BIM、物联网、移动互联、大数据为核心技术,建立基于BIM智能建设信息管理与建设过程BIM咨询管理两大子系统,最终以BIM为载体形成数字资产的建设运营一体化交付运维,模式建立覆盖工程建设全过程的信息化管理体系,形成基础的信息化数据与模型仓库,主要包括建设过程信息管理、BIM应用与全过程咨询管理、数字资产移交管理。
智能建设子系统将采集和汇聚设施建设期的重要信息,并无缝传递至管廊运维阶段,通过建设期和运维阶段信息的衔接,提升对建筑设施的管理水平,延长设施的使用年限。
同时为建设期的管理提供三维可视化的交互平台,提供项目的三维模型漫游和交互、重要信息集中展示和查询、设计管理和施工管理等功能,包括信息总览、模型漫游、设计管理、进度管理、文档管理等功能模块。
BIM应用与全过程咨询管理包括模型的审核管理、模型会签归档流程、施工阶段模型归档流程、模型变更修改流程、模型与图纸变更联动检查。
BIM咨询管理项目部按照标准要求对BIM模型进行审核,对审核通过的模型进行归档和提资,开放给下一流程的参与单位进行BIM模型接力沿用。
各BIM参与方在不同阶段完成不同要求的BIM模型,BIM咨询管理组会同总体设计、监理单位等对此阶段的模型进行审核,不满足要求则退回到相应设计参与方处予以修改完善;
满足标准要求的模型则进入会签归档流程。
施工阶段的施工深化BIM模型由各施工单位完成,在通过BIM咨询、施工监理、施工总包的模型审查后,由BIM咨询单位牵头发起会签流程,制作模型光盘和会签单并先行签字。
会签单先由全部相关专业的专项施工分包审查,有意见的填写会签意见单,无意见则签字确认;
之后提交施工监理审查,并填写会签单或会签意见单;
后提交施工总包审定,填写会签单或会签意见单。
全体通过会签后,由BIM咨询组进行模型平台备份、刻盘,提交业主进行归档。
BIM模型创建单位对变更一般具有消极抵触心理,往往在图纸变更后不愿费力修改模型,导致模型与图纸脱节。
为保证BIM模型与设计图纸变更的一致性,各模型创建单位须每月按时填报《BIM模型与设计图纸变更联动记录》,对该月内发生的图纸变更须如实上报BIM咨询组。
BIM咨询组会每月向设计总体和施工总包单位提交此记录,请他们确认所提交的变更上报是否与实际情况一致、有无缺漏,严查模型变更滞后的情况。
数字资产移交管理包括交付验收管理、全信息BIM模型轻量化管理、数字资产交付。
对工程建设过程所有文档的集中管理,包含设计文档和施工文档及通知类文档。
当工程竣工时,形成以BIM为索引的完整工程资料库,实现竣工数字化交付。
设计文档模块实现设计变更结果文件的上传,并可与模型关联。
为确保平台运行效率,需要对最终交付的BIM模型根据不同应用场景需求进行轻量化处理,同时也需要对不同版本的全信息模型进行跟踪管理,提供不同版本模型的下载地址,记录模型变更内容、变更操作人、变更时间等,并可对过程版本进行查询。
结合综合管廊运维管理的要求,根据BIM咨询章节中的技术要求,在平台中结合模型对各类设施设备进行编码维护。
系统可结合编码规则对错误编码、重复编码进行自动提示,确保实际操作过程中编码与设施设备的一一对应。
对每个单独的设施设备自动生成物联网标识,物联网标识可以是二维码或RFID芯片ID号,具体视实际应用场景而定。
用户可对物联网标识进行增删改查等功能,可结合市级运维的需求对每个设施设备的编码进行调整更新,可将设备二维码下载打印,或结合硬件设备将标识信息写入RFID芯片。
4.移动协同管理
城市综合管廊在地域分布的分散性和长距离特性使得人员、单位的协同管理必不可少,这些协同管理离不开移动信息技术的支持,为此构建了基于移动技术的协同管理框架,主要包括移动门户基础、移动设计中心、移动集成中心、移动管理中心,综合运行监控、运维管理以及运营管理等,这些应用和基础都需遵循移动应用标准体系和移动应用安全体系建立,其中移动设计中心和移动管理中心为外购的标准集成组件,具体如图7-20所示。
移动协同管理系统主要功能包括运行信息总览、移动端廊内运维协同作业管理、管廊运营事务处理、移动端基础功能模块、移动端协同数据集成中心。
运行信息总览包括管廊各种运行信息的监控总览、运行数据的详细情况、运行数据的统计与分析。
管廊监控信息总览包括了管廊建设规划总览、廊内空间资源总览、廊外环境状态总览、廊内环境状态总览、管廊结构状态总览、管廊设备状态总览、管廊能耗状态总览、管廊人员作业总览、管廊报警信息总览、管廊应急抢险总览。
运行数据详情包括环境数据详情、设备数据详情、结构状态详情、能耗数据详情、安防监控详情、视频监控详情、消防监控详情、网络状态详情、人员定位数据详情、事件处置详情、应急抢险详情。
数据统计分析包括建设规划统计分析、廊内空间资源统计分析、管廊结构状态统计分析、入廊管线统计分析、环境数据统计分析、设备数据统计分析、能耗数据统计分析、安防数据统计分析、消防监控数据统计分析、网络数据统计分析、人员定位数据统计分析、事件处置数据统计分析、应急抢险数据统计分析。
移动端廊内运维协同作业管理是Web端系统的一个扩展和必要补充,应用于廊内作业、移动办公、数据采集等,包含巡检、维修、保养、外部单位管线运维、定位、信息查看、人员登记、计划管理、知识库、通知公告、库存管理等功能。
移动端廊内运维协同作业管理部分弥补了系统在移动办公、管廊现场管理数据采集、作业过程精细管理、人员安全方面的不足,具有重大的应用价值。
值班人员可以利用移动端进行联络、报警、安排任务。
利用移动端开展设备运维管理,进行设备基础信息查询、设备维保状态信息查询、二维码扫描管理、巡检管理、维修管理、保养管理、故障上报管理。
利用移动端开展库存管理和定位管理,包括库存查看和物资设备申领以及人员、车辆、管廊及设施的定位和导航,开展入廊管线辅助管理、信息登记、事件处置作业、设备现场控制与应急抢险作业。

图7-20 移动协同作业系统框图
管廊运营事务处理包括知识库的管理、流程审批、数据统计、信息公开。知识库包括设备养护知识库、巡检知识库、设备维修知识库、专业技术知识库、安全操作手册、安全管理规范、应急预案。
数据统计包括能耗统计、人员情况统计、报警统计、资产状态统计、管线管理统计、廊内施工统计、临近施工统计、管廊运营统计。
信息公开包括电子公告、规章制度、政策法规、意见箱。移动端基础功能模块包括通用管理功能、运行环境,组件库、数据接口和解析服务,通用管理功能包括通讯录、即时通信、日程、工作圈、通知公告、功能号、资料库、邮件、待办中心、提醒中心、应用中心、单点登录、个性门户。
运行环境和组件库是为了支持移动端运行所需配置的环境及组件。
此处主要用于管理这些组件的存储位置及调用方法等。
包括应用构件、数据组件、设备组件、基础组件、流程构件、报表构件、H5构件、推送服务等。
数据接口和解析服务是为了支持移动端运行所需配置的数据接口和解析服务。
主要包括接口规范、解析引擎、数据规则和存储规则等。
移动协同数据集成中心对接后台系统时,需要把各种业务数据高度抽象并建立规则,譬如流程数据、报表数据。
这些规则整合在各个业务构件之中。移动集成带来的好处就是系统解耦,如果后台系统发生业务变化,但是业务规则并没有变化,移动端不需要任何改变,所需要的工作不需要移动开发,只需要重新调整一下集成中心与后台的结构或者适配器即可响应业务变化。
移动协同数据集成中心主要包括系统接口规范、数据解析引擎、数据处理、日志处理等功能,其中系统接口主要有综合运行监控系统接口、运维管理系统接口、运营管理系统接口、应急管理接口、安全知识培训接口、人力资源管理接口、资材管理接口、数据统计与报表管理接口、公开信息管理接口、权限管理接口、管廊建设信息系统接口、OA系统接口。

