

近日,浙江农林大学光机电工程学院戴朝卿教授团队在强非线性光纤系统中发现一种关于孤子分子的建立与切换新机制。研究人员通过极化诱导的方式实现了涉及长时类噪声过渡态的新型孤子分子累积机制,并报道了多脉冲中孤子分子与类噪声脉冲间的复杂切换机制。相关成果以“Polarization-Induced Buildup and Switching Mechanisms for Soliton Molecules Composed of Noise-Like-Pulse Transition States”为题发表在Laser & Photonics Reviews上。
在现代光学和非线性光学领域,超快光纤激光器是作为一种理想的耗散平台,可以产生孤子存在所需的各种条件。孤子作为能在非线性介质中传播而不改变形状或速度的独特波包,在理论物理和实际应用中均具有重要意义。近年来,针对传统光学环境中孤子建立与切换机制的研究体系已经相对完备,由此延伸出的孤子瞬态动力学研究对理解光纤激光器与提升光学系统性能具有重要意义。然而,强场作用下的孤子动力学仍处于探索阶段,特别是在强非线性与色散,增益与损耗处于动态竞争的腔体中,如何抵抗腔内不稳定因素的强干扰,维持孤子稳定性一直是非线性科学领域中研究的热点和难点。
研究团队设计了一种新型的强非线性光学系统(图1),其中的可饱和吸收体 MOF-253@Au 和偏振控制器是调控腔内非线性环境的主要器件,通过极化诱导使孤子分子在极端非线性腔中实现锁模的建立与孤子态的切换。首先,该研究揭示了“孤子分子”的一种新形成场景。新场景包括一个长期阶段,该阶段以类噪声脉冲形式的瞬态模式的出现为主导,可承受光学腔中“湍流”和极端非线性引起的强烈扰动(图2)。如图2,在脉冲对条件下,当其中一个孤子分子建立过程处于类噪声阶段时,会影响另一个正在建立的孤子分子,使其内部孤子间发生剧烈的相互作用以调节自身稳定性。

图1 强非线性的光学系统及结果。

图2 孤子分子的建立动力学。
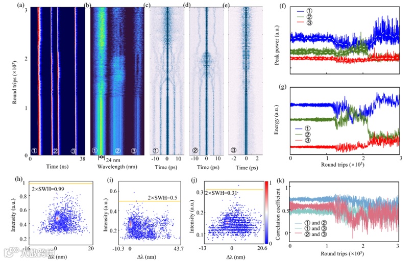
通过主动改变腔内的偏振极化状态,分别控制单个、成对和簇的孤子分子与类噪声脉冲之间的切换。状态切换的整个过程包括光谱崩塌、振荡和类噪声态的自组织。以三脉冲组成的孤子簇(图3)为例,多脉冲的情况下孤子分子与类噪声脉冲间的切换机制仍适用。研究团队对脉冲强度对孤子演化稳定性的影响的分析发现,强度越高,孤子维持自身稳定性的能力越强,而随着强度的减弱,孤子演化过程中出现怪波的频率逐渐增加。此外,在多脉冲条件下,交叉相位调制效应可以帮助脉冲之间实现能量的传递与互补。

图3 脉冲簇中的孤子态切换。
研究团队通过系统地数值模拟揭示了偏振控制器的旋转角度和腔内非线性对不同孤子态之间周期性相变的影响,并准确地再现了实验观察到孤子分子的建立和切换机制(图4)。

研究团队利用实时光谱测量技术、关联测试方法和理论验证,揭示了极化诱导下孤子分子的新型建立机制以及多脉冲下的孤子分子和类噪声脉冲之间的切换机制,其中类噪声过渡态的存在是为了抵消腔内“湍流”的影响。此外,揭示了交叉相位调制效应下脉冲对和脉冲簇的能量互补行为。不同强度下脉冲之间的切换往往伴随着具有复杂相互作用的极端光学事件(怪波)。上述发现推进了对传统光场和复杂强光场条件下孤子非线性动力学的理解,为光学信息处理技术的发展提供了理论指导。
论文的第一作者为浙江农林大学光机电工程学院的硕士研究生司志增,论文的通讯作者为戴朝卿教授。该工作合作者还包括国际著名非线性物理领域权威专家以色列特拉维夫大学Boris A. Malomed教授。上述研究工作得到了国家自然科学基金以及浙江农林大学科研发展基金项目资助。

https://onlinelibrary.wiley.com/doi/abs/10.1002/lpor.202401019
供稿:课题组

