天天财经独家,速关注
“不良不可怕,可怕的是掩盖不良、违规核销。”业内人士表示。
为了掩盖不良资产,不少银行竟违规处理。
据银保监会官网信息,今年以来,有20多家银行因违规处理不良资产接到罚单(以罚单挂网时间为统计口径)。国有大行、股份行和城、农商行中均有银行被罚,被罚银行仍以中小银行居多。
违规手段花样百出
从被罚案由来看,这些银行为了核销不良也是费尽心机。
例如重庆农村商业银行主要是通过信托计划回购实现不良资产虚假转让出表。
来源:银保监会官网
江西进贤农村商业银行则将贷款资金挪用于认购本行股份及不良资产。
来源:银保监会官网
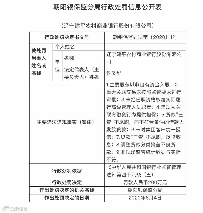
辽宁建平农村商业银行通过调整贷款分类掩盖不良贷款。
来源:银保监会官网
营口农村商业银行则借道银行、企业进行不良资产非真实性转让,实现不良贷款虚假出表。
来源:银保监会官网
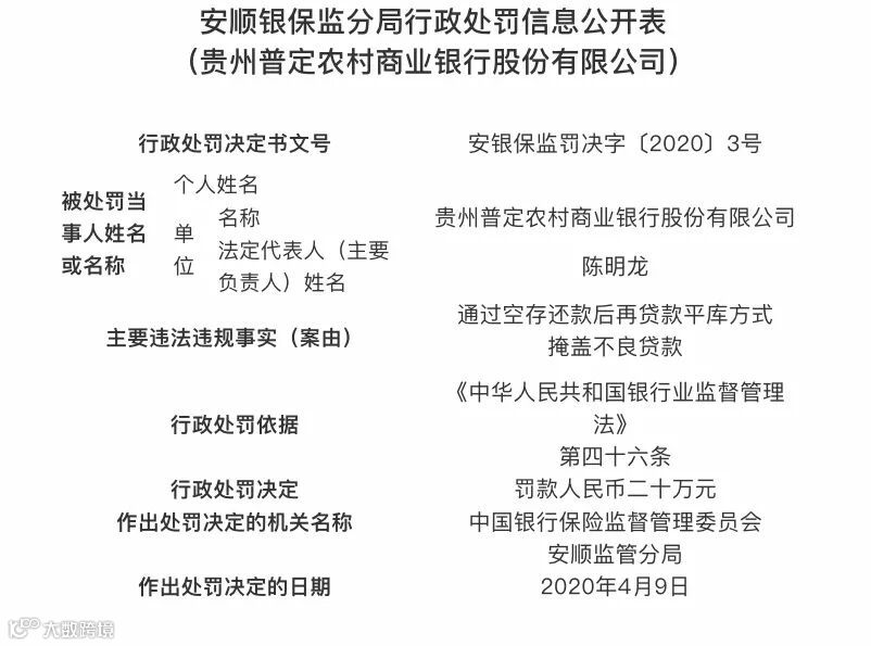
贵州普定农村商业银行是通过空存还款后再贷款平库方式掩盖不良贷款。
来源:银保监会官网
还有一些银行的被罚案由为:换名转贷掩盖不良贷款;采取挂息转据延缓风险暴露、掩盖不良;通过以贷收贷方式处置不良资产等。
多渠道处置核销不良资产
事实上,监管部门早已提供不少处置核销不良资产的正规渠道,也有一些银行正在积极落实。
方式一:不良资产ABS(资产支持证券)
资产证券化分析网数据显示,2020年上半年,我国银行业发行了15笔不良资产ABS,涉及金额67.05亿元,发行人主要为工商银行、农业银行、招商银行等大型银行,发行数量、发行金额均是2016年试点重启以来的同期最高。
方式二:通过定增“甩”不良包袱
日前,证监会网站同意宜宾市商业银行股份有限公司向特定对象发行股票的申请。根据发行安排,宜宾市商业银行拟募集资金额度为人民币14.37亿元,发行价格为人民币1.00元/股,每个机构投资者认购股份不低于8000万股。认购人在认购新股份同时,需另行支付1.80元/股用于处置不良资产。广东四会农商行、山西泽州农商行和山东诸城农商行也借定增处置不良资产,并获得监管批准。
方式三:与资产管理公司(简称AMC)交易
中国长城资产董事长沈晓明日前透露,下半年,中国长城资产计划出资800亿元收购金融及非金融类不良资产,并将探索收购新模式、新领域,开展不良物权、证券公司股票质押类问题资产、银行“表内+表外”不良资产等收购业务。
中小银行“压力山大”
在不良资产方面,中小银行确实面临更大压力。
江海证券认为,在疫情冲击下,各类企业均面临压力,但小微企业受到冲击的程度明显强于大企业。与业务遍及全国,客户多为大中型企业的大行和股份行相比,中小银行大多扎根当地,服务当地三农及小微企业。小微企业经营状况不佳会对中小银行的盈利能力和抗风险能力带来明显冲击。疫情加速了不良贷款比例上升的势头,中小银行资产质量下降的压力持续加大。
除资产质量下降压力大外,中小银行在处置不良资产过程中也存在弱势。国家金融与发展实验室副主任曾刚表示,银行处置不良资产主要通过核销、与资产管理公司(以下简称AMC)交易、自己整合处理等方式,而上述3种方式对于中小银行来说都有一定困难。一是中小银行盈利能力相对较差,自我核销需消耗资本金,大量核销对于中小银行来说存在难度;二是中小行进行不良资产处置过程中,与AMC合作交易较少;三是中小银行的不良资产价值挖掘能力及整合能力都相对较弱,该类业务需要具备投资银行能力,中小行一般缺乏相关人才。
对此,民生银行黄鸿星建议,一是要进一步强化监管并适当调整监管指标。进一步提高不良资产认定标准,严肃信贷风险披露机制,突出逆周期监管,适当降低对拨备覆盖率、拨贷比等方面的要求;二是有序放开市场,提高地方AMC的市场参与度;三是加大金融政策对不良资产处置的支持力度;四是调整不良资产处置中涉及的税收政策;五是适当扩大银行的不良资产处置自主权;六是强化商业银行不良资产处置的司法保障。简化不良处置诉讼程序,提高对押品司法评估的科学性和押品变现速度,加大推广金融法庭,有效推动执转破工作等。
编辑:曹帅

推荐阅读

戳!

