4.7.1 防君子亦防小人
随着社会的发展及人们安防意识的提高,现代化的安防技术在周界防护方面得到了广泛的应用。
在机场、军事基地、武器弹药库、监狱、银行金库、博物馆、发电厂、油库等重要区域,为了防止非法入侵和各种破坏活动,传统防范措施是在这些区域的外围周界处设置铁栅栏、围墙、钢丝篱笆网等屏障或阻挡物,并安排人员加强巡逻。
在目前犯罪分子利用先进的科学技术使得犯罪手段更加复杂化、智能化的情况下,传统的防范手段已难以适应要害部门、重点单位安全保卫工作的需要,且人力防范往往受时间、地域、人员素质和精力等因素的影响,难免出现漏洞和失误,防君子而不防小人。
因此,安装应用先进的周界防护系统就成为一种必要措施。
周界防护是指利用智能传感及网络互联等物联网技术,通过在所保护的周界建立围栏并辅以探测器,构成周界外围防线,当非正常出入者穿越探测器防范区域时即触发报警,从而实现了保护重要区域边界安全、防止非法入侵和破坏的目的。
利用周界防护系统可以将不法分子围堵在所保护区域的外围,使不法分子还没有接触到被保护的防护对象就提前报警、示警,是现代立体综合安全防范技术手段的第一道安全屏障,具有安全、可靠和高效的特点,可实现防君子亦防小人,是物联网技术在公共安全领域的典型应用之一。
随着社会的发展,以及科学技术的进步,特别是2001年美国发生“9·11事件”以后,反恐形势越加严峻,大量的机场、军事设施、电站和易燃易爆物资仓库等社会财富都需要采用周界防护系统来进行有效的防范,确保安全。
周界防护系统的主要任务是当设防周界发生非法入侵时,系统能够提供及时、准确的早期报警,从而实现对油库、银行、粮库、监狱、电站、机场、住宅小区、军事目标等重要场所的有效防护。
在其发展初期,周界防护系统多用于军事机构和政府部门等要害区域,然而由于技术不够成熟、可靠性不高且价格昂贵等缺陷,无法进入商业市场,直到约10年前,随着数字信号处理等电子信息技术的发展,户外探测技术及系统在探测性能和环境适应性等方面都有了极大的提高,成本也得到了大幅下降,迅速实现了商业化,各种周界防护相关探测技术和成熟产品也相继问世。
4.7.2 物联网技术编织全新周界防护网
1-基于物联网技术的周界防护系统
传统的周界防入侵系统一般采用基本的围栏,围栏周边装有监控摄像头和告警装置,但是其需要较多的监控摄像头,工作量大,成本较高,而且没有预警功能,只能提供事后追踪取证,效果较差。
同时,在夜间及大雨、大雾天气时无法工作,一旦出现故障或在监控时有疏忽,将产生严重后果。目前常用的周界防护系统采用的检测手段一般比较单一,即使有多种手段进行防护检测,工作时也是相互独立、互不联系的,或只进行简单联系,各自均存在明显不足。
新时期的周界防护系统应当紧跟当前物联网发展的大好形势,将重要区域周界防护系统作为整个物联网的一个子集——周界防护局域物联网。
在这个框架下,各种周界防护传感手段作为一个个物体连接到这一局域物联网内。
在远程物联网平台上,这些周界防护传感器可以通过独立的IP地址进行远程查询、调取,并且这些周界防护传感器本身可以通过在传感节点或者后台进行联动调度,彼此之间相互补充、配合、联动处置,形成一套有效的周界防护局域物联网。
对于机场、监狱、军事基地等防范等级较高、周界距离较长的防护区域,需要布设成千上万个传感器节点,因此必须设计好端到端网络对这些节点进行合理控制,同时还需要利用多种类型的传感器所提供的多参数、多视角的测量信息,通过多级融合的策略,来综合判断目标的属性,实现对目标的综合感知。
基于物联网技术的区域智能周界防护系统可以实现对入侵者的智能化识别、定位、跟踪、监控和管理。
同时由于采用了多种不同类型的传感器协同感知,避免了单一传感器感知的局限性,可以实现全天候不间断的周界防护。
基于物联网技术的周界防护系统可以定义为“三级三维”的立体防入侵系统:
“三级”是指将所防护区域分为预警区、报警区和出警区。
预警区:在周界外部设置范围可调预警区域,画地为牢,排除外界干扰,友善提醒无意靠近围栏的行为。
报警区:对目标的入侵过程进行报警。
出警区:非法入侵成功后的紧急报警,立即出动警力。
“三维”是指低空、地面、地下三维立体报警。
低空探测:对抛物、翻越和低空飞行器等入侵行为进行报警。
地面栅栏:对攀爬、破坏等入侵行为进行报警。
地下:对掘地入侵行为进行报警。
根据环境和实际需求,周界防护系统一般可以做到在围栏以外1~10m范围设置预警区,可对低空30~50m及地下20m范围进行全方位的封锁。
同时利用多传感器的协同,对目标进行全方位判断,彻底改变传统周界防护系统“有动静就报警”的情况,而是确定其为入侵行为后才报警。
此外,周界环境中经常会有车辆、人员、飞行物和动物,以及雨雪、雷电等各种事物和环境影响因素混杂出现,必须依靠多种及多个传感器节点的信息来实现混杂目标的盲源分离。
而且,在复杂环境下,目标信号容易湮没在噪声中,信噪比极低。
因此必须采用基于多个传感器信息的微弱信号检测算法来提高入侵目标的检测概率,并针对周界环境目标混杂和气候恶劣等特点,周界防护系统的信号与信息处理算法可同时从时域、空域和频域三个方面同时进行分析处理,且三个域之间可以实现关联,为入侵目标的正确检测提供了可靠依据。
与传统的周界防范不同,智能周界防护物联网系统的重心在前端,所有判断、识别、跟踪和定位的过程,以及相应的处理都在前端完成,后台主要完成显示、预警报警的信息发布,以及驱动相应警示和应对措施的工作。
由于前端的点位非常多,即使损坏少数几个也不会对系统造成非常大的影响,因此抗打击能力得到提高。
2.周界防护技术分类和比较
类似于其他安全防范系统的子系统,周界防护系统因其采用的技术不同,也分为许多不同种类,主要取决于其所采用的传感器种类。
每种传感器,根据其探测的原理、成本的高低、被克服的难易程度、误报率的大小和安装的难易程度不同而决定了它们自己的优点和不足。
近几年来,随着安防产业的迅速发展,周界防护系统的市场也有了明显的增长。
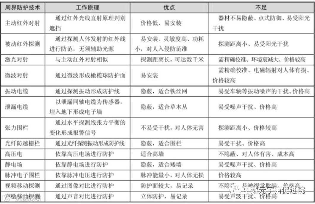
目前市场上的周界防护产品种类众多,主要包括红外对射探测器、振动传感电缆、电子围栏、激光对射、张力围栏、静电探测网、微波对射、光纤防越栅栏、视频移动探测与跟踪系统等。
几种主要的周界防护技术的工作原理、优点和不足的对比见表4-3。
表4-3 周界防护技术对比

3.周界防护系统的发展现状
传统的周界防护解决方案为我国社会公共安全的保障做出了应有的贡献,但是受其自身技术缺陷及其他客观因素的限制,还存在一些共性或个性的不足。
作为公共安全的重要内容之一,我国目前周界防护系统的应用还处在初级阶段,与发达国家相比,不论是在器材应用上,还是在技术研发上,特别是在软件和综合应用方面还有很大差距。
主要表现在以下几点。
1)传感技术单一,传感器性能不足,防护效果差
以常用的主动红外对射周界防护系统为例,其采取一端发射、一端接收的方式,红外线为一个线状的光束,对于蓄意侵入者而言,很容易跨越或规避。
同时,该系统容易受地形条件的限制,对于大范围监控而言,主动红外对射系统本身没有定位功能,当遇上侵入行为时,无法定位入侵位置。
这就意味着无法及时、准确地确定危险地点,无法及时采取制止措施阻止侵入行为,最终导致所防护区域失密或被破坏。
而且,该系统容易受阳光、天气等环境因素干扰或串扰,导致灵敏性下降,误报率和漏报率上升。
2)信号融合处理能力不足
物联网应用于社会安全领域环境下的周界防护系统强调多传感器之间的联动和数据的融合处理。
这除了需要前端传感器件的智能化之外,还要求后端必须具有大型的数据处理服务器,以及相应的智能化处理软件,从而导致成本的大幅度增加。
在目前的中国市场中,由于传感手段和器材的简单化,并且缺乏相应的应用经验,造成系统服务器和软件供应商不足,使周界防护系统的整体应用处于低水平的重复状态。
3)缺乏有效的集成和综合平台
随着科学技术的不断发展,周界防护的内涵也在不断地丰富与完善,过去采用的单一的防范手段,已经不能满足现代化管理的要求。
目前业界普遍缺乏的不是单一的应用系统,而是一个可以将图像监控、周界报警、门禁系统、防盗报警等周界防护技术经计算机管理中心综合在一起,可以实现数字化、网络化、标准化、多方位、大范围、全功能、全天候的周界防护系统动态综合平台。
4.7.3 重点区域的智能“守护神”
基于物联网技术的周界防护系统主要可以分为感知层、传输层和应用层三个层次,其系统体系架构如图4-67所示。

图4-67 周界防护系统体系架构图
(1)感知层。多种传感器群和智慧节点控制器采用自组织无线接入网络,也可同时与第三代传感器的网络控制进行连接,构成无线传感器网络。
(2)传输层。依据无线网络和有线网络相结合的方式,涉及GPS卫星、GPRS移动通信网络、局域网,构成一个立体的互联传感网络。
(3)应用层。应用层包括后台控制中心和预警报警系统。后台控制中心负责识别目标和判断行为方式,导入相应区域的GIS地图,对比目标出现的位置,估计目标可能出现的位置,并进行预警或报警。
预警和报警系统负责设置预警和报警阈值,将预警信息输出至控制中心或将相应区域报警信息输出至节点。
图4-68是结合WSN技术和RFID技术的周界防护物联网系统布局示意图,在围栏外围采用地埋式压力或振动传感器,围栏上布置振动或倾角传感器。
这些传感器之间通过无线通信互联,通信符合IEEE 802.15.4规范。
传感器采用设计好的无线定位算法,根据传感器所探测到的信号,通过传感器之间协调工作,计算出入侵者的位置,并将计算结果通过协调节点和网关发送至服务器。
服务器通过上位机软件集成算法,完成智能识别,判别入侵者是汽车,还是猫、狗等小动物,或者是有入侵意图的人,从而触发报警,或做其他处理。

图4-68 周界防护物联网系统布局示意图
传统防入侵都是以预防为主,即对接近或者企图通过围栏的入侵者发以警告,但对通过欺骗手段进入围栏的人却无能为力。
例如,通过伪造门禁标签,或破获识别密码的人,从合法入口伪装进入围栏的入侵者。
结合RFID技术,使用新型的数字阵列RFID系统,可以通过具有定位功能的数字阵列射频识别系统来随时跟踪、定位通过合法入口进入围栏的每一个人。
由于数字阵列射频识别系统采用的通信协议可将识别范围扩大到50~100m,则在围栏内控制读卡器的拓扑,不让围栏内留一个通信死角,通过设计标签在各读卡器覆盖范围内的漫游算法,真正达到无缝通信的目的。
每一个读卡器将读到的标签及位置信息发送至服务器,则服务器能够随时对进入围栏的每一个人进行识别和定位。
以某测试场的周界防护系统为例进行说明。
1-功能需求
某测试场是重要的试验场所,属于保密和必须重点防护的场所。因此,测试场的周界防护系统至少需要实现如下基本功能。
1)报警功能
对任何攀越、挖撬、抬升、剪断围栏,或大型动物破坏围栏的行为都要提供声光报警,并包含事件定位功能。
2)照明系统
每个防区设有灯光照明系统,一旦报警定位,相应防区的照明系统即启动,供摄像头捕捉现场状况和安保人员识别用。
3)CCTV摄像头
CCTV摄像头平时处于监视状态,一旦报警定位,相应防区就近的摄像头立即对准防区进行连续摄录和跟踪拍摄。
4)控制中心
控制中心应设置有安全监视和管理系统,该系统主要完成如下功能:
● 多路CCTV摄像头的视频实时监控和报警联动控制;
● 门禁系统信号接入;
● 各防区报警点的显示及防区平面地图的显示;
● 防区灯光联动控制;
● 友好的操作界面,支持画面捕捉、画面放大,以及数据回放、存储、打印、上报等多种功能。
5)环境及可靠性要求
测试场的周界防护系统应全天时、全天候工作。
2.周界防护系统设计方案
针对测试场周界防护功能需求,总体设计上要把握以下原则:
● 该周界防护系统要体现一定的先进性;
● 该周界防护系统要确保高可靠性;
● 该周界防护系统要具有较高的性价比。
图4-69是该测试场外形的平面示意图。
围绕测试场的周界长度约为0.38km。

图4-69 测试场外形平面示意图
该测试场周界防护系统采取如下方案。
1)围栏系统
整个测试场周界沿外侧布设一套张力围栏(如图4-70所示)。
张力围栏既是物理围栏又是一套自动探测系统。
物理围栏由锚柱、固定在锚柱之间的张力线及一些螺旋滑杆组成。
探测系统由探测器、探测器柱、处理器和通信系统等组成。
测试场周界张力围栏将采取直线式围栏,为保障系统探测的灵敏度,两个相邻的锚柱之间的距离应不大于50m。
将测试场周界划分成多个防区。

图4-70 张力线围栏样例
2)照明和视频监控系统
沿测试场周界围栏内侧每隔一段距离设置若干泛光照明灯,布设照明系统,各个照明灯既可以通过控制中心遥控开启和关闭,也可以与处理器连接,自动启动。
沿围栏内侧布设若干个摄像头,如图4-71所示。
摄像头也可以安装在照明灯杆上。
为了提高夜间及低照度条件下的视频监控能力,在摄像机附近安装红外灯。
红外灯白天不工作,在夜间及低照度条件下自动开启。
各个摄像机既可通过控制中心遥控开启和关闭,也可与所处防区的区域处理器连接,一旦防区报警则自动启动摄像机跟踪拍摄。
多路监控视频送至视频服务器,供显示及存储使用。
视频服务器内装有监控软件,通过软件可以完成对摄像机的操控。
所有视频图像均存储在计算机硬盘内。
通过软件,可对视频图像进行重放、查询等操作。
图像存储时间不小于30天,并可刻成光盘长期保存。

图4-71 灯光、摄像头布设样例
3)门禁系统和控制中心
在测试场内设置一道门禁系统。
该门禁系统采用基于RFID的非接触智能卡技术,持卡人员只需在读卡器的读卡范围内晃动即可。
但必须是经过特殊授权的人才能刷卡通行,其他需要进入的人必须是由持授权卡人带入和陪同的。
门禁设备包括控制主机、控制器读卡器、门锁,以及卡等。
在测试场内设置一个控制中心,布设多个显示屏、视频转换矩阵、控制管理工作站等;
控制中心建有一套完善的安全监视与管理系统,主要完成以下几个方面的工作:
(1)防区报警信息接入与显示、门禁系统信号接入与显示、多路视频接入与显示;
(2)防区灯光控制;
(3)防区报警点的显示、防区平面地图的显示;
(4)留有与第三方系统的高级接口等多种功能。
控制中心操作界面支持画面捕捉、画面放大、数据回放、存储、打印和上报等。
4.7.4 小结
基于物联网技术的周界防护系统应重点包含传感防御手段的完备性和大范围联网两个方面的内容。
采用多传感器联动探测可以提高周界防护系统的可靠性和预警能力,与数据库、各种数据处理判别平台进行对接,可以及时投入警力快速处置入侵事件,联动调度,提高事件的响应速度,确保警报的准确性。
基于物联网的重要目标入侵主动预警与联动调度系统将极大地改变当前周界防护系统的设计和建设思路,提高周界防护能力和效率。

