天天财经独家,速关注
9月11日上午,创业板指早盘冲高回落,部分低位股开始修复。市场成交量萎缩,两市半日成交额不到4000亿元。截至午间收盘,上证指数下跌0.21%,深证成指上涨0.09%,创业板指上涨0.56%。

数据来源:Wind
在业内人士看来,虽然A股市场的风险偏好修复可能需要一些时间和外部事件催化,但从盈利面与流动性组合看,预计A股进一步调整空间有限,当前的震荡调整期也是逢低布局的机遇期。
资金现分歧
Wind数据显示,两市半日成交额为3944.8亿元,其中沪市成交额为1429.6亿元,深市成交额为2515.2亿元。另外,北向资金半日实际净买入20亿元,其中沪市净卖出1.36亿元,深市净买入21.36亿元。
另外,两融余额五连跌,截至9月10日收盘,沪深两市A股两融余额14863.66亿元,较前一交易日减少108.43亿元。
从行业板块情况来看,申万一级28个行业中,电气设备、电子板块涨幅居前,涨幅均超1%;医药生物、传媒、轻工制造等板块的涨幅紧随其后;国防军工、采掘板块、农林牧渔等板块则跌幅居前。

数据来源:Wind
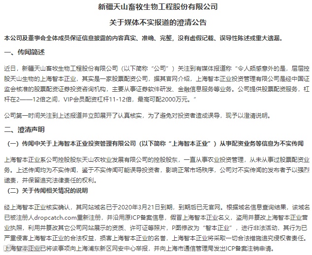
9月11日午间盘后,热门股天山生物就媒体报道控股股东天山牧业的控股股东智本正业涉及场外配资一事发布澄清公告称,智本正业一直从事农业投资管理,从未从事过股票配资业务,上述传闻均为不实传闻。目前该股处于停牌状态。

图片来源:公司公告
炒新潮不再
今日早盘,市场呈现两方面特征:一方面,部分低位股开始修复。
上午,创业板低价股指数涨超2%,盘初一度跌超3%,坚瑞沃能、金科文化、吉药控股等涨超7%。

数据来源:Wind
另一方面,炒新潮不再。9月11日上午,新股众望布艺上市第四天盘中再跌停,至午间收盘跌6.8%。
有些新股已经加入破发行列,据统计,在近一个月(8月10日-9月10日)上市的新股中,已有6只破发,分别是瑞联新材、新亚强、锋尚文化、美畅股份、时空科技、凯赛生物。
粤开证券分析师殷越表示,创业板低价股炒作熄火,白马股回归,目前市场回归理性。中短期市场预计仍为宽幅震荡格局,外围扰动下市场仍在调整中,短期可关注低估值以及顺周期板块,如补库存的周期性行业和金融板块。
山西证券分析师麻文宇表示,前期涨幅较大的板块估值依然较高,估值业绩平衡现象依旧存在,未来业绩增长预期进一步上升后可继续关注。此外,由于成交量中枢处于历史高位,目前个股和板块波动较大,板块和风格轮动迅速,不宜过度频繁追涨杀跌操作。
市场复苏三大核心逻辑
“A股正处于今年第四次重大分歧时刻。”安信证券策略首席分析师陈果指出,短期A股市场过于担心流动性收紧,且在今年积累较高收益后有锁定收益的倾向,市场担心不确定性,有风险偏好降低的倾向,当前阶段属于牛市中的震荡整固期。中期看,在经济转型和资产配置的长期逻辑支持下,A股各领域龙头公司依然处于估值中枢上行通道。
陈果提出了市场复苏三大核心逻辑,全球流动性宽松、中国复苏趋势占优、A股配置吸引力占优仍然未被破坏。他认为,国内流动性边际微调但未来收紧空间有限,近期一些基本面趋势不变的行业龙头估值也出现了一定程度的调整,未来估值没有持续大幅收缩的基础,市场核心逻辑将回归盈利增长。
但陈果也提出,下一阶段,投资者可以主要观察一些事件的落地和兑现,其也可能成为A股风险偏好企稳回升的催化因素。陈果建议,先立足于中短期顺周期逻辑,再兼顾中长期大循环背景,在调整中布局估值合理,景气上行的方向,如白酒等可选消费、军工等内需科技、机械化工等行业中的周期成长等。
编辑:李若愚 王朱莹

推荐阅读
➤刺激!14个一字涨停紧接3个一字跌停,最后1秒又遭11万手大单撬板偷袭,股民:这走势连主力都怕!
➤换董事长、提升股权比例、加速设立新券商……外资控股券商近期动作频频
➤电脑下单高频量化“T+0”,机构年化收益高达25%!前提是小散追涨杀跌
➤华为放大招!鸿蒙2.0开源,明年华为手机全面支持,A股关联公司受益几何?

戳!

