
一、建设背景
数据整合:打破信息孤岛,构建可信医疗生态
强化顶层设计,加快建设医疗健康可信数据空间
深度结合人工智能,实现智能化健康管理
以AI技术推动医疗普惠
加大对医学人工智能关键核心技术的研发支持
二、重大意义
1.院内临床管理价值
• 学科积累:医疗 、科研 、教学提供 极其宝贵的一手临床资料;
• 诊疗证据: 涉及医疗纠纷的判定法 律责任的重要依据;
• 付费凭证 :在医疗保险中 ,病历是 相关医疗付费的支付凭证;
• 管理决策: 医疗质量监管和推进医 疗质量安全运营的核心要素 ,也是 提升医疗质量与安全的有力工具。
2.绩效考核及数据统计
• 国家卫生健康委会办公厅关于印发 卫生健康行业人工智能应用场景参 考指引的通知 。( 五 )“ 人工智能 + ”医院管理 28 .智能医疗文书质 控辅助。
• 关于开展全面提升医疗质量行动 ( 2023-2025年) 的通知 。18.加 强病历质量管理。
• 三级公立医院绩效考核指标中有7 项的数据源为病案首页。
• 2 0 2 1 病 案 管 理 质 量 控 制 指 标 、 2016病案首页指标等
3.影响医院评级
• 电子病历应用水平分级 :2020年, 所有三级医院要达到分级评价4级 以上 ,二级医院要达到分级评价3 级以上 。病历质量控制作为基本项 评分重点。
• 三级医院评级:年度病案总检查病 案数≥70% 、甲级病历≥90% 、丙 级病历一票否决。
三、核心产品
数组可信电子病例质控DeepSeek一体机
产品概述:
• 预置“白细胞”主动免疫防御系统:该系统按照国家可信计算相关标准设计,部署于上层操作系统,在可信根的支撑下,建立可信终端设备的主动免疫防御体系。为终端设备提供系统、应用的安全可信防护功能。
硬件配置:
• CPU:AMD EPYC 7732 8C/16T 3.7GHz,数量1。
• 主板:超微 H12SSL-i,数量1。
• 内存:32G DDR4 3200,数量8。
• SSD:英特尔P4511 960G SSD NVME 22110M.2企业级固态硬盘,数量2;4T SATA硬盘,数量2。
• 电源:1600W(1+1)冗余电源,数量1。
• 机箱:4U 8盘位机架式,数量1。
• 显卡:NVIDIA GTX A5000,数量2。
• TPCM卡:可信计算KXHT T40P-TS,数量1。
• 网卡:双卡千兆,数量1。
• CPU散热:配套散热器,数量1。
• 导轨:配套导轨,数量1。
基础软件:
• OS:openEuler,版本22.03(LTS-SP1)。
• 应用:白细胞免疫产品,版本/。
• 应用:VLLM,版本0.8.3。
• 大语言模型:DeepSeek-r1,版本32B-AWQ。
性能指标:
• 支持DeepSeek-32B-AWQ大模型至少40个并发访问。
• 支持DeepSeek-32B-AWQ大模型峰值TOKEN数不小于1000。
安全可信策略管控:
• 请求:通过计算部件进行请求。
• 连接:通过应用软件进行连接。
• 管控:通过可信软件(TSB)进行管控。
在安全可信计算方面的能力,配备了高性能的硬件和软件,以支持大规模的计算任务和安全防护功能。
数组智能病历质控框架:通过集成医院现有系统、数据接口适配、大模型引擎和智能质控引擎,实现了病历数据的智能化处理和质控。通过事前、事中、事后的质控提醒和审核,提高了病历填写的准确性和质量。
新建文书提醒:系统在医生新建文书时提供消息提醒,帮助医生关注书写重点。
保存文书质控:医生保存文书时,系统自动核查内容,检测并提醒医生修正填写不全、不准确或不合理的问题,确保文书质量和准确性。
打印文书质控:在医生打印文书前,系统会检查文书缺陷,并在发现严重问题时阻止打印,以保证打印出的文书质量。
患者转科质控:医生下达转科医嘱时,系统提醒医生处理文书缺陷,确保在转科前完成文书的质控。
提交归档质控:在患者出院后,医生提交病历归档申请时,系统会检查病历是否存在缺陷,如有,则阻止提交,直到问题被修正。
智能病历质控系统:通过在文书创建、保存、打印、转科和归档等关键环节进行质控,确保了病历的完整性和准确性,提高了医疗文书的质量。
病案首页质控:确保病历首页信息的准确性和完整性。
全文书病案质控:对整个病历文书进行质控,保证信息的准确和合规。
各类统计指标:提供病历质控的量化指标,帮助管理者评估质控效果。
系统包括以下四个主要功能模块:
全流程灵活可配:支持科室自查、互查、首页质控、病案质控和专家抽检等,允许在不同阶段进行灵活配置和检查。
多文书关联质控:涉及病理、医嘱、检查检验、护理文书和费用清单等,确保文书间的信息一致性和准确性。
AI智能评分:利用人工智能技术自动对病案进行评分,包括首页自动评分、缺陷添加、定位、追踪和记录等。
重点病历专项督查:针对关键环节如死亡、抢救、输血、转科、转院和会诊等进行专项督查。
此外,系统还提供病案指标统计,包括国家病案指标、病案首页指标和归档率指标等,用于评估和改进病历管理质量。通过这些功能,系统旨在提高病历书写的准确性,减少错误和遗漏,确保病历的完整性和合规性。
通过结合人工智能和人工确认审核,旨在提高病历质控的效率和准确性,确保病历信息的完整性和合规性。
• 在AI质控基础上,进行人工复核,确保病历得分和首页得分的准确性。
• 人工可以添加问题、删除机器识别的问题,并对医生的申诉给予反馈。
通过这些标准,智能病历质控系统可以更准确地评估和控制病历的质量,确保病历的准确性和合规性。
质控规则—系统核心:目前质控点共2000+
① 形式质控点1800个左右, 内涵质控点近200个
② 专科专病质控点约300个
质控点分类:
完整性 如: 产妇有分娩, 首页新生儿出生体重未填写 首页抢救次数未填写
一致性 如:首页入院时间和入院记录中入院时间不一致 首页药物过敏史和患者实际情况不一致
正确性 如:有手术操作, 首页手术费用不能为0 出院诊断入院病情错误
时效性 如:病案首页未在出院24小时内完成
AI内涵质控 VS 传统形式质控:
AI内涵质控:
• 利用人工智能技术进行病历质控,能够更深入地理解和分析病历内容,从而提供更准确的质控。
• 这种方法可以自动识别病历中的潜在问题,如逻辑错误、不一致性或遗漏的信息。
传统形式质控:
• 依赖于预定义的规则和标准进行病历质控,通常需要人工审核。
• 这种方法可能不如AI质控那样灵活和深入,可能无法完全捕捉到病历中的复杂问题。
从依赖传统规则的形式质控,到利用NLP技术的规则级内涵质控,再到基于推理模型的AI内涵质控,质控的深度和准确性不断提高。
本系统全面、集成的医院信息系统,涵盖了从患者信息管理、临床医疗活动支持、药品管理、实验室和影像管理,到运营管理和区域医疗协同等多个方面,旨在提高医疗服务的效率和质量。
作为整个系统的核心,大数据平台支持多种基于大数据融合分析的应用,如运营决策支持BI、临床决策支持CDSS、统一预约管理、AI内涵质控、医保控费和科研数据分析。
以病历为核心+全量数据为支撑,数据集成
数据可分为三个层级进行处理:
首先是常规数据处理,涉及直接映射存储的规范结构化数据,如人口学信息和药品医嘱,这些数据可以直接用于分析;
其次是复杂数据处理,针对非结构化数据,例如病历和检查报告,需要通过结构化和归一算法将自然语言转化为标准字段和阈值进行统计分析;
最后是多来源数据处理,涵盖跨文本和多文书病历的数据,需要进行多形式关联和复杂逻辑计算。
整个流程旨在确保不同复杂度的数据都能被有效处理和分析,以支持质控点的实现。
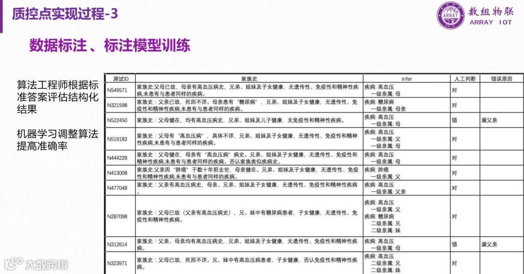
通过人工智能结合人工标注的方式,将非结构化的病历文本转化为结构化的数据,以便于进行质量和控制分析。这种结构化的数据可以用于训练机器学习模型,或者直接用于医疗质量控制和改进。
通过机器学习调整算法提高准确率。
通过构建包含大量医学数据和知识图谱的系统,显著提升医疗质控的核心能力。可以帮助医疗机构更准确地识别和处理各种医疗问题,从而提高医疗服务的质量和效率。
将医学领域中的非标准化数据和术语转化为标准化、统一编码的数据,以提高数据的一致性和可用性,从而提升医疗质控的效率和准确性。
基于人工智能的医疗病历质控模型的训练和优化流程,通过预训练模型、多模态数据、质控知识和专家反馈的迭代过程,不断提高模型的准确性和可靠性。
智能病历质控模型在实际应用中,通过大模型帮助医疗人员识别和改进病历书写中的问题,从而提高医疗质量和安全性。
四、产品优势
智能病历质控-系统标准(数据正确 、展现正确 、质控正确 、统计正确)
全流程质控 、灵活配置:医生自查 、科室质控 、院级终末质控 、首页质控 、专家抽 查全流程闭环质控 。支持质控操作的全流程追踪。
核查项目满足不同用途的要求:核查项目满足卫生部关于修订住院病案首页的通知、住院病案首页数据质量管理与控制指标 、住院病案首页数据填写质量规范中的要求,同时满足 HQMS病案首页数据上报 、绩效考核病案首页数据 上报中相关质量要求 。全面对标国家病案质量控制指标( 2021版),27个质控指标结果统计。
最大程度降低质控人员工作量:AI自动质控以及质控结果的高准确率, 同时 如果AI自动归档和AI自动驳回 ,可最大程度降低人 工质控工作量,根据其他医院使用情况 ,预估最大 可降低85%工作量。运行病历通过医生自查 ,提交预警 ,专家抽检等 多方位手段,提高运行病历的检查质量 ;让临床医 生在上游阶段将病历缺陷整改掉 ,从而减少院级质 控人员的工作量 。
满足评级要求:支持医院电子病历评级;支持医院公立医院绩效考核;支持医院评审。
联合合作伙伴和多家厂商参与智能病历质控项目的开发、实施及技术支持,共同推动医疗质控技术的发展和应用。
—— About Array ——
数组物联由原华为、虹软、恒生、卓蚁警务通等知名企业的资深技术专家与浙江大学团队联合创立。公司依托自主创新的「能力魔方+可信边缘计算 + AIoT」核心技术架构,打造多场景专属的「物联 - 数联 - 智联」三位一体智能体系统。秉持场景导向、标准引领、由感而治、以数赋能的核心理念,聚焦公共安全、智慧警务、健康医疗、工业制造、能源电力、科研实验及智慧园区等行业,提供从感知到决策的专属性 AI智能体装备解决方案。
随着“人工智能+时代”的来临,基于物联网的泛接入将成为新质生产力的主流需求,公司将持续发挥软硬件研运一体化的科技应用能力,持续在可信边缘计算+AI领域垂直深耕,聚焦客户需求,持续创新。
操作系统 OS |
物联网平台 IoT |
边缘计算 ECMS |
低代码平台 搭搭 |
算法管理 AIMS |
智慧园区 IBMS |
可信计算 TCM |
能力共享 Open |
融合视联网 Video |
数据资产 DAM |
智慧工地 SC |
指挥调度 IDS |
浙江省物联网产业协会会员单位 |
中国人民警察大学校友单位 |
||
—— ArrayBox ——
—— 联系我们 ——
联系地址:浙江省杭州市西湖区西园一路18号杭州西湖广告大厦20层
联系方式:赵先生 15824460609
联系邮箱:xin1cg@qq.com
———— 关注数组 ————


