
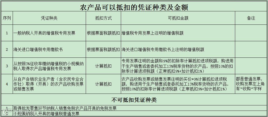
增值税专用发票、海关进口增值税专用缴款书、从农业生产者(含农民专业合作社)购入免税农产品取得的农产品收购发票或者销售发票。

需要说明的是:
应当分别核算用于生产销售或委托受托加工13%税率货物和其他货物服务的农产品进项税额。未分别核算的,统一以增值税专用发票或海关进口增值税专用缴款书上注明的增值税额为进项税额,或以农产品收购发票或销售发票上注明的农产品买价和9%的扣除率计算进项税额。
1.《财政部 国家税务总局关于农民专业合作社有关税收政策的通知》(财税〔2008〕81号)
2.《国家税务总局关于全面推行增值税发票系统升级版有关问题的公告》(国家税务总局公告2015年第19号)
3.《关于简并增值税税率有关政策的通知》(财税〔2017〕37号)
2021年7月某一般纳税人采购玉米一批,在税控服务系统中代开一张农产品收购发票金额是97875元,本期用于生产玉米淀粉,则其可以抵扣金额为9787.50元,开具的发票如下:

在增值税申报表附表二中填写如下:

来源:百旺金穗云服务(bwjsyfw)




