
7月1日施行!《印花税法》
这些变化要点您get了吗?
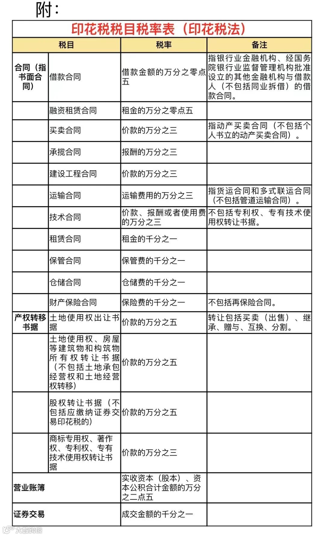
一、税目有哪些变化?
二、税率有哪些变化?
三、纳税期限、纳税地点
如何规定?
四、计税依据如何规定?
五、应纳税额尾数有何变化?
六、境外单位或个人
如何缴纳印花税?
相关热点问题
1、签订合同时列明了增值税税额,能按不含税金额缴纳印花税吗?
答:《印花税法》第五条明确了应税合同及产权转移书据的计税依据,为合同及产权转移书据所列的金额,不包括列明的增值税税款。
温馨提醒:增值税税额未列明,或仅约定了增值税税率,需按总金额申报缴纳印花税。
2、单位签订运输合同,应该在机构所在地还是合同签订地缴纳印花税?
答:《印花税法》第十三条规定:“纳税人为单位的,应当向其机构所在地的主管税务机关申报缴纳印花税;纳税人为个人的,应当向应税凭证书立地或者纳税人居住地的主管税务机关申报缴纳印花税。不动产产权发生转移的,纳税人应当向不动产所在地的主管税务机关申报缴纳印花税。”
因此,单位签订运输合同应向机构所在地主管税务机关申报缴纳印花税。
文章来源:安徽税务,版权归原作者所有,如有不妥,请联系删除。





