
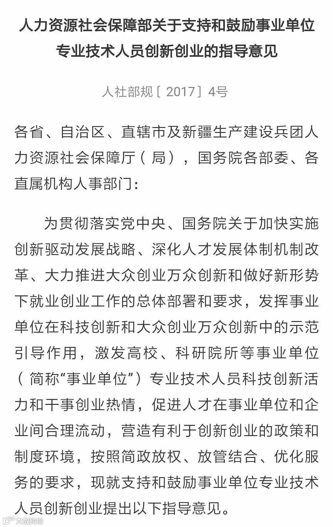
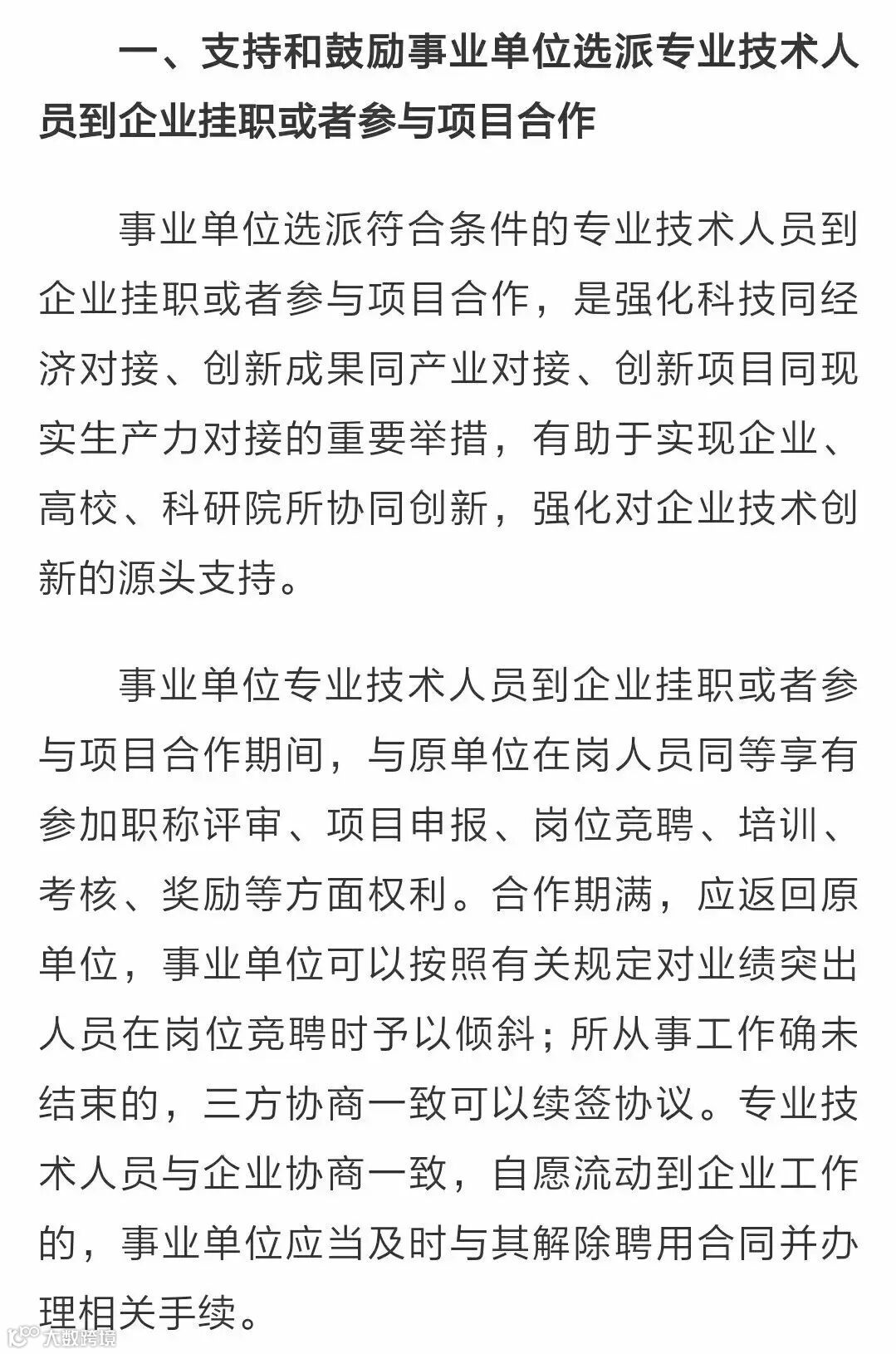
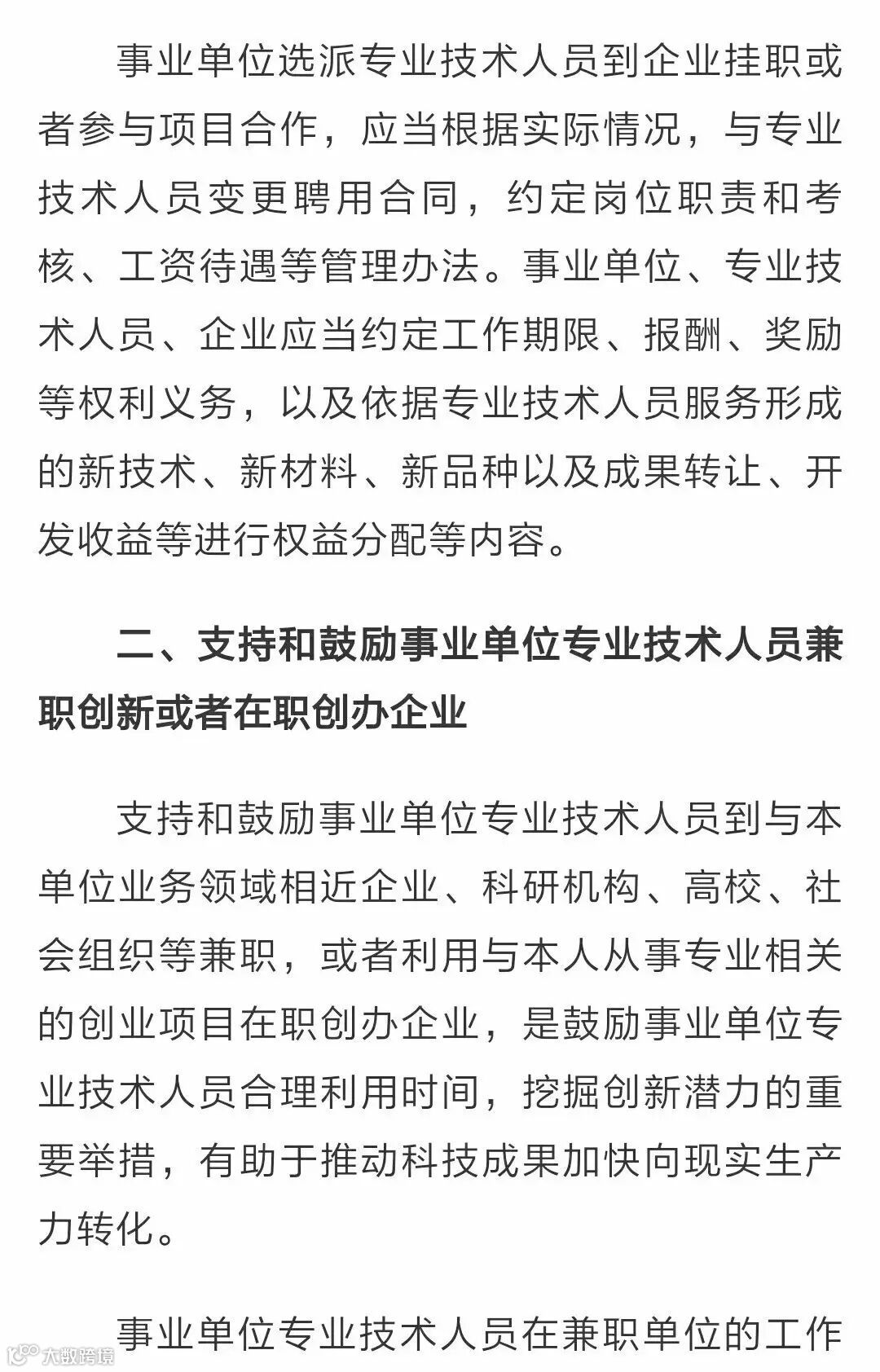
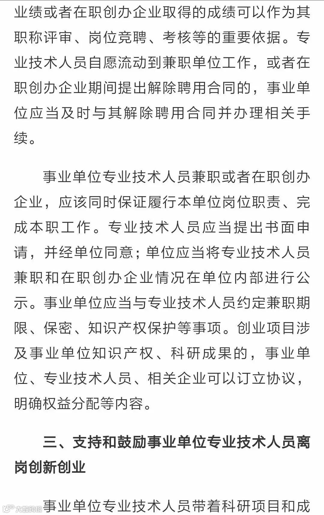
近日,人力资源和社会保障部发布了,关于支持和鼓励事业单位专业技术人员创新创业的指导意见,文件指出要发挥事业单位在科技创新与大众创业万众创新中的示范作用,激发高校、科研院所等事业单位专业技术人员科技创新活力和干事创业热情……

来源:中华人民共和国中央人民政府网站
原文如下:












《中国科技信息》杂志公众号推出“科创百人”封面人物,报道对科技创新与科技转化做出显著贡献企业创新家、发明家、科研工作者、投资家,传播他们的个人事迹或品牌故事,引起社会广泛关注,营造科技创新氛围,塑造科技领军人物。

人物推荐、咨询合作事宜请联系
电话:13699204203或微信id:liangdianshenghuo
1元精品微课推荐
《颠覆传统的新品牌塑造法》
点击识别下图中二维码,直接进入课程在线聆听


长按二维码,关注我们!
《中国科技信息》杂志社 主管单位:中国科学技术协会 主办单位:中国科技新闻学会 国内统一刊号:CN11-2739/N 邮发代号:82-415 在线投稿平台:www.cnkjxx.com 投稿电话:010-68003056/57/58
投稿、寻求报道、内容合作,请联系微信:liangdianshenghuo
杂志收录情况:
《中国知网》
《中国期刊核心期刊(遴选)数据库》
《中国学术期刊综合评价数据库(CAJCED)统计源期刊》《中国期刊全文数据库(CJFD)》
《中国科协、中国图书馆学会(解读科学发展观推荐书目)》

