
科技成果转化征稿函
为贯彻国务院《促进科技成果转移转化行动方案》的精神,本刊将优先刊登与技术转移、转化相关的技术趋势分析,专利技术分析,科技成果评价,知识产权管理,科技转化管理,科技金融等相关研究及案例文章。

在线投稿平台:www.cnkjxx.com
投稿电话:010-68003056/57/58
7月12日,国家科学技术奖励工作办公室公布了“三大奖”初评结果!2019年度国家科学技术奖初评工作已经结束。
根据《国家科学技术奖励条例实施细则》的规定,现将初评通过的53项国家自然科学奖项目、56项国家技术发明奖通用项目、152项国家科学技术进步奖通用项目在科技部网站(http://www.most.gov.cn)和我办网站(http://www.nosta.gov.cn)公布。
初评通过的20项国家技术发明奖专用项目和43项国家科学技术进步奖专用项目在委托管理单位、提名单位及项目完成单位等进行内部公布。
自初评通过项目公布之日起20日内,任何单位或者个人对公布项目和项目主要完成人、主要完成单位有异议的,可以以书面方式向我办提出,并提供必要的证明材料。
为便于核实查证,确保客观公正处理异议,提出异议的单位或者个人应当表明真实身份,并提供有效联系方式。个人提出异议的,须写明本人真实姓名、工作单位、联系电话和详细地址,并亲笔签名;以单位名义提出异议的,须写明单位名称、联系人、联系电话和详细地址,由单位法定代表人签字并加盖本单位公章。我办按有关规定对异议提出者的相关信息予以保护。
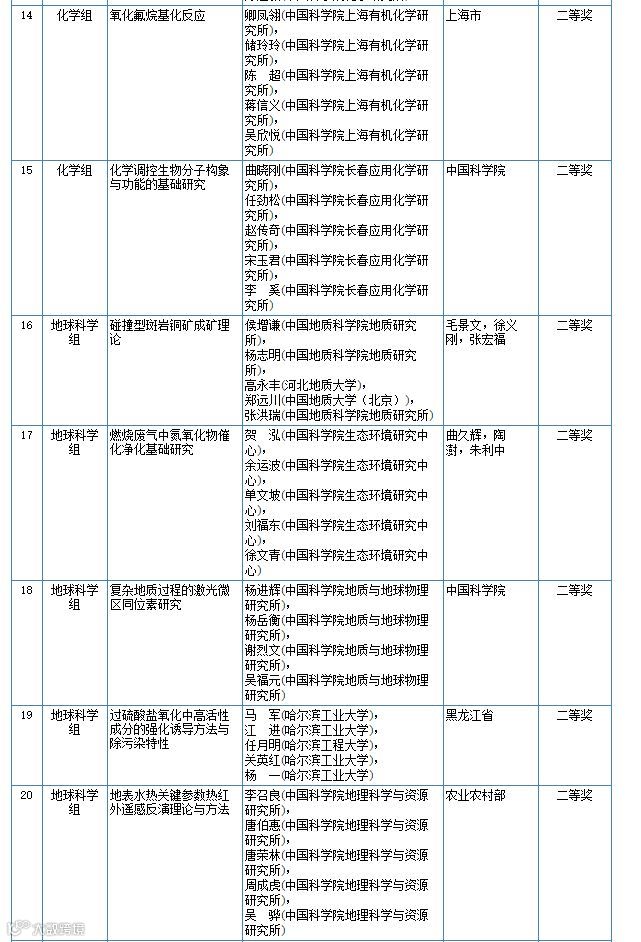
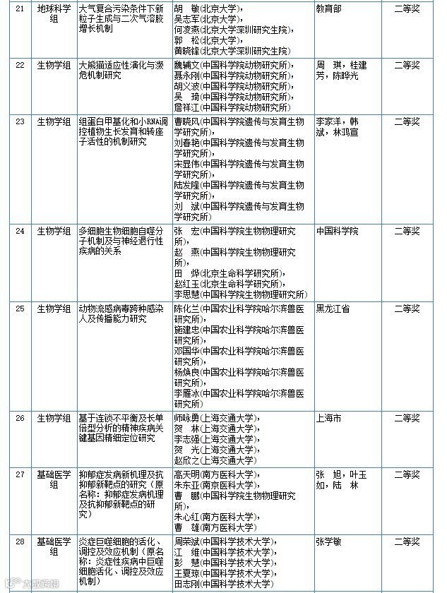
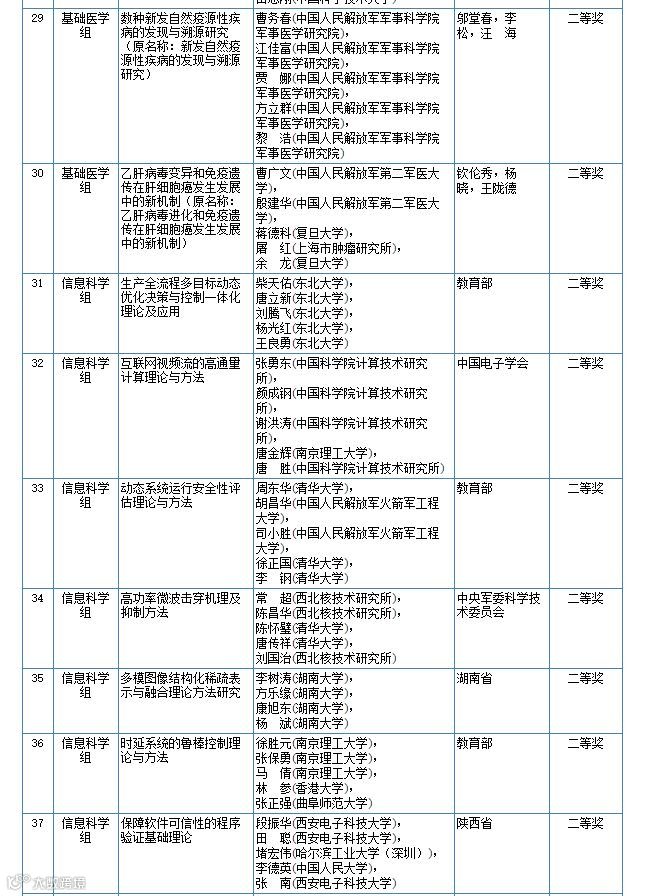
以下为2019年度国家自然科学奖初评通过项目:






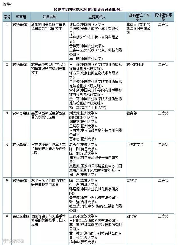
以下为2019年度国家技术发明奖初评通过通用项目:









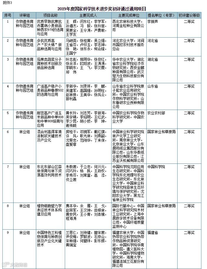
以下为2019年度国家科学技术进步奖初评通过通用项目:





















本文来源:国家科学技术奖励工作办公室
— END —

本文转自互联网,转载的目的在于传递更多信息及分享,并不意味着赞同其观点或证实其真实性,也不构成其他建议。仅提供交流平台,不为其版权负责。作者如接洽版权问题,烦请联系(13699204203),谢谢!


长按二维码,关注我们!
《中国科技信息》杂志社 主管单位:中国科学技术协会 主办单位:中国科技新闻学会 国内统一刊号:CN11-2739/N 邮发代号:82-415 在线投稿平台:www.cnkjxx.com 投稿电话:010-68003056/57/58
投稿、寻求报道、内容合作,请联系微信:liangdianshenghuo
杂志收录情况:
《中国知网》
《中国期刊核心期刊(遴选)数据库》
《中国学术期刊综合评价数据库(CAJCED)统计源期刊》《中国期刊全文数据库(CJFD)》
《中国科协、中国图书馆学会(解读科学发展观推荐书目)》
北京国信品牌评价科学研究院是国内领先的品牌评价咨询、研究和服务机构。研究院可为中华驰名商标和地方著名商标,中华老字号和地方老字号,文化企业及非物质文化遗产的IP资产提供品牌价值报告,以及基于品牌评价的品牌指标化管理咨询,品牌项目营销预算评估,品牌项目授权取费评估等服务。同时还承接各行业、各领域及各企业品牌评价体系建设课题研究。
联系电话:010-64679588 1381103822

