点击蓝字
关注我们
在时代的洪流中,被定义为“专精特新”的中小企业,被赋予了“时代使命”。
那么,“专精特新”具体指什么?政治局会议之后最值得关注的产业趋势和关键点又在哪呢?
对于普通大众来说,从字面上不难理解“专精特新“四字含义,但是其细节还要通过政策文件详细解读。
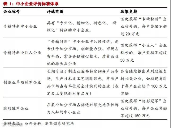
“专”“精”两个字的含义是指按照精益求精的理念,通过精细化管理,采用专项技术或工艺通过专业化生产制造的专用性强、专业特点明显、市场专业性强的精致性产品,即意味着企业要专注细分市场。
“特”是指采用独特的工艺、技术、配方或特殊原料研制生产的,具有地域特点或具有特殊功能的产品。其主要特征是产品或服务的特色化。
而着重点在于“新”字,“新”是指依靠自主创新、转化科技成果、联合创新或引进消化吸收再创新方式研制生产的,具有自主知识产权的高新技术产品。其主要特征是产品(技术)的创新性、先进性,具有较高的技术含量,较高的附加值和显著的经济、社会效益。
超千家“小巨人”企业受重点“培育”
“小巨人”们如何迸发大能量?
张子鑫 郭旭旭/文
关注公众号了解更多资讯

