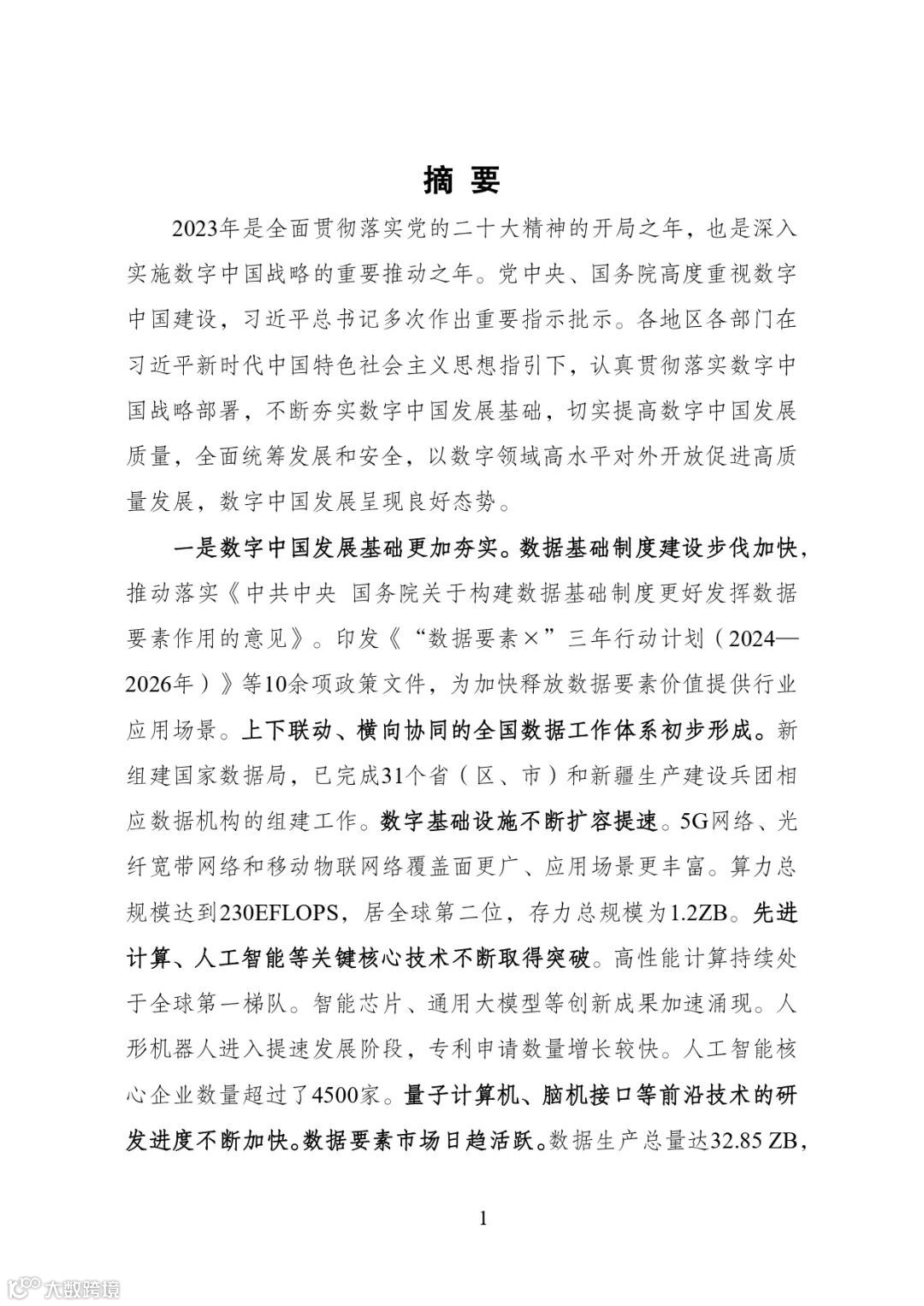
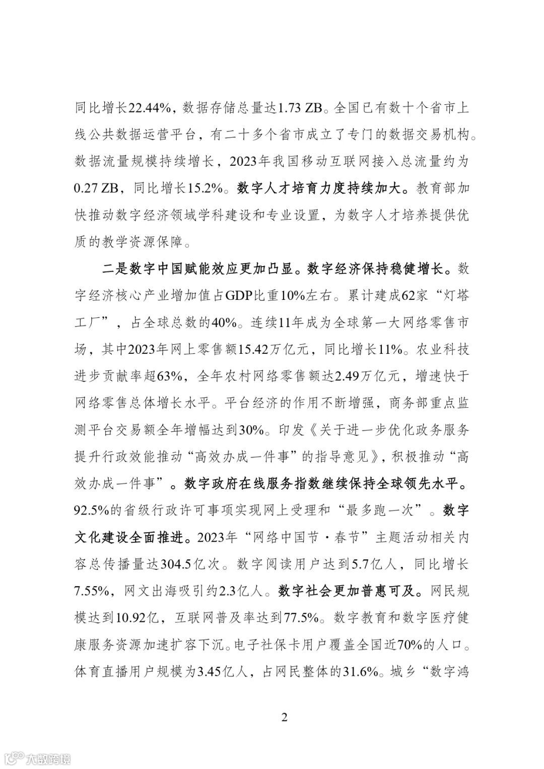
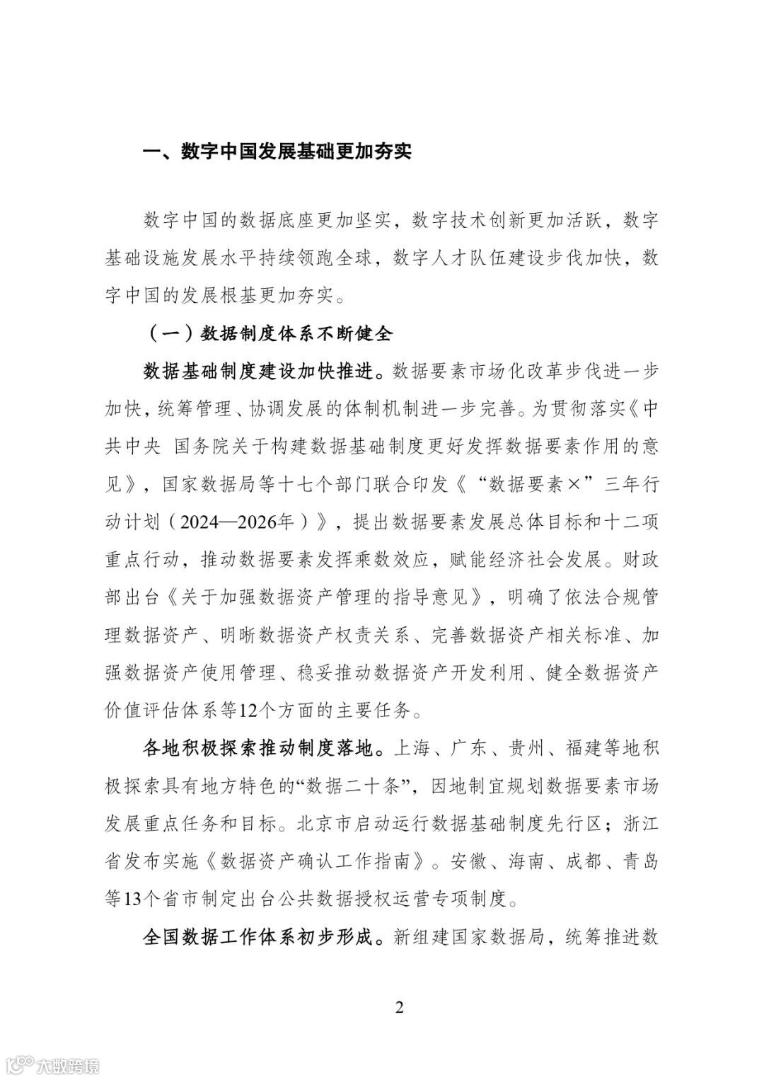
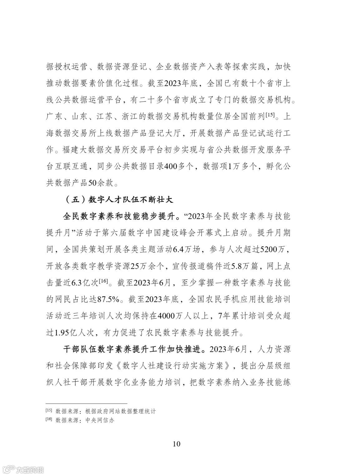
为贯彻落实党中央、国务院关于建设数字中国的重要部署,国家数据局会同有关方面系统总结2023年数字中国建设取得的重要进展和工作成效,展望2024年数字中国发展情况,编制形成《数字中国发展报告(2023年)》于6月30日正式发布。报告原文如下。

























































《中国科技信息》杂志社
杂志收录情况:《中国知网》《中国期刊核心期刊(遴选)数据库》《中国学术期刊综合评价数据库(CAJCED)统计源期刊》《中国期刊全文数据库(CJFD)》《中国科协、中国图书馆学会(解读科学发展观推荐书目)》
中国科技信息为贯彻落实党中央、国务院关于建设数字中国的重要部署,国家数据局会同有关方面系统总结2023年数字中国建设取得的重要进展和工作成效,展望2024年数字中国发展情况,编制形成《数字中国发展报告(2023年)》于6月30日正式发布。报告原文如下。

























































《中国科技信息》杂志社
杂志收录情况:《中国知网》《中国期刊核心期刊(遴选)数据库》《中国学术期刊综合评价数据库(CAJCED)统计源期刊》《中国期刊全文数据库(CJFD)》《中国科协、中国图书馆学会(解读科学发展观推荐书目)》