大数跨境

《全国数据资源调查报告(2024年)》正式发布

《全国数据资源调查报告(2024年)》正式发布 中国科技信息
2025-04-30
4
导读:4月29日,《全国数据资源调查报告(2024年)》在第八届数字中国建设峰会上正式发布。
4月29日,《全国数据资源调查报告(2024年)》在第八届数字中国建设峰会上正式发布。
报告显示,我国数据资源规模优势持续扩大,数据资源开发利用活跃度稳步提升,各类主体加快人工智能布局投入,数据要素市场化、价值化进程进一步提速。
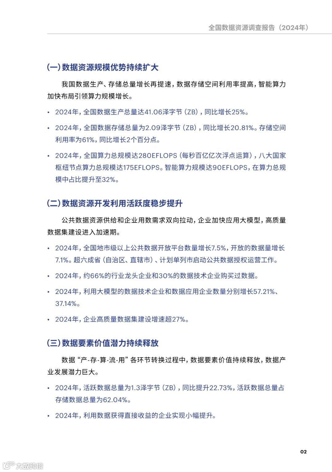
一是数据资源规模加速增长。2024年,全国数据生产量达41.06泽字节(ZB),同比增长25%。智能家居、智能网联汽车、无人机等智能设备数据增速位居前列。
二是数据存储结构持续优化。全国数据存储总量为2.09泽字节(ZB),同比增长20.81%。存储空间利用率为61%。结构化数据增速大幅超过非结构化数据存储增速,表明数据资源开发利用的程度明显提高。
三是算力基础设施建设加快布局。全国算力总规模达280EFLOPS(每秒百亿亿次浮点运算),八大国家枢纽节点算力总规模达175EFLOPS。智能算力在算力总规模中占比提升至32%。
四是公共数据资源开发利用步伐加快。政务数据共享持续深化,共享枢纽平台累计支撑调用超5400亿次,有力支撑“高效办成一件事”改革。全国地市级以上地方公共数据开放平台数量增长7.5%,开放的数据量增长7.1%。国家公共数据资源开发利用“1+3”政策文件发布后,各省(区、市)、计划单列市中,超六成启动授权运营工作。
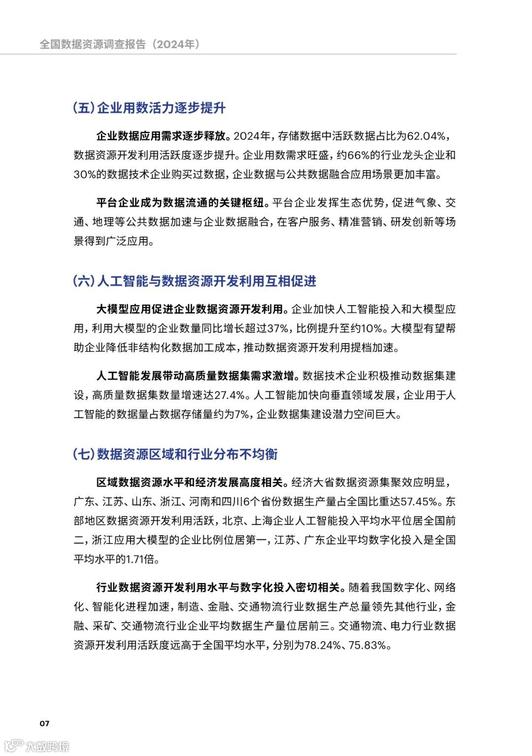
五是企业数据资源开发利用提速。活跃数据总量同比提升22.73%,活跃数据总量占存储数据总量的比重为62.04%。企业数据要素在企业内部关键环节,如技术研发、生产协同、产品营销、售后服务等环节发挥了重要作用,产业链供应链韧性不断提升。
六是数据促进人工智能加速发展。开发或应用人工智能的企业数量同比增长36%,高质量数据集数量同比增长27.4%,有力支撑人工智能训练和应用。利用大模型的数据技术企业和数据应用企业同比分别增长57.21%、37.14%。


编辑:柯欣

审核:彭泺

终审:柳绪纲


关注我们了解更多资讯


《中国科技信息》杂志社 

主管单位:中国科学技术协会 

主办单位:中国科技新闻学会 

在线投稿平台:www.cnkjxx.com

新媒体内容合作联系微信:cnkjxx1989

杂志收录情况:《中国知网》《中国期刊核心期刊(遴选)数据库》《中国学术期刊综合评价数据库(CAJCED)统计源期刊》《中国期刊全文数据库(CJFD)》《中国科协、中国图书馆学会(解读科学发展观推荐书目)》


【声明】内容源于网络
0
0
中国科技信息
主管:中国科学技术协会 主办:中国科技新闻学会 国内统一刊号:CN11-2739/N 国际标准标号:ISSN1001-8972 服务定位:媒体引领,元宇宙传播,协同创新,科技、金融、品牌一体化赋能者。 T:010-68003056/7/8
内容 1620
粉丝 0
中国科技信息 主管:中国科学技术协会 主办:中国科技新闻学会 国内统一刊号:CN11-2739/N 国际标准标号:ISSN1001-8972 服务定位:媒体引领,元宇宙传播,协同创新,科技、金融、品牌一体化赋能者。 T:010-68003056/7/8
总阅读1.2k
粉丝0
内容1.6k