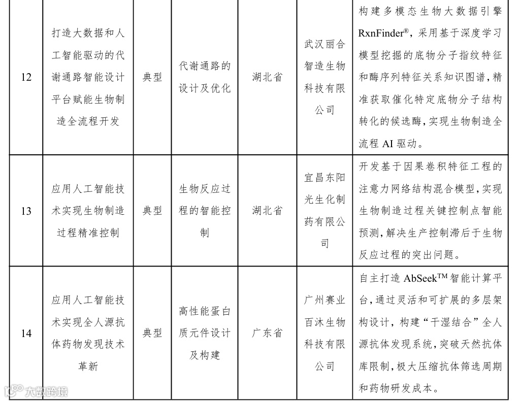
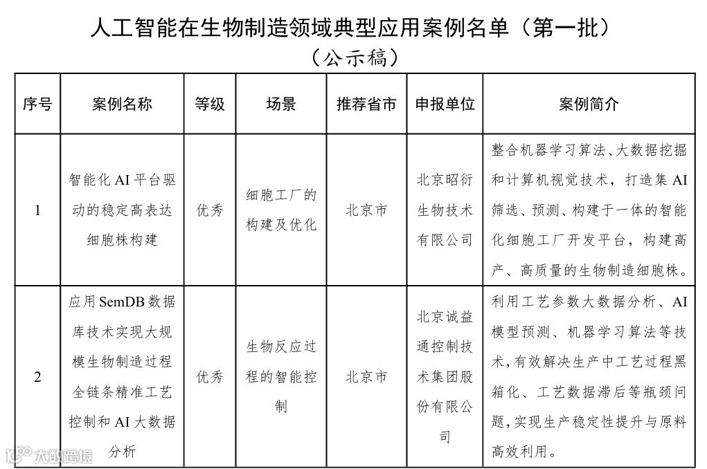
人工智能在生物制造领域典型应用案例名单(第一批)公示
根据《工业和信息化部办公厅关于开展智能技术在生物制造领域典型应用案例征集工作的通知》(工信厅消费函〔2024〕394号),经省级工业和信息化主管部门推荐、形式审查及专家评价等程序,形成《人工智能在生物制造领域典型应用案例名单(第一批)》。现予以公示,如有异议,请在公示期内将书面意见通过电子邮件反馈。
公示时间:2025年7月7日至11日
联系单位:工业和信息化部消费品工业司
联系电话:010-68205668
电子邮箱: spc@miit.gov.cn
附件:人工智能在生物制造领域典型应用案例名单(第一批).docx
工业和信息化部消费品工业司
2025年7月7日
编辑:柯欣
审核:彭泺
终审:柳绪纲
《中国科技信息》杂志社
主管单位:中国科学技术协会
主办单位:中国科技新闻学会
在线投稿平台:www.cnkjxx.com
新媒体内容合作联系微信:cnkjxx1989
杂志收录情况:《中国知网》《中国期刊核心期刊(遴选)数据库》《中国学术期刊综合评价数据库(CAJCED)统计源期刊》《中国期刊全文数据库(CJFD)》《中国科协、中国图书馆学会(解读科学发展观推荐书目)》

