
近年来,基于信使RNA(mRNA)的基因和蛋白质替代技术在疫苗开发、癌症治疗和再生医学领域展现出巨大潜力。脂质纳米颗粒(LNPs)作为目前最成熟的非病毒mRNA递送系统,已在新冠疫苗中得到广泛应用。然而,尽管肝脏递送方面取得显著进展,实现全身给药后对肝外器官的选择性靶向仍面临重大挑战。现有的策略多依赖于LNP电荷的简单二分调控或脂质化学结构的修改,其在设计LNP-环境界面方面的局限性限制了器官选择性递送的广泛应用。
为此,清华大学邵玥副教授、高华健院士合作开发了一种名为“肽编码器官选择性靶向”(Peptide-encoded organ-selective targeting, POST)的新方法。该方法通过在LNP表面工程中引入特定氨基酸序列(POST代码),实现mRNA在全身给药后对肺、脾、肝等肝外器官的选择性递送。分子动力学模拟及实验验证表明,POST的器官选择性源于肽修饰LNP所形成的特异性蛋白冠,这一过程建立于肽与血浆蛋白之间结合亲和力的力学优化基础上。该平台不仅适用于多种核糖核酸的递送,还可用于多种基因编辑工具的器官特异性递送,显著拓宽了器官选择性递送的应用范围与多功能性。相关论文以Peptide codes for organ-selective mRNA delivery为题,发表在《Nature Materials》,第一作者为Chang Tie。
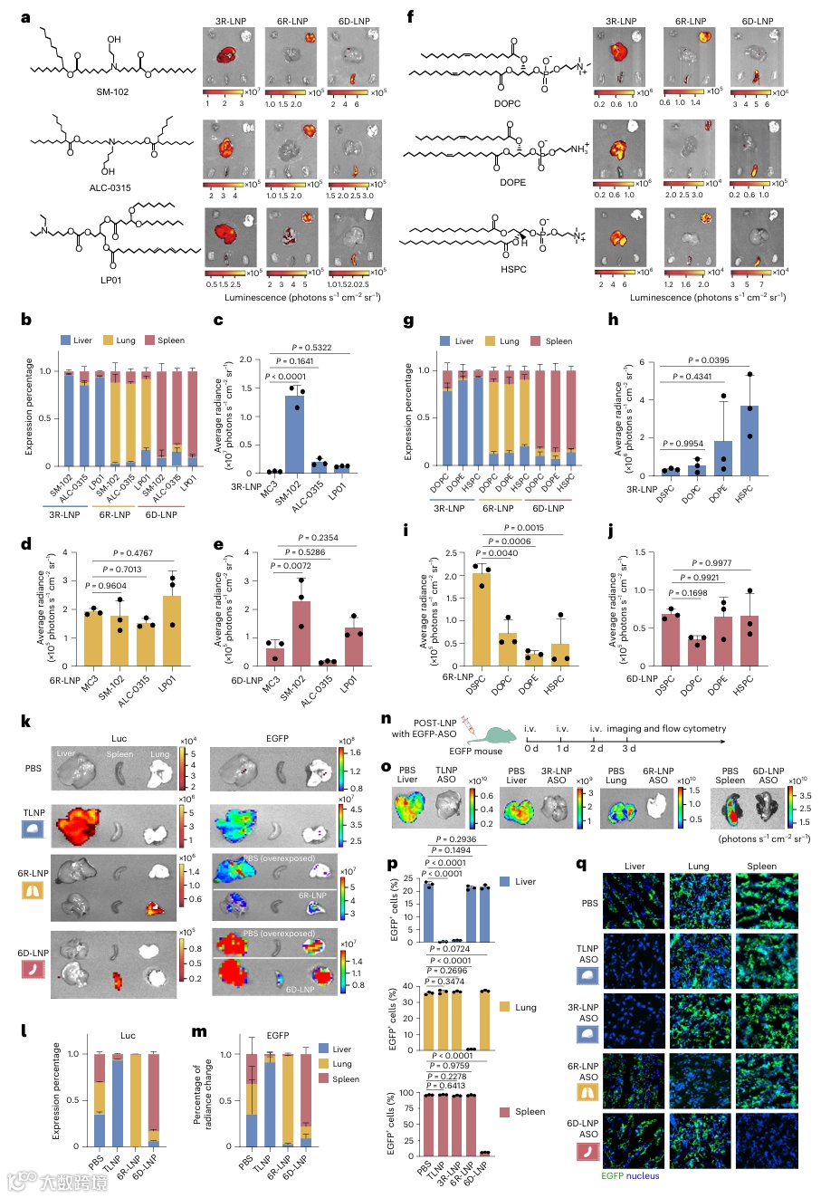
研究团队首先构建了一个小规模肽库,通过固相合成法制备了包含不同长度和类型亲水氨基酸的肽序列,并将其通过半胱氨酸链接子与DSPE-PEG脂质连接,进一步自组装成肽修饰的LNP。体内实验表明,未经肽修饰的LNP(TLNP)主要靶向肝脏,而修饰不同肽序列的LNP则表现出对肺(如6R-LNP)和脾(如6D-LNP)的高度选择性,且这一过程不依赖于LNP的表面电荷,显示其机制不同于以往报道的电荷依赖性靶向策略。研究还通过荧光标记证实了肽与LNP的结构完整性及其在靶器官中的共定位,进一步排除了器官依赖性表达的可能性。
图1 | POST平台的概念图 a. POST平台示意图;b. 肽与DSPE-PEG通过硫醇-马来酰亚胺点击化学连接的示意图;c. LNP制备过程;d. TLNP和3R-LNP的透射电镜图像;e. 肽库设计与LNPs的zeta电位和尺寸表征;f. 体内递送Luc mRNA的工作流程;g–i. 离体器官发光图像及Luc表达的相对比例;j–l. 肝、肺、脾发光定量;m. Cy5-DSPE、Cy5-mRNA和Cy7-肽的离体分布;n. 流式细胞术分析Cy5+细胞比例。
通过系统筛选不同长度的精氨酸(polyR)和组氨酸(polyH)肽,团队发现器官靶向性能对肽长度极其敏感。例如,6R-LNP表现出最优的肺靶向性,而5R或7R则丧失该特性;同样,9H-LNP靶向肝脏,而10H或5-6H则转向脾脏靶向。点突变实验进一步表明,单个氨基酸的替换(如将6R末端的精氨酸替换为赖氨酸)也会显著影响器官选择性。这些结果说明,POST代码可通过序列的模块化调整精确调控递送靶向性和效率。
图2 | 通过肽代码调节器官选择性和递送效率 a–b. 2–10R和2–10H肽修饰LNPs的离体发光图像;c. Luc在肝、肺、脾中的相对表达;d. 通过肽长度切换器官选择性的示意图;e–g. 点突变实验及肺发光定量;h–k. 点突变对脾靶向的影响及发光定量;l. 通过序列重排调节递送效率的示意图。
为揭示POST代码的机制,团队分析了6R-LNP、6D-LNP和TLNP的蛋白冠组成。质谱分析表明,肺靶向的6R-LNP特异性富集了玻璃粘连蛋白(Vtn),而脾靶向的6D-LNP则富集了Fam114a2、Clec1b等蛋白。分子动力学模拟和拉伸分子动力学(SMD)仿真表明,6R与Vtn的结合在机械强度、刚性和断裂能方面均达到最优,这种力学亲和力优化是肺靶向性的关键。体外实验进一步验证,Vtn蛋白冠可通过其受体αvβ3整合素介导6R-LNP的细胞摄取,而敲低或过表达该受体可相应抑制或增强靶向递送效果。
图3 | POST代码的器官选择性机制 a. 血浆蛋白的SDS-PAGE分析;b. 蛋白冠中top50蛋白的等电点分布;c. 蛋白冠的生理类别分布;d–e. 差异吸附蛋白的火山图;f–g. GO富集分析;h. 6R-Vtn分子组装模型;i. SMD模拟轨迹快照;j. 力-延伸曲线;k–m. 不同R数量的峰值力、初始刚性能量释放率;n. POST代码通过蛋白冠签名实现靶向的示意图。
研究还构建了基于AI的肽序列设计框架,通过结构引导的蛋白质语言模型预测并筛选出与Vtn具有更高亲和力的肽序列RRRYRR。体内外实验证实,RRRYRR-LNP相比6R-LNP具有更强的肺靶向性和递送效率,展示了计算辅助设计POST代码的强大潜力。
图4 | 肺趋向性肽序列的理性设计 a. AI辅助设计流程图;b. AlphaFold 3生成的肽-Vtn复合物结构;c. 结合能计算;d. Vtn结合实验流程;e. ELISA检测Vtn吸附量;f. 离体器官发光图像;g. 肝、肺、脾发光定量;h. Luc相对表达比例。
POST平台展现出广泛的适用性:在不同离子化脂质(如MC3、SM-102、ALC-0315、LP01)和磷脂(如DSPC、DOPC、DOPE、HSPC)配方中均保持器官选择性;可实现Luc与EGFP mRNA的共递送;并能有效递送反义寡核苷酸(ASO),在肝、肺、脾中实现基因沉默。此外,团队还成功构建了靶向胎盘、骨髓、脂肪组织和睾丸的POST-LNPs,拓展了肝外器官递送的范围。
图5 | POST代码作为通用平台 a–b. 不同可电离脂质下的器官发光图像与相对表达;c–e. 肝、肺、脾发光定量;f–g. 不同磷脂下的发光图像与相对表达;h–j. 肝、肺、脾发光定量;k–m. 多mRNA递送结果与EGFP表达变化;n–q. ASO递送实验设计、离体荧光图像、EGFP+细胞比例及组织切片荧光图像。
在基因编辑应用中,POST代码成功实现了器官选择性的Cre-loxP重组和CRISPR/Cas9编辑。在报告基因小鼠模型中,3R、6R和6D-LNP分别介导了肝、肺、脾特异性基因编辑;此外,靶向Pten和Pcsk9的编辑实验不仅证实了组织特异性敲低效果,还观察到Pcsk9抑制后的功能性输出(如胆固醇水平下降)。单细胞RNA测序和流式分析进一步表明,POST-LNPs可高效递送mRNA至肺和脾中的实质细胞及多种功能细胞类型,如肺泡上皮细胞、成纤维细胞、B细胞、巨噬细胞等。
图6 | POST代码实现器官选择性基因编辑 a. Cre mRNA编辑实验设计;b. 离体器官EGFP荧光图像;c. 组织切片的共聚焦荧光图像;d. CRISPR/Cas9编辑实验设计;e. 离体tdTomato荧光图像;f. 组织切片荧光图像;g. Pten编辑实验设计;h. 编辑流程;i. PTEN免疫组化图像;j. 平均光密度定量;k. Pcsk9编辑实验设计;l. Western blot结果;m. 血浆Pcsk9水平;n. 血浆胆固醇水平。
总之,该研究开发的POST平台通过肽代码的序列多样性实现了LNP器官靶向性的模块化、多变量调控,克服了现有策略在设计灵活性和机制深度上的局限。该工作不仅揭示了肽-蛋白相互作用力学在调控生物分子组装与器官靶向中的关键作用,也为未来整合人工智能与大尺度筛选方法开发细胞与器官特异性RNA递送系统开辟了新道路。
https://www.nature.com/articles/s41563-025-02331-6
免责声明:本文旨在传递更多科研资讯及分享,所有其他媒、网来源均注明出处,如涉及版权问题,请作者第一时间后台联系,我们将协调进行处理,所有来稿文责自负,两江仅作分享平台。转载请注明出处,如原创内容转载需授权,请联系下方微信号。

