中国光学 本文由论文作者团队投稿
导读
光学色散作为一种基础物理现象(最典型例子如白光色散为彩虹),能够将复色光分解为不同波长的单色光,在光谱分析、精密测量、光学成像等前沿领域具有不可替代的作用。随着可穿戴光电系统与片上集成光子学的快速发展,构建具有微米级特征尺寸的光子器件已成为开发新一代小型化装备的关键。然而,传统色散元件如棱镜、干涉仪、衍射光栅等受限于厘米量级光程要求和严苛的几何对准公差,难以满足超紧凑光学系统对空间效率与鲁棒性的要求。微尺度色散(MOD)技术旨在将色散操作尺度压缩至微米级,是集成光子学的前沿热点。开发兼具宽带响应、紧凑尺寸、高精度及强稳定性的MOD器件,并实现其简捷高效的设计制造,是当前亟待突破的科学与技术挑战。
近日,浙江大学光电学院邱建荣教授团队张博博士等联合浙江大学信电学院杨宗银教授、新加坡国立大学仇成伟教授、剑桥大学Tawfique Hasan教授,通过超快激光在铌酸锂晶体中诱导人工色散微区实现了自由空间超宽带光学色散的按需定制,支持在极其紧凑的空间(50×10×6 µm³)内精确构建和操控覆盖超宽波长范围(> 1300 nm)、具有高灵活性、角度不敏感和抗极端环境干扰的MOD平台,为新型超宽带片上微型光谱仪、高光谱成像系统、信息记录、防伪加密等提供了全新技术方案,为三维集成光子学的发展提供新思路。
相关成果以3D ultra-broadband optically dispersive microregions in lithium niobate为题发表于Nature Communications。论文第一作者为浙江大学张博博士、王卓博士、剑桥大学Tom Albrow-Owen博士,通讯作者为浙江大学张博博士、谭德志研究员、杨宗银教授、邱建荣教授、新加坡国立大学仇成伟教授。
三维微尺度光学色散的产生
铌酸锂内部的色散微区主要由超快激光诱导的亚波长相变纳米条纹组成(图1a)。当超快激光聚焦于透明介质内部时焦点区域激发大量纳米等离子体,在局部场增强效应驱动下纳米等离子体各向异性生长,在焦点体积内产生周期性非晶化材料改性。以铌酸锂晶体为例,超快激光在铌酸锂晶体中形成的亚波长非晶态纳米条纹宽度约为20 nm,周期约为200 nm(图1b)。由于铌酸锂晶体和非晶相之间显著的折射率差异,根据有效介质理论,亚波长相变纳米条纹可以等效为视为人工各项异性介质层,对入射光的相位和偏振进行二次调制(图1c),从而在激光修饰区域建立O光和E光的频率相关干涉(图1d),干涉波长与O光和E光抵达色散微区时的相位差相关(图1e)。通过设计激光写入路径在晶体内部构建光楔结构,就可以产生连续变化的相位差,实现三维空间的微尺度光学色散(图1f)。
图1:铌酸锂中微尺度光学色散原理
图源:Nature Communications
三维微尺度光学色散按需操控
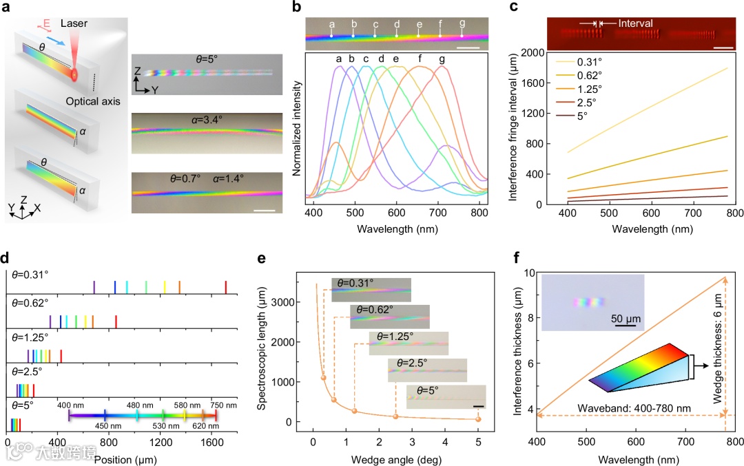
通过精准调控光楔角度及其取向,可以设计MOD的光学特性。例如,在三维空间中扭转色散微区能够精细调整其分光方向与模式(图2a, b);调节楔角大小则可控制不同频率光干涉条纹的间距,进而调控MOD的整体工作尺寸(图2c-e)。基于此原理,可将色散区域长度压缩至50µm,宽度减小至10µm,光楔厚度仅为6µm(图2f),即可实现整个可见光波段的有效色散。这使得基于传统架构的光学元件在尺寸上首次可与超材料相媲美。这种超紧凑设计使得MOD元件能够集成于包括块体材料、各类基板以及薄膜等多种衬底之中,展现出优异的通用性和集成潜力。
图2:三维光学色散微区设计与调控
图源:Nature Communications
基于此策略创建的MOD元件展现出优异的性能(图3)。首先,光楔结构支持产生连续的宽带光学色散信号,构建的色散元件显示出涵盖紫外、可见光和近红外区域的超宽光谱响应,理论上仅受到铌酸锂晶体的透明窗口(370-5000 nm)的限制。亚波长相变纳米条纹引起的局部光调制使色散信号被有效限制在色散微区内,而不是在空间上发散。通过对纳米相变条纹区域成像即可直接获取色散信号,兼容透射和反射两种工作模式,且色散信号与成像视角无关。相较于传统精密光学色散元件,铌酸锂内部MOD结构在全无机晶体基质的保护下表现极强的稳定性,能够承受600 ℃高温、酸碱腐蚀、污染、机械损伤等各种极端环境,对震动等外部干扰均不敏感。此外,调整激光直写路径能够轻松定制色散微区形状,从而直接在三维空间中显示复杂的色散图案,在多维信息记录、光学加密和多级防伪等领域具有广阔的应用前景。
图3:铌酸锂光学色散微区优势特性
图源:Nature Communications
超宽带片上集成微型光谱仪
本研究提出的MOD策略在片上集成光谱仪和光谱成像方面展现出巨大潜力。刻有色散微区的铌酸锂薄片与能够直接与CMOS图像传感器集成(图4a)。进行光谱探测时,只需根据MOD元件的光谱响应函数校准光谱仪(图4b),再通过未知光源照射MOD元件获得新的空间光强度分布,即可重构光谱信息。MOD光谱仪在390-1710 nm的超宽工作波长范围内对于单峰、双峰、宽谱均展现出灵敏、稳定的探测能力(如图4c-f),重构的单色光半峰全宽(FWHM)可以达到3.94 nm,与商用光谱仪测量精度相当,双峰重构精度达到4 nm,综合性能优于商用微型光谱仪。通过激光直写构建色散微区阵列,还可以实现光谱成像功能。值得一提的是,色散微区的创建完全通过自组织材料改性实现,不依赖复杂的微纳制造工艺,极大降低了应用成本。鉴于MOD元件优异的可扩展性、稳定性、可重复性和经济性,这种集成光谱探测装置可大规模应用于包括环境监测、生物医学、食品安全和工业检测等多种场景,尤其是在极端条件下的一次性/消耗性任务中具有显著优势。
图4:基于MOD的片上微型光谱仪
图源:Nature Communications
总结与展望
综上所示,本研究通过超快激光诱导亚波长相变纳米条纹在铌酸锂晶体内构建三维可控的光学色散微区,首次实现高折射率介电环境下微尺度光调制以及具有多自由度可控性的超宽带光学色散。所提出的制造方法、色散机制和操控原理为增强透明介电材料中的光与物质相互作用研究以及自由空间集成光谱器件开发提供了新的机遇,为推进小型化色散元件广泛应用于下一代便携式、可穿戴和模块化光电系统奠定了基础。
论文信息
Zhang, B., Wang, Z., Albrow-Owen, T. et al. 3D ultra-broadband optically dispersive microregions in lithium niobate. Nat Commun 16, 6086 (2025).
https://doi.org/10.1038/s41467-025-61317-9
免责声明:本文旨在传递更多科研资讯及分享,所有其他媒、网来源均注明出处,如涉及版权问题,请作者第一时间后台联系,我们将协调进行处理,所有来稿文责自负,两江仅作分享平台。转载请注明出处,如原创内容转载需授权,请联系下方微信号。

