
▲第一作者:Xudong Zheng, Jiangtao Wang, Jianfeng Jiang
通讯作者:Xudong Zheng、Jiangtao Wang、Jing Kong
通讯单位:美国麻省理工学院
论文doi:10.1038/s41586-025-09510-0(点击文末「阅读原文」,直达链接)
研究背景
范德华材料因其独特的层状结构和优异的电学特性,在下一代集成电路特别是三维集成技术中展现出巨大潜力。然而高质量范德华材料的合成通常需要高温或特定衬底条件与现有硅基半导体工艺不兼容因此必须通过转移技术将生长后的材料转移到目标衬底上。现有的转移方法如化学蚀刻法、水电化学 bubbling 法或干法剥离存在诸多问题包括材料损伤、界面污染、褶皱裂纹、金属离子残留以及衬底不可重用等严重限制了其在大规模集成电路中的应用。尽管已有研究尝试改进但仍缺乏一种能同时满足高完整性、高清洁度、高速率、大面积、低成本和广泛适用性的综合解决方案。本文针对这一难题提出了一种基于电双层诱导静电排斥的新型转移技术利用浓氨水溶液实现范德华材料与生长衬底的无损、快速、清洁分离为范德华材料的高性能器件集成提供了可行的工艺路径。
本文亮点
1.本文提出了一种基于静电排斥的范德华材料转移方法具有无蚀刻、高成品率、高速、晶圆级、低成本及广泛适用等优势。
2.该方法在浓氨水中通过电双层斥力实现材料与衬底的温和分离显著提升器件界面质量使得二维晶体管表现出近理想亚阈值摆动、近乎零滞后和超高开态电流为未来三维集成技术奠定基础。
图文解析
图1. DL转移原理、适用范围与关键步骤
要点:
图1a通过示意图展示了当范德华材料与衬底浸入浓氨水时表面形成电双层并产生排斥力的机制。图中白色带负电的圆点代表材料表面固定电荷橙色和蓝色圆点分别代表溶液中的移动离子如NH₄⁺和OH⁻。这种离子分布导致间隙内渗透压升高从而产生熵驱的排斥力。图1b总结了多种衬底和范德华材料在不同pH下的zeta电位表明在pH≈12的氨水中大多数表面带负电为EDL斥力的形成提供条件。图1c和1d通过光学和SEM图像展示了EDL转移技术适用于多种材料组合包括TMDs、CNTs、石墨烯和hBN以及多种衬底如SiO₂、蓝宝石、金属等体现了其广泛适用性。图1e以热释放胶带和PMMA为例说明了EDL转移的湿法剥离与干法贴附结合流程突出了该方法的可操作性和可扩展性。图1f展示了通过多次EDL转移实现的大面积MoS₂多层堆叠结构显示出其在构筑复杂异质结构方面的潜力。
图2. EDL转移机制与衬底重用性
要点:
图2a通过力曲线分析揭示了EDL剥离的两个阶段:首先是空间水合斥力初步扩大界面间隙随后是长程EDL斥力主导完成分离。计算表明在氨水中总排斥力始终超过范德华吸引力。图2b和2c通过SiO₂凝胶在氨水中快速膨胀的实验直观证明了EDL斥力的存在而KOH和NH₄Cl溶液中无此现象。图2d和2e显示离子强度增加会削弱EDL力与Debye长度减小一致图2f和2g则表明pH降低使zeta电位负值减小同样减弱斥力与实验观察的剥离速率变化吻合。图2h和2i对比了氨水与KOH处理对SiO₂衬底的损伤EDL转移几乎不改变氧化层厚度和粗糙度而KOH导致明显蚀刻。图2j-m通过AFM和SEM图像证明了蓝宝石衬底在EDL转移后可重复用于外延生长MoS₂且保持晶格对齐说明该方法对衬底无损支持循环使用。
图3. 材料表征与污染控制
要点:
图3a示意图总结了传统转移方法中常见的聚合物残留、金属离子污染、褶皱裂纹等问题而EDL转移能有效避免这些缺陷。图3b通过光学和AFM图像对比显示EDL转移的MoS₂几乎无褶皱和裂纹而KOH转移样品存在明显宏观和微观褶皱。图3c的暗场光学图像表明经氨水处理的PMMA残留面积仅为0.04%而热KOH处理后的PMMA残留达6.41%说明氨水对PMMA无损伤利于清洁去除。图3d的STEM图像显示EDL转移并经低温退火后的MoS₂原子级清洁无残留。图3e通过拉曼E₂g和A₁g模式分析表明KOH转移引入的K⁺离子导致局部掺杂不均匀而EDL转移样品掺杂分布均匀。图3f显示EDL转移的CNTs无D峰表明缺陷极少而KOH转移引入明显缺陷进一步证实EDL方法的温和性与完整性保护优势。
图4. 电学性能与器件成品率
要点:
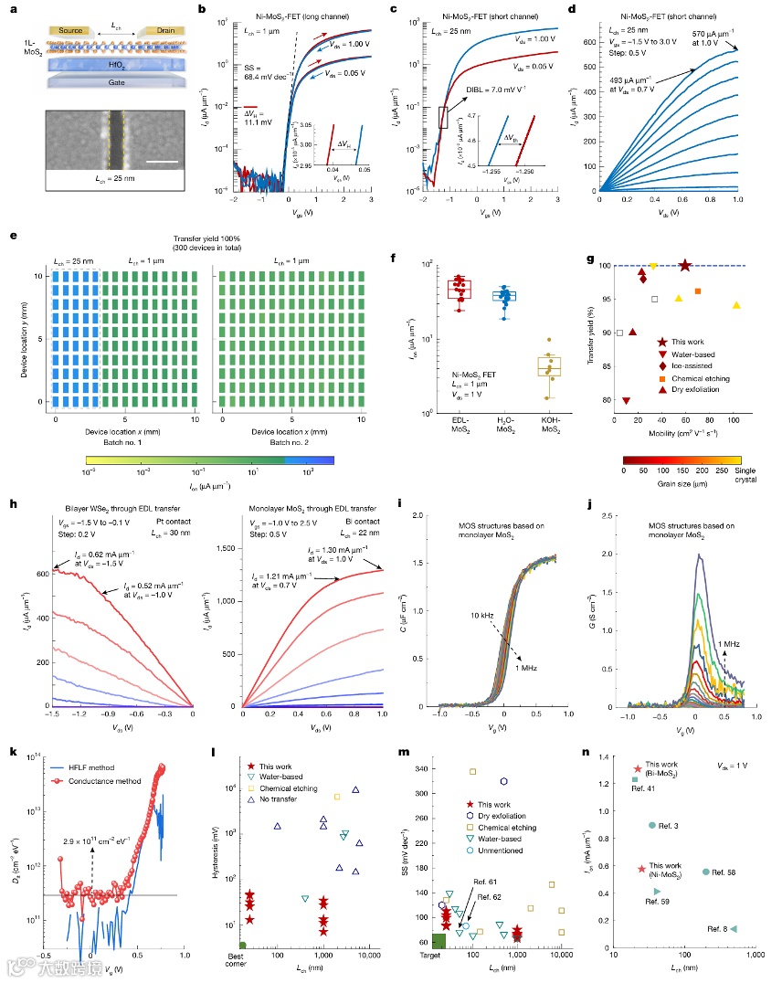
图4a为背栅MoS₂场效应晶体管结构示意图和短沟道器件SEM图。图4b展示长沟道器件的转移特性亚阈值摆动低至68.4 mV/dec滞后仅11.1 mV接近理论极限。图4c中短沟道器件表现出近乎零的漏致势垒降低说明界面态密度极低。图4d输出特性显示在Ni接触下开态电流达570 μA/μm¹而图4h中Bi接触进一步提升至1.3 mA/μm¹。图4e的大规模器件阵列表明300个器件全部正常工作成品率100%。图4f对比EDL、水基和KOH转移的器件性能EDL与水基相当且远优于KOH显示其清洁优势。图4g-i通过C-V和G-V曲线提取的界面态密度低至2.9×10¹¹ cm⁻² eV⁻¹证实EDL转移可实现原子级清洁界面。图4l-n与文献对比显示EDL转移在滞后、亚阈值摆动和开态电流方面均处于领先水平。
总结与展望
本研究提出并验证了一种基于电双层静电排斥的范德华材料转移技术通过浓氨水溶液中的界面斥力实现了材料与衬底的无损、快速、清洁分离。该方法不仅避免了传统化学蚀刻带来的污染和损伤还显著提升了器件的电学性能如低滞后、近理想亚阈值摆动和高开态电流为二维材料在高端集成电路中的应用提供了可行的工艺方案。
EDL转移技术的成功在于其物理机制的普适性和工艺的温和性能够适用于多种材料和衬底组合并支持衬底重复使用降低制造成本。与现有方法相比EDL转移在成品率、清洁度、速度和兼容性方面均表现出明显优势特别是与CMOS工艺的兼容性为其工业化应用铺平道路。
展望未来EDL转移技术可进一步与自动化贴附系统结合实现高通量、无气泡的转移流程推动范德华材料在三维集成、柔性电子和量子器件等领域的实际应用。同时该机制也有望扩展到其他二维材料或异质结构转移中为新型电子器件的开发提供更多可能性。随着工艺优化和配套技术的发展EDL转移有望成为二维材料集成中的标准方法之一推动后摩尔时代集成电路的创新发展。

