大数跨境

资讯 | 复旦大学研发无需开颅、可降解的“超声元凝胶”传感器,实现安全颅内监测

资讯 | 复旦大学研发无需开颅、可降解的“超声元凝胶”传感器,实现安全颅内监测 两江科技评论
2025-11-19
4
导读:复旦大学类脑智能科学与技术研究院(ISTBI)联合德国马克斯·普朗克固体研究所,近期成功开发出一种可注射、无线、可生物降解的“超声元凝胶”传感器,用于颅内压力、温度、pH值及血流等生理参数的微创长期连
图片
文章来源:21dB声学人

复旦大学类脑智能科学与技术研究院(ISTBI)联合德国马克斯·普朗克固体研究所,近期成功开发出一种可注射、无线、可生物降解的“超声元凝胶”(ultrasonic metagel)传感器用于颅内压力、温度、pH值及血流等生理参数的微创长期连续监测。研究成果发表在期刊npj Biosensing上。


每年全球有超过1000万患者因创伤性脑损伤(TBI)、脑积水或颅内高压等疾病需接受侵入性颅内监测。传统方法依赖通过开颅手术植入有线传感器,不仅感染风险高达7–15%,还需二次手术取出设备,严重限制了患者活动并增加医疗负担。

为破解这一临床难题,研究团队创新性地将声子晶体结构天然高分子水凝胶相结合,设计出仅2×2×2毫米大小的立方体元凝胶传感器。

这项技术首先需要克服传统可注射水凝胶的局限性。

图1 可注射水凝胶与元凝胶。传统水凝胶(a, b)注射后会扩散,形状不可控;而元凝胶(c, d)是预成型固体立方体,注射时形状稳定(e),确保了植入的精确性。

如上图Fig.1所示,传统水凝胶(a, b)依赖原位交联,注射后易扩散导致形状失控;而元凝胶(c, d)是预先在3D打印模具中成型的固态立方体,可通过直径仅5.8毫米的骨孔或22G细针精准注入脑组织(e),从根本上解决了扩散问题,确保了植入位置的稳定与精确。

其核心传感机制在于内部周期性排列的微米级空气柱,它们构成了一个“软声子晶体”。当外部超声探头发射时,该结构能产生比均质水凝胶强50倍的强烈反射信号。当颅内压力、温度或pH值变化引起空气柱微变形时,反射频率会发生偏移,从而实现对多种生理参数的高灵敏、抗干扰的无线读取。

该材料的生物相容性和安全性是其另一大突破。

它完全由安全成分构成:聚乙烯醇(PVA)作为基质,羧甲基壳聚糖(CMC)用于压力响应,PNIPAM提供温敏特性,壳聚糖则用于pH检测。所有组分均可在体内安全降解,最终代谢为二氧化碳和水,由肝肾清除。

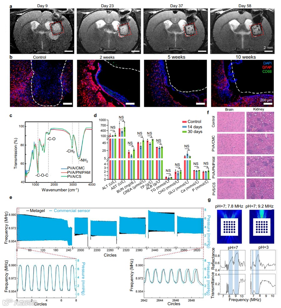
图2 元凝胶的生物相容性与超声响应性。a, b, d, f 通过影像学、组织学、血液生化等多维度数据证明了其良好的生物相容性和可安全降解的特性。e 和 g 则证明了其作为传感器的性能:e显示其抗疲劳,性能稳定;g显示其超声反射频率随pH变化而灵敏改变,可用于传感。

如Fig.2所示,动物模型实验证实,元凝胶在植入后24天内保持结构完整并正常工作,随后逐步降解,整个降解过程可持续5至18周,在大鼠模型中,第18周后观察不到宏观残留织学分析和血液生化指标均显示,其未引发显著的炎症反应、胶质瘢痕或器官毒性。

研究团队通过三种互补策略实现了多参数同步监测而无信号干扰:利用超声探头的高空间分辨率来区分不同位置的传感器;利用系统的高速时分复用技术进行循环扫描;以及通过设计不同的声子晶体结构(频分复用),使压力、温度、pH传感器分别产生独立的、互不重叠的共振频率。

在创伤性脑损伤大鼠模型中,2×2元凝胶阵列成功同步记录了颅内压波动、皮层温度变化及细胞外pH动态,数据与商用有线设备高度一致(R²=0.98)。

图3 用于无线颅内监测的可注射元凝胶。a, k 阐释了其通过微变形引起超声反射频率偏移的核心传感机制。d, e, f, g, l, m, n 通过大量实验数据,证明了其在监测pH、压力(ICP)、流速等方面具有高分辨率、高稳定性和优于部分商用设备的性能。i, j 则展示了其可设计的声学特性(相较于纯水凝胶回声极强)以及通过调整结构参数来调控共振频率的能力。

Fig.3 系统展示了元凝胶的工作原理和卓越性能。其环境诱导微变形的机制(a, k)带来了高分辨率传感能力,能够在活体中实时无线监测压力、pH等多种参数(d, e, l, m, n),性能媲美甚至优于部分商用设备。

尽管当前系统仍需通过微型骨窗来克服人类颅骨对高频超声(~10 MHz)的强衰减,研究团队正积极开发低频(3–5 MHz)元凝胶版本,并探索结合声学透镜与柔性耦合层的新方案,以期未来实现真正的经颅无创监测。同时,集成自适应滤波与卷积神经网络等先进算法,将有效抑制运动伪影,进一步提升信号稳定性。

“这项技术将‘一次植入、最终安全降解的愿景变为现实,”研究人员表示,“它不仅消除了二次手术风险,还充分利用全球普及的超声设备,让高质量神经监护不再局限于顶级医疗中心。”

随着柔性可穿戴超声贴片和电子健康系统接口的整合,这一平台有望广泛应用于脑卒中管理、术后监护、癫痫预警乃至下一代脑机接口,为全球数百万神经系统疾病患者带来更安全、精准且人性化的诊疗未来。

论文信息:Wang, Y., Ge, M., Wang, R. et al. Injectable ultrasonic metagels for intracranial monitoring. npj Biosensing2, 38 (2025). https://doi.org/10.1038/s44328-025-00058-7

免责声明:本文旨在传递更多科研资讯及分享,所有其他媒、网来源均注明出处,如涉及版权问题,请作者第一时间后台联系,我们将协调进行处理,所有来稿文责自负,两江仅作分享平台。转载请注明出处,如原创内容转载需授权,请联系下方微信号。
图片

【声明】内容源于网络
0
0
两江科技评论
聚焦“光声力热”超构材料、凝聚态物理、生物医学、智能制造等领域,打造科研人便捷的交流平台,发布优质新鲜的科研资讯。
内容 6001
粉丝 0
两江科技评论 聚焦“光声力热”超构材料、凝聚态物理、生物医学、智能制造等领域,打造科研人便捷的交流平台,发布优质新鲜的科研资讯。
总阅读16.8k
粉丝0
内容6.0k