如果你拨动过吉他琴弦,就会知道一个朴素的物理原理——当振动频率成倍变化时,谐波便会产生,音色也随之丰富起来。但你可能想不到,这种频率的"和声"现象,竟能发生在比头发丝还细千万倍的拓扑光场结构上。近日,东南大学崔铁军院士、游检卫教授、马骞副教授团队联合新加坡南洋理工大学申艺杰教授团队,在Laser & Photonics Reviews发表最新成果(DOI:10.1002/lpor.202501785):通过时间维度调控首次实现谐波等离子体斯格明子,理论上可产生任意阶谐波拓扑结构。这一突破打破了传统非线性光学对谐波产生的束缚,为拓扑光场的高速动态调控打开了全新路径。

图1 谐波斯格明子调控示意图。
斯格明子为何需要“谐波化”?
斯格明子作为拓扑准粒子,因其鲁棒的拓扑保护特性被视为下一代信息载体的宠儿。然而现有研究都局限于静态或准静态的线性波系统,这使其功能被“冻结”在单一频率,无法像无线电波那样灵活跳频。传统非线性光学虽能实现频率转换,但依赖特殊晶体材料且效率低下。
目前时变系统可模拟非线性效应,但由于缺乏合适的时变平台,实验难度极高——通过时间维度合成的谐波斯格明子从未被真正观测到。
理论突破:时变调制=等效非线性
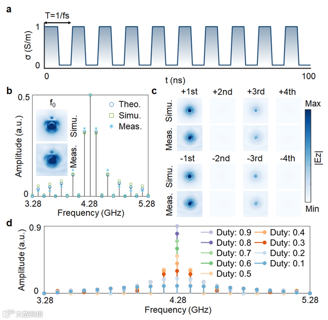
团队从麦克斯韦方程组出发,推导出时变调制下的谐波产生普适公式。当系统电导率以开关频率周期性变化时,输出信号会自动产生间隔为相同频率的谐波成分。这相当于用时间维度“合成”了传统非线性晶体的功能,却无需任何真实非线性材料。
关键创新:提出谐波强度拓扑不变定理——奇偶谐波的拓扑数严格守恒,且强度随阶数发生变化,理论预测与实验结果高度吻合。
图2 实验装置:近场测试平台捕获谐波斯格明子空间分布。
图3 方波调制下的谐波斯格明子产生。
多波形普适性:不止于方波
除方波调制外,团队还验证了正弦波、三角波、锯齿波等多种协议。发现正弦波仅产生基频和±1阶谐波,纯度最高;锯齿波可产生密集谐波谱,适合多频并行处理。这种“协议即功能”的特性,赋予系统前所未有的灵活性。
图4 不同调制协议下的谐波频谱分布:(a)锯齿波 (b)三角波 (c)余弦波 (d)直流
为什么这项突破意义重大?
2)开辟时变拓扑光学新范式:将时间维度确立为与空间维度平等的调控自由度,特别是未来将AI引入动态调控,有望实现拓扑结构的实时自适应演化。
3)推动多学科交叉:该方法可无缝迁移至太赫兹乃至光频波段(仅受限于调制器速度),在6G通信、超快光开关、拓扑等领域展现巨大潜力。

文章链接
https://doi.org/10.1002/lpor.202501785
供稿:课题组

