GRADE平台的设计与工作原理
-
聚焦叉指换能器(FIDT):集成在压电基底(LiNbO₃)上,用于产生高频表面声波(SAW),将声能集中作用于微小区域,实现精确的流体操控; -
开放式微通道:由SU-8光刻胶围成,包含一个“源”腔室和一个“汇”腔室,总长15 mm。这种开放式设计便于加载高粘度样品并实现制备后凝胶的无损提取,同时支持设备重复使用,提升实用性。 -
脉冲式声波激励:采用间歇性声波输入,而非连续激发。对于高粘弹性生物材料(如 GelMA 水凝胶),脉冲模式允许流体在声波间歇期充分松弛,避免非线性流变效应,从而保证梯度生成的可重复性与稳定性。
-
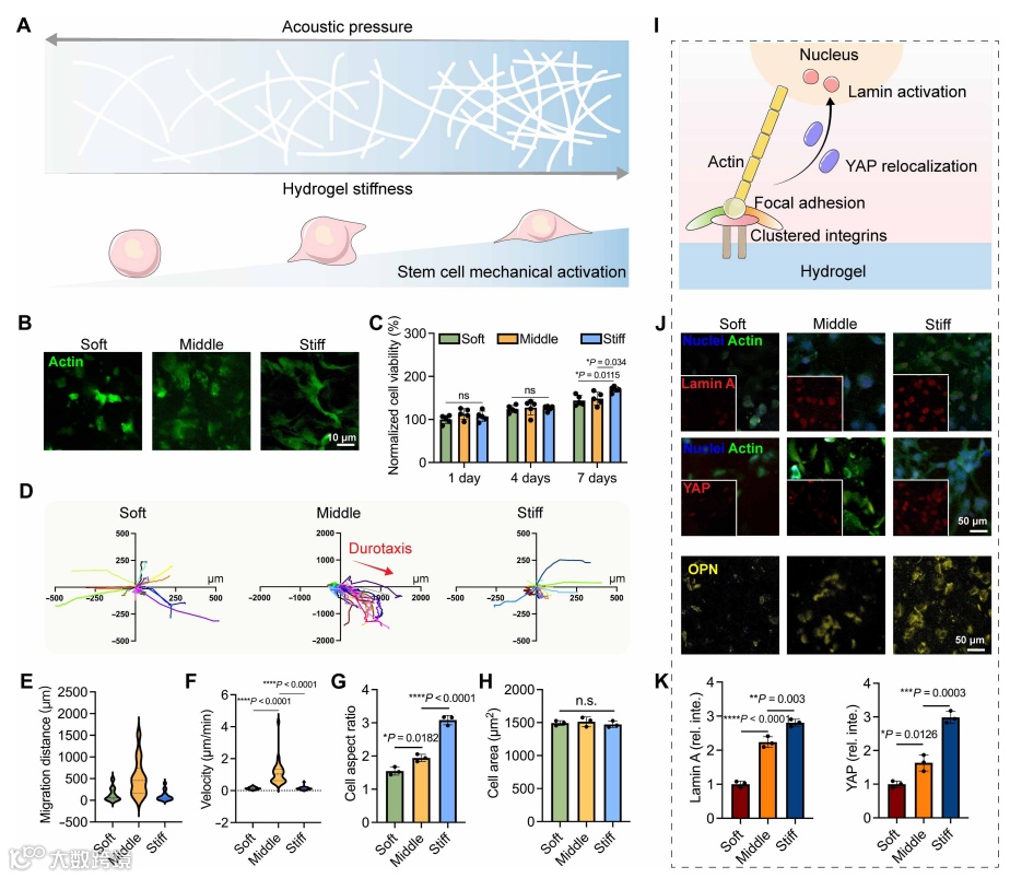
GelMA水凝胶的刚度梯度:
-
海藻酸钠的钙离子交联梯度:
-
PEG-DA中荧光纳米颗粒的分布梯度:
-
细胞形态随刚度增加而从圆形变为铺展的纺锤状; -
在中区,细胞表现出明显的趋硬性迁移(durotaxis),平均迁移距离显著高于其他区域; -
刚度较高的区域中,细胞核内Lamin A、YAP入核比例及成骨标志物OPN表达均升高; -
使用肌球蛋白抑制剂(Blebbistatin 和 Y-27632)破坏细胞骨架张力后,上述刚度依赖性的蛋白表达差异消失,表明GRADE水凝胶引发的细胞响应确实依赖于经典的力信号转导通路。

