猴头菇菌丝体多糖缓解溃疡性结肠炎并调节食蟹猴的肠道菌群
导 读
2022年11月28日,华南理工大学任娇艳教授(通讯作者)在国际期刊Molecular Nutrition & Food Research(Q1,IF: 6.575)发表题为“Hericium erinaceus mycelium-Derived Polysaccharide Alleviates Ulcerative Colitis and Modulates Gut Microbiota in Cynomolgus Monkeys”的研究性论文。2023年2月8日,该文被选为封面文章。
溃疡性结肠炎(UC)是一种炎症性疾病,其特点是粘膜炎症,通常从直肠发出,并延伸到结肠,造成肠壁的浅层损伤。这种疾病的发生通常与血性腹泻有关,在世界范围内迅速增加。虽然确切的病因仍不清楚,但已知它是由包括免疫反应失调、肠道菌群失调、遗传易感性和其他环境因素所引起。虽然采用皮质类固醇的医疗干预降低了该病的死亡率,但研究结果表明,长期使用这种治疗方法会受到许多不良影响的困扰,如骨质疏松症、抑郁症、月亮脸、2型糖尿病和白内障。此外,治疗皮质类固醇依赖性或皮质类固醇耐药(类固醇抵抗性)患者仍然是一个挑战,因为许多患者由于治疗失败而不得不求助于手术。为此,近几十年来,生物活性天然物质因其显著的药理活性和较少的副作用而受到了极大的关注。多糖就是这样一种物质,它作为满足UC治疗和管理目标需求的有希望的候选物质,表现出了惊人的治疗效果。 以前的研究(包括我们实验室的研究)表明,由于其独特的生物活性,猴头菇菌丝体多糖能有效地减轻啮齿动物模型中的胃肠道粘膜损伤。然而,这种天然多糖在UC中的效果尚未得到探索。鉴于胃肠道在UC发病机制中的核心地位,我们假设口服猴头菇菌丝体多糖可以减少炎症并修复UC相关的胃肠道粘膜损伤。
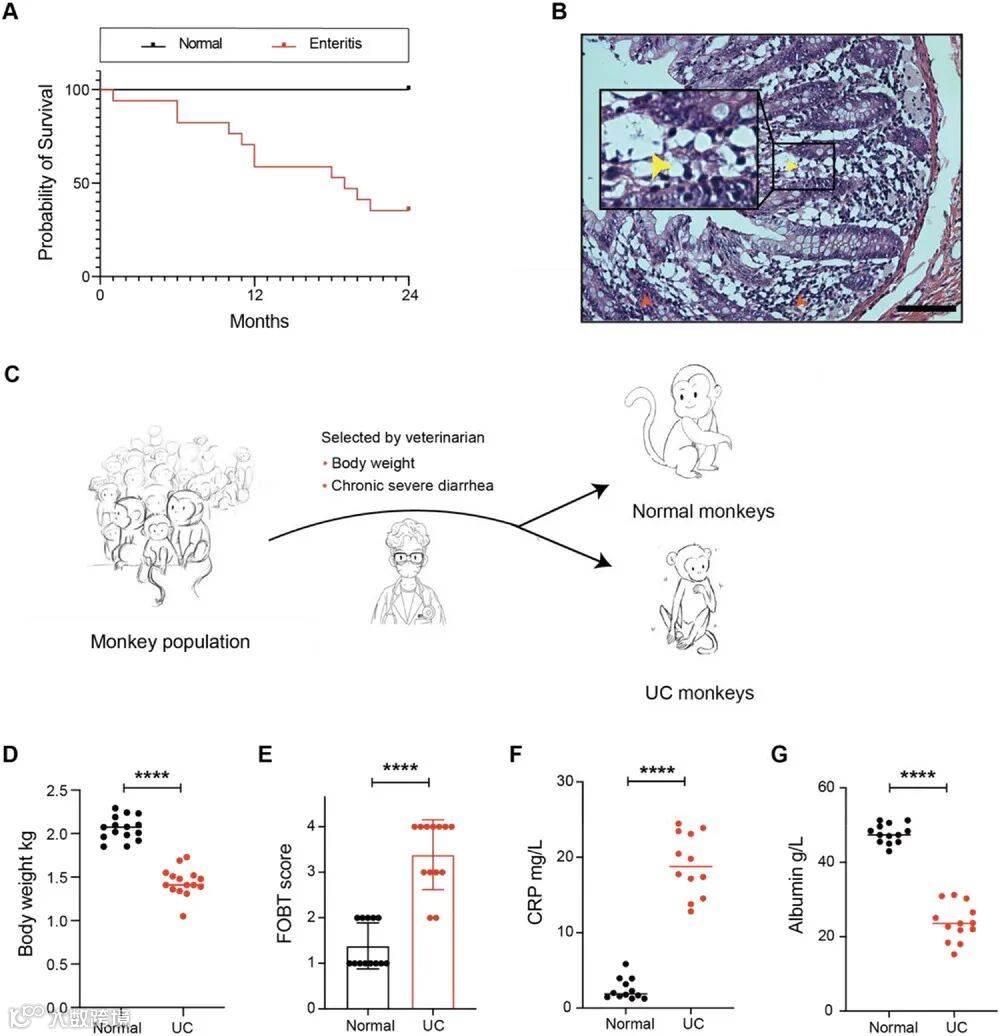
发现新的治疗方案的关键是建立能够全面模拟人类疾病状态的合适的疾病模型。迄今为止,大多数实验模型采用的是小鼠和大鼠,它们的病理生理学与人类不同。此外,这些模型是通过使用各种化学品或基因操作进行人工诱导的,由此产生的模型可能无法全面反映人类的发病机制和疾病的严重程度。非人灵长类动物(NHPs)在系统发育上与人类最为接近,具有相似的基因组、昼夜节律、营养需求和摄食模式。因此,自发性UC的发生可以作为探索UC病理生理学的宝贵机会。本研究验证了食蟹猴自发性UC的发生,并探讨了猴头菇菌丝体多糖逆转UC病理的有效性。
成果介绍
溃疡性结肠炎(UC)在全球范围内迅速增加,但长期使用现有的皮质类固醇治疗与许多不良反应有关。现在迫切需要开发新的治疗方案。然而,这需要使用合适的疾病模型,但目前的模型主要是在啮齿类动物中采用化学制剂产生的,无法再现人类的发生情况。本研究的目的是验证食蟹猴的自发性UC的发生,并探索猴头菇菌丝体多糖在逆转UC病症方面的潜力。
事后肠道评估和生化分析,包括炎症标志物和粪便隐血试验(FOBT)以及营养状况参数,证实了非人工诱导的自发性UC在猴群中的发生。随后,通过补充猴头菇菌丝体多糖,可以明显减轻UC的病理变化,改善营养状况,降低腹泻的发生率,并减少UC猴的炎症。重要的是,多糖的饲喂增强了肠道功能并重塑了肠道菌群。
该研究证实了自发性的UC猴可以模拟人类UC的发生。此外,猴头菇菌丝体多糖可以有效地恢复猴子的UC,这显示了其作为UC管理的精确营养补充的前景。
图文赏析
任娇艳
任娇艳,女,教授,“教育部新世纪优秀人才”、广东省自然科学杰出青年基金获得者。其中2007.02-2008.02于加拿大联邦农业部AAFC食品科学研究中心及加拿大Universityof Guelph访问学习;2014.02-2014.05于英国剑桥大学访问学习。
主要从事食品生物化学、食品营养与健康等相关研究领域,主要致力于小分子生物活性肽(包括改善记忆肽、抗痛风肽、抗疲劳肽等)的酶法制备、分离纯化、结构鉴定、活性评价、功效关系等方面的研究。2009年起聘为广东省企业科技特派员,2014年1月聘为广东省亿元级青年领军企业“青年科技特派员”。主持包括国家自然科学基金、教育部高校博士点基金、广东省自然科学杰出青年基金等省部级项目14项(其中省部级以上8项),参与省部级以上科研项目7项。共发表论文83篇,其中SCI、EI三大索引收录论文共56篇,其中SCI论文单篇最高引用次数135次,1篇文章入选ESI高引论文。论文总计引用次数479次,他引442次, h-index达到12.0。申请国家发明专利38件;参与省级鉴定成果2项;参与制定国家行业标准2项;参编普通高等教育农业部“十二五”规划教材《食品化学》。其中2011年或广东省轻工业协会科学技术进步一等奖(排名第七)1项、2013年获广东省科学技术二等奖(排名第八)1项。2012发表的SCI文章“Chemical and cellular antioxidant activity of two novel peptides designed based on glutathione structure”被加拿大Global Medical Discovery(GMD)[ISSN 1929-8536]选中为关键科学文章(Key scientific article)发布。
简历来源:
http://www2.scut.edu.cn/sp/2017/0717/c11280a173320/page.htm
原文链接
https://doi.org/10.1002/mnfr.202200450
① 长按二维码 或 ② 点击左下角“阅读原文”










