天天财经独家,速关注
9月27日,广州浪奇公告存放于第三方仓库的5.72亿元货物不翼而飞的消息震惊A股。今日,广州浪奇股价一字跌停。

图片来源:东方财富
今日,涉事第三方*ST辉丰公告称,辉丰公司从未与广州浪奇签订合同,公司正着手向公安机关报案。
涉事第三方均否认存储货物
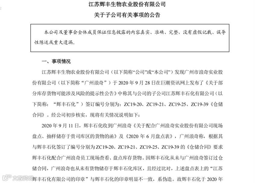
广州浪奇公告称,公司价值1.19亿元相关货物存储于辉丰公司的辉丰仓。辉丰公司系上市公司*ST辉丰的全资子公司。今日,*ST辉丰发布公告称,辉丰公司并未储存广州浪奇相关货物,也并未与其签订相关合约。同时,*ST辉丰表示,经过对比,相关盘点表上的“江苏辉丰石化有限公司印章”与辉丰公司的印章明显不一致,系伪造。

图片来源:*ST辉丰公告
除了*ST辉丰否认外,涉及的另一家第三方公司鸿燊公司实控人黄勇军在接受媒体采访时也否认了保管广州浪奇存储的货物一事。黄勇军对媒体表示,鸿燊公司确实与广州浪奇签订了仓储合同,但并未实际入货,只是帮上市公司“完善数据”。
根据广州浪奇公告,其储存于鸿燊公司瑞丽仓的相关货物价值4.53亿元。值得一提的是,天眼查显示,早在今年的3月6日,江苏省如东县人民法院就受理了鸿燊公司破产清算申请,同时,鸿燊公司实际控制人黄勇军因金融合同纠纷等,令鸿燊公司的厂房、土地、车辆等财物被法院查封。黄勇军也多次被下发限制消费令。
深交所急发关注函
广州浪奇9月27日晚间公告,公司存于鸿燊公司、辉丰公司的价值为5.72亿元存货无法正常开展货物盘点及抽样检测,同时,鸿燊公司、辉丰公司均否认保管有公司储存的货物。
一石激起千层浪,有网友表示:“这么多货物不见了,是洗地球了吗?”

图片来源:中国证券报官方微信留言
事情一出,深交所也于9月28日早间紧急下发关注函,要求广州浪奇对与鸿燊公司、辉丰公司合作签署时间、合同执行情况和历史合作情况等;以及目前公司所有存货存放地点、金额、库龄、第三方仓储业务合作方、近期盘点情况等进行说明。
同时,深交所要求广州浪奇说明最近三个会计年度对于期末存货的盘点过程,针对第三方仓储业务采取的内部控制措施及执行情况。另外,结合公司业务模式等,说明公司贸易业务是否存在商业实质,应收账款、预付账款及存货规模是否与公司业务匹配等。

图片来源:深交所
广州浪奇2020年半年报显示,截至2020年6月30日,公司存货为15.71亿元,这意味着此次突然“蒸发”的存货占到了公司存货总库存的36.3%。
值得一提的是,截至今年上半年,广州浪奇自1993年上市以来,28年来获得的净利润总额才4.19亿元,这相当于一下子将上市以来所有利润全部损失了。受此利空影响,今日广州浪奇一字跌停。截至收盘,股价报5.13元/股,成交额为603.5万元,封单27.3万手。公司半年报显示,截至2020年6月30日,公司股东人数为3.66万。
编辑:张楠 王朱莹

推荐阅读
➤【直击】iPhone12生产旺季来临!郑州富士康重奖万元招工
➤央行开会了!删去“加大宏观政策调节力度”表述,下一步货币政策怎么走?
➤5400亿元!A股成交量创下半年新低,公募:四季度还有这些上车机会

戳!

