
区块链虽然是一种技术,但既不是典型的硬技术,也不是通常意义上的软技术。
何为硬技术?
比如,机械发明就是一种硬技术,肉眼可见、伸手可摸。
而软技术,比如,支付宝、余额宝等就是典型代表,最近几年已经广泛运用于人们的日常生活。
而在区块链中,既包括硬技术,又含有软技术。
区块链涉及相当广泛的硬技术和软技术,介绍和解释区块链涉及众多概念,进而发生概念A需要概念B解释、概念B需要概念C解释、概念C又回到概念A的情况,概念套概念。
一个概念不清楚,会阻碍下一个概念和原理。
(一)区块链与传统经济和数字经济的关系
区块链是连接传统经济和数字经济的桥梁。
众所周知,传统经济一共包括三个产业,这些产业都看得见、摸得着、能体验。
例如,
第一产业中,农业与人们的生活密切相关;
第二产业中的加工制造业,生产出来的产品,用户都能直接体验到其使用价值,如桌子或汽车;
而第三产业中的看电影、去餐馆吃饭,消费者更能直接感受到。
工作量证明难度怎么计算? 难度值=最大目标值÷目标值 其中,最大目标值为一个恒定值: 0×00000000FFFFFFFFFFFFFFFFFFFFFFFFFFFFFFFFFFFFFFFFFFFFFFFFFFFFFFFF 难度值的大小与目标值成反比关系 |
数字经济是一种新型经济形态,可以将所有的经济行为数字化和数据化。
这个数字化和数据化是以计算机0和1语言为基础的,但是,这种数字并不是数字经济的数字。
比如,音乐产品,过去音乐的传播主要通过歌唱家的演唱会,歌唱家提供艺术服务,听众享受音乐艺术付款,属于第三产业。
之后,有了唱片和磁带,但是传播有限,到了移动互联网时代,音乐可以通过智能手机无障碍传播。
因为音乐产业实现了通过0和1的代码改造的数字化。
在不知不觉中,每个人都处于既在传统经济中生活、生存、工作,也在数字经济中生活、生存与工作的状态。
区块链是人类经济活动不断扩大、规模不断扩展之后,减少相互信任和相互证明成本的唯一道路。
在未来日益复杂的世界,区块链可以彻底解决如何证明“我妈是我妈”的问题。
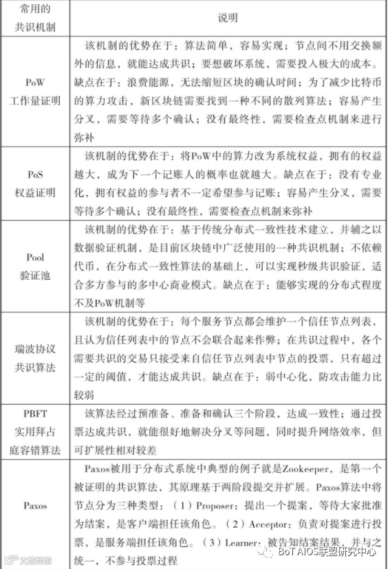
(二)区块链核心是共识机制
区块链核心是共识机制,共识机制就相当于国家的管理办法,常用的PoW、PoS、DPoS、PBFT等共识机制分别对应着现行国家体制。
所谓共识机制,就是所有记账节点之间怎么达成共识,如何认定一个记录的有效性?
共识机制既是一种认定方法,也是一种防止篡改的手段。
区块链提出的几种共识机制,适用于不同的应用场景,实现了效率和安全性的平衡。
区块链的共识机制具备两个特点:
一个是“少数服从多数”,但并不完全指节点个数,也可以是计算能力、股权数或者其他计算机可以比较的特征量;
一个是“人人平等”,只要节点满足了相应的条件,所有节点都有权优先提出共识结果、直接被其他节点认同后并成为最终共识结果。
比如,比特币采用的是工作量证明,只有控制了全网超过51%的记账节点,才可能伪造出不存在的记录。
只要加入区块链的节点足够多,就能杜绝造假的可能。
区块链是一种去中心化的分布式账本系统,不仅能用来登记和发行数字化资产、产权凭证、积分等,还能以点对点的方式进行转账、支付和交易;
区块链系统完全公开,不可篡改,可以防止多重支付,不依赖于任何第三方。


(三)区块链价值远超互联网
区块链的价值远超互联网,其基本价值主要体现在:
(1)提升效率。
效率的指数级提升,是区块链的最显著特征。
区块链上信息共享、规则透明,在协作中可以做到效率最大化,只要提供一个共享目标,就能自动运作;
同时,只要应用起来,就能完全代替整个领域或局部领域,而非简单的优化。
(2)鼓励生产。
区块链是一种自动化的公平的协作链,链上的角色分配,除了原始系统的开发设计者外,区块链上的玩家只有一种角色,即生产者。
各生产者通过节点之间的区块广播与其他生产者进行工作同步。
(3)稳定安全。
区块链的不可篡改和可溯源特性,让安全成为明显的价值特征。
运用分布式系统技术,就能永久保存可保障数据,可溯源、可追索,保障数据的安全,保障公钥、私钥数据信息的安全。


