搜索
首页
大数快讯
大数活动
服务超市
文章专题
出海平台
流量密码
出海蓝图
产业赛道
物流仓储
跨境支付
选品策略
实操手册
报告
跨企查
百科
导航
知识体系
工具箱
更多
找货源
跨境招聘
DeepSeek
首页
>
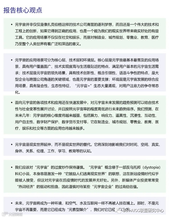
(转载)2021-2022元宇宙报告化身与智造:元宇宙座标解析
>
(转载)2021-2022元宇宙报告化身与智造:元宇宙座标解析
数组智控产业发展科技院
2022-02-25
3
导读:声明来源:腾讯,复旦大学,BoT AIOS联盟研究中心推荐阅读,转载请注明,如涉及作品版权问题,请联系删除或
声明
来源:腾讯,复旦大学,BoT AIOS联盟研究中心推荐阅读,转载请注明,如涉及作品
版权
问题,请联系删除或做相关处理!
【声明】内容源于网络
0
0
数组智控产业发展科技院
以AI技术为底层能力,聚焦智慧园区、城市公共安全、数智警务、健康医疗、能源电力、科研实验及平安校园等领域,提供从感知到决策的全流程软硬件一体化的国产装备智能体产品解决方案。
内容
986
粉丝
0
关注
在线咨询
数组智控产业发展科技院
以AI技术为底层能力,聚焦智慧园区、城市公共安全、数智警务、健康医疗、能源电力、科研实验及平安校园等领域,提供从感知到决策的全流程软硬件一体化的国产装备智能体产品解决方案。
总阅读
1.6k
粉丝
0
内容
986