
能源包括煤炭、石油、天然气、油页岩等可燃矿物,水能、风能、太阳能,以及地热能和原子核能等。
在行业应用中,能源指煤炭、石油、天然气、电力、核能等。
从实际应用情况来看,这些行业对安全生产的要求比较高,数字技术的投入比较大,同时这些行业还有集约化管理的需要,通过数字孪生技术的应用,可以提高该行业的自动化水平。
在能源行业的各个专业领域,石油、电力和核能等采用新技术的力度比较大,当数字孪生体技术初步得到验证之后,这些行业就迅速引入了数字孪生体技术,形成了数字孪生石化、数字孪生电网和数字孪生核电等应用场景,大大提高了行业应用水平,体现了数字孪生通用目的技术的特点。
电网运营商在一些地区开始采用数字孪生体技术来完成配网的规划,取得了很好的效果。
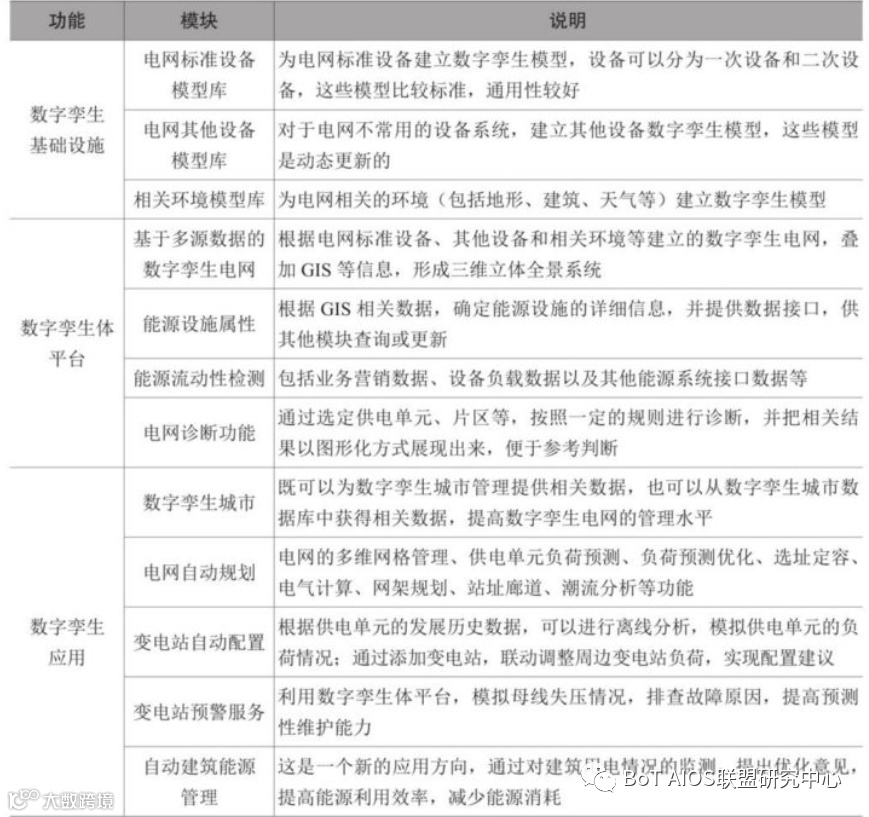
在数字孪生电网架构中,第一项任务就是建立各项资产的数字孪生模型,形成了电网的数字孪生基础设施,为进一步实现数字孪生资产管理提供基础。
让数字孪生城市相关部门感兴趣的是,广泛应用数字孪生技术,能够让各个专业领域的数据实现共享,从而达到以前没有实现的目标,本质上完成了数据基础设施的建设,促进了数据公共服务的价值共建共享。
数字孪生电网
电网服务是一个巨大的市场,不少技术服务商为了更好地销售自己的解决方案,纷纷把自身包装成数字孪生体技术服务商,但实际上并未在技术上体现其优势。
传统电力系统较早引入了信息化技术,不过它主要是以仿真模型来体现的,一般表现为各种代数、微分或偏微分形式的数学方程,这些方程来自电力系统的工程实践,自然有意义,但它并不是真正的数字孪生电网,因为它没有发挥数字孪生体技术的核心价值。
数字孪生电网是建立在物理系统在数字空间的数字孪生模型基础之上的,它既可以承载历史数据,还为物理系统和数字孪生模型之间的数据同步提供了前提。
历史数据可以帮助数字孪生电网平台进行离线分析,为其运行提供更有效的建议;
实时数据同步可以为电网的实时控制提供方便,这可以大大提高电网的运行效率,也可以满足更丰富的应用场景需要。

从技术上来说,数字孪生电网与传统电网信息化的不同还体现为前者有多种数据源的融合,因为电网运行的不确定性来自多方面,例如,新能源发电及负荷,交流电系统故障发生的地点、时间、类型和严重程度各不相同,直流换流器换相失败等,甚至电网的一些故障具有随机性,这需要结合历史数据来做深度学习的分析,只要时间足够长,就可以形成一定的模式,从而更好地对电网进行管理。
要实现这些效果,都需要数字孪生技术的参与。数字孪生体在电网领域的主要应用包括以下两方面:
一是基于数字孪生的电网监控。 其目的是为了发现系统运行中心的异常,实现数字孪生运维,降低电网运行的各种风险,提高电网的可用性,实现高可靠性的质量管理目标。 二是基于数字孪生体的运行管理。 利用数字孪生电网提供的数据,调动系统的可控资源,降低运行成本,提高能源使用效率,并为电网支持经济和产业发展提供有效的保障。 |
以上两种情况,都需要建立电网数字孪生基础设施,它们将成为电网监控和运行管理的前提。
通过数字孪生基础设施的建设,不仅可以实现电网规划,还可以实现能源流动性检测、电网诊断和系统总集成等功能。
按照数字孪生化水平来衡量,数字孪生电网的监控目标,即为数据描述级别。
通过可视化的监控方式,达到排除故障的目的。
由于电网设备较为简单,通常是标准化的设备,建立数字孪生基础设施的难度和成本并不高,特别是电网行业的集中度较大,一次性建立标准设备和系统的数字孪生模型之后,可以较大规模地进行应用,分摊下来的成本非常低。
目前数字孪生电网的运行方向是与其他城市运行单元建立数据交换或分享机制,从而实现两个目标:
一是获得其他相关数据,例如市政规划数据、小区数据等,有助于做好电网配电的规划工作; 二是提供数据给城市管理单位,建立多种数据源驱动的数字孪生城市,以便提供更好的公共服务和促进产业发展。 |
雄安新区就是采用这样的方式,通过一张蓝图画到底的方法,协同各个单位建立数字孪生系统,实现数据交换和共享,达到单个系统难以实现的目标。
其他城市也在推进类似的做法,通过建立数字孪生城市平台生态,大大促进各个城市单元的数据共享能力,推动传统城市管理向智能化方向发展,最终实现真正意义上的智慧城市。
当成功建设了数字孪生电网之后,传统的电网运行管理将发生很大的改变。
数字孪生平台存有基于多源数据的数字孪生电网和能源设施属性,实现了基本的运行监控和诊断能力,加上深度学习等人工智能技术的应用,可以实现常态的监测任务自动化,大大减轻电网监测的工作量。
具有创新精神的电网运营企业不会满足于简单的运行监测,它会利用自身积累的大量数据,实现数字孪生电网支持经济和产业发展的目标。
国家电网在2019年设立了大数据中心,负责公司的数据接入、汇聚、治理和分析应用,实现数据资产的统一管理。
经过一年多时间的发展,大数据中心已经较好地实现了数据的统一管理,能够实现及时获得和分析各种数据的目标。
现在它已进入一个新阶段,需要服务政府、社会、客户等,就需要建立能源大数据生态体系。
为此,国家电网大数据中心牵头发起成立了中国电力大数据创新联盟,国家电网公司、南方电网公司、华能集团、大唐集团、华电集团等为成员单位。
在建立了数字孪生基础设施和数字孪生体平台之后,电网运行公司要想进一步发挥数据的价值,则面临较大的挑战,主要体现为能源消耗的合理配置,涉及城市化、三大产业、生活水平和能耗效率等议题,总体表现为现代化水平。
单纯依靠电网公司的努力并不合理,需要与其他产业和经济单元配合,共同推进经济的发展。
能源消耗对象分为四大类,分别为交通、工业、家庭和商业,它们消耗的能源占比大致为25%、30%、26%和19%。
家庭和商业的耗能通常为建筑,两者消耗占整个能源消耗的45%,这是发达国家城市化程度较高的情况。
对于中国来说,建筑消耗能源占比相对较低,20世纪70年代末,占比仅为10%,到2014年也仅为27.45%,这意味着我国的城市化进程还有一定的空间。
随着城市化进程的推进和人民生活质量水平的改善,建筑能耗将上升至35%。
从建筑能源消耗的设备种类来看,供热通风与空气调节(HVAC,Heating,Ventilation and Air Conditioning)占比最高,达到32%,照明为25%,电子设备和计算机为12%,这些数据基本体现了家庭和商业领域的能源消耗情况。
如果可以加强建筑领域的能耗监控和调节,就可以较大程度地降低能源消耗。
基于这样的思路,美国橡树岭国家实验室(ORNL,Oak Ridge NationalLaboratory)利用数字孪生体技术开发了AutoBEM,即Automatic Buildingdetection and Energy Modeling,利用超级计算中心的数字孪生分析能力,建立了数据融合的数字孪生体平台,可以对大学校园和城市区域进行分析,取得了较好的效果。
在推进AutoBEM取得效果的激励下,美国橡树岭国家实验室提出了ModelAmerica 2020,希望为每座建筑都提供数字孪生体技术。
其他单位对此计划非常感兴趣,其中开源社区的参与加快了数字孪生建筑的技术应用。
为解决建筑能源消耗的数字孪生化挑战,Modelica提供了系列的开源项目,具体包括: (1)Spawn of Energy Plus,瞄准建筑和控制系统的数字孪生化的开源工具; (2)Open Building Control,针对建筑和控制系统性能评估、特征验证的开源工具; (3)IBPSA Project 1,街区能源和控制系统的设计和运行的计算工具; (4)数据中心运行效率套件,主要围绕数据中心端到端的建模和优化工具。该项目已经实施了4年多时间。 |
提高能源生产和运行的效率,同时加强终端用户的有效使用,有助于提高社会的运行效率,降低能源消耗。
美国能源部建筑技术办公室提出,对比2010年每平方英尺的能源消耗,到2030年将减少45%。
我国住房和城乡建设部于2019年5月24日发布了《建筑节能工程施工质量验收标准》,对建筑施工提出了较高的节能要求。
如果数字孪生电网可以利用网络和数据优势,为每座建筑提供监测报告和个性化的服务方案,将有助于我国降低单位面积的能源消耗,提高能源利用的效率,既具有经济效益,还具有很强的社会效应。
数字孪生电网这些能力的输出,可以以数字孪生应用的方式来实现,体现了电力领域的数字孪生创新生态建设之目标和价值。


