
针对智慧政府服务主体,可以将智慧政府分为G2G、G2E、G2B、G2C。
这里针对G2C进行进一步的分类和描述。
在传统的政府管理模式下,政府提供的服务选择空间很小,办事效率无法很好地提升。
社会公民虽然有很多需求,由于缺乏有效的反映途径,众多意见和需求无法及时有效地反馈到政府。
政府了解社会的需求及调整政策相对滞后,对社会公民的个性化服务更是力不从心。
智慧政府的推行,为社会公众获取政府提供的服务,提供了更加便利的条件;
同时,社会公众能够对政府提供的服务做出即时的评价,并把自己的建议和需求及时反馈到政府。
政府首先通过信息化手段把各类公众服务的内容、程序等向所在管辖范围内或管辖外的公众予以公布,使广大社会公众能够及时地全面地了解政府的公众服务。
其次,政府通过网络,以“一站式”“一网式”等形式提供便捷服务,减少公众办事的时间和空间上的限制。
再次,社会公众在享受便利服务的同时,也可以对政府的服务进行及时的评价和监督,加强了社会对政府的监督力度。
随着智慧政府公共云服务平台的推动发展,SOA、多租户、虚拟化技术在工程实践中的成熟应用,基于云计算的智慧政务信息系统的建设,对G2C的公众服务体系提出了新的要求:
应基于现有的G2C应用,提炼出常用的模块,以精炼的应用服务形式提供给社会公众使用,并持续扩展应用服务的范围和数量,同时丰富服务的互动方式,积极引入移动终端、微信等互动模式,以提升服务水平。
智慧政府涉及社会生活的方方面面,从一个人的出生到死亡,从吃、住、行到每个人从事的事业,从物质需求到精神需求,社会公民都可以在智慧政府中获得相应的电子服务。
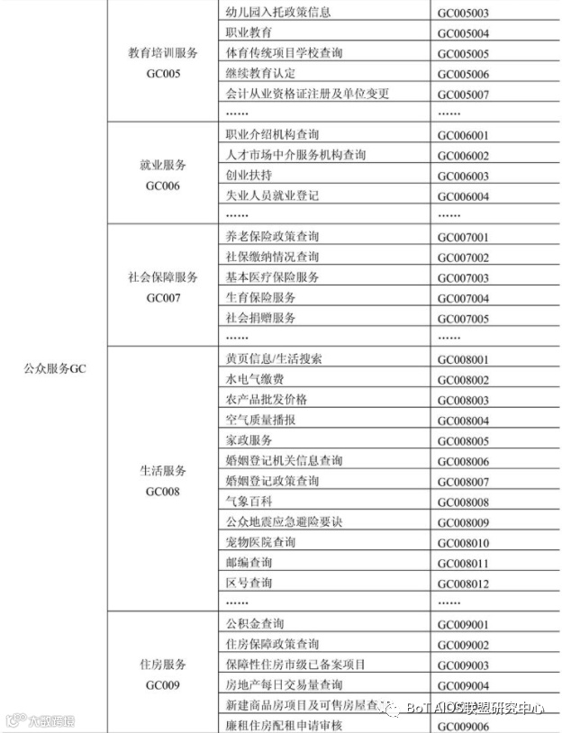
公众服务分类表
根据上文对公众服务的定义,常见公众服务的主要分类如表。
公众服务包括信息服务、证件服务、医疗卫生服务、教育培训服务、交通服务、就业服务、社会保障服务、生活服务、住房服务、税务管理服务、休闲娱乐服务等11大类,147种常用公众服务。
本表给出的是公众服务的基本分类方法及依据,未能枚举所有公众服务内容。







