江南大学作为无锡市教育考试院(3215)的分考点,将承担无锡地区四千多名考生的考试组织工作。以下内容仅适用于在江南大学考场参加考试的考生。
考试时间
2023年全国硕士研究生招生考试初试时间:
2022年12月24日、25日
每天上午8:30-11:30,下午14:00-17:00。
超过3小时或有使用画板等特殊要求的考试科目在12月26日进行(起始时间8:30,截止时间由招生单位确定,不超过14:30)。
提醒:考生至少提前1小时到达考点,每场考试开考前30分钟,考生凭准考证和有效身份证件有序进入考场,开考15分钟后迟到考生不得进入考场,考试结束前不得提前交卷。
公共交通
考生可乘坐地铁1号线(“江南大学”站)、公交105路或128路(“江大东门”站)到达我校东门进入考点。
考前准备

考生应认真阅读《江苏省2023年全国硕士研究生招生考试考生健康应试须知》(扫码查看),做好以下准备:
1.考生须按要求提前下载和签署《江苏省2023年全国硕士研究生招生考试健康应试承诺书》,并在首场考试进场时交给监考员。
2.12月17日起,考生每日自行测量体温和监测健康状况,登录江苏省2023年研考考生健康申报系统(网址:https://yjs.jseea.cn),按系统提示填报相关信息;所有考生须于12月20日当天进行一次单管核酸检测采样,并于21日22:00前将核酸检测结果填写在健康申报系统,此结果将作为考场安排的参考依据。经研判如需调整考场,考点将在12月23日将调整结果告知考生,请考生保持通讯畅通。
3.非必要不外出,避免前往人员密集场所或参加聚集性活动。
4.考试当天出现干咳等典型症状、其他较重症状以及体温高于37.3℃的考生,进入考点时须主动报告。
5.提前准备好口罩(医用外科及以上口罩,核酸或抗原阳性考生及有其他异常情况考生须佩戴N95口罩),做好个人防护。
入校要求
考试当日,考生凭本人准考证、身份证,佩戴口罩有序进入考点。
校外考生只能在学校东门步行进出,车辆和送考人员一律不得进入校园,送考车辆在校门口随停即走,不得滞留在校门附近。
为避免拥堵,建议考生至少提前1小时到达,优先选择地铁等公共交通前来参加考试。
考场安排
我校所有考场均安排在第一教学楼。因校园疫情防控需要,校外考生不可提前进校查看考场,考场教室对照情况将于12月23日下午在学校主页上公布,请考生及时查看。

江南大学考点平面示意图
入场要求
第一教学楼南、西、北侧设置了入场通道,第1-97、备用1-2考场考生只能从西侧C区入口进入考场,第98-159考场考生只能从南侧A区入口进入考场,第160-168、543、544考场考生只能从北侧C区入口进入考场,考点通知临时调整考场的考生按要求从专用入口进入考场。
考生凭本人准考证,佩戴口罩在指定入口有序通过测温点后进入教学楼到达对应考场,经考场监考老师核验准考证、有效身份证件、健康应试承诺书等后进入考场。
体温超过37.3°C的考生须在体温复测点进行复测,服从现场防疫工作人员的管理。
考试开始前,有发烧、咳嗽等新冠十大症状的考生应主动前往第一教学楼东南角医护点进行现场抗原检测。
考场规则
考试全部在标准化考场进行,考试全过程都将接受视频监控。考生应严格遵守《考场规则》,认真履行本人签署的《考生诚信考试承诺书》相关承诺,遵守考试纪律,珍惜个人名誉,争当诚信公民。


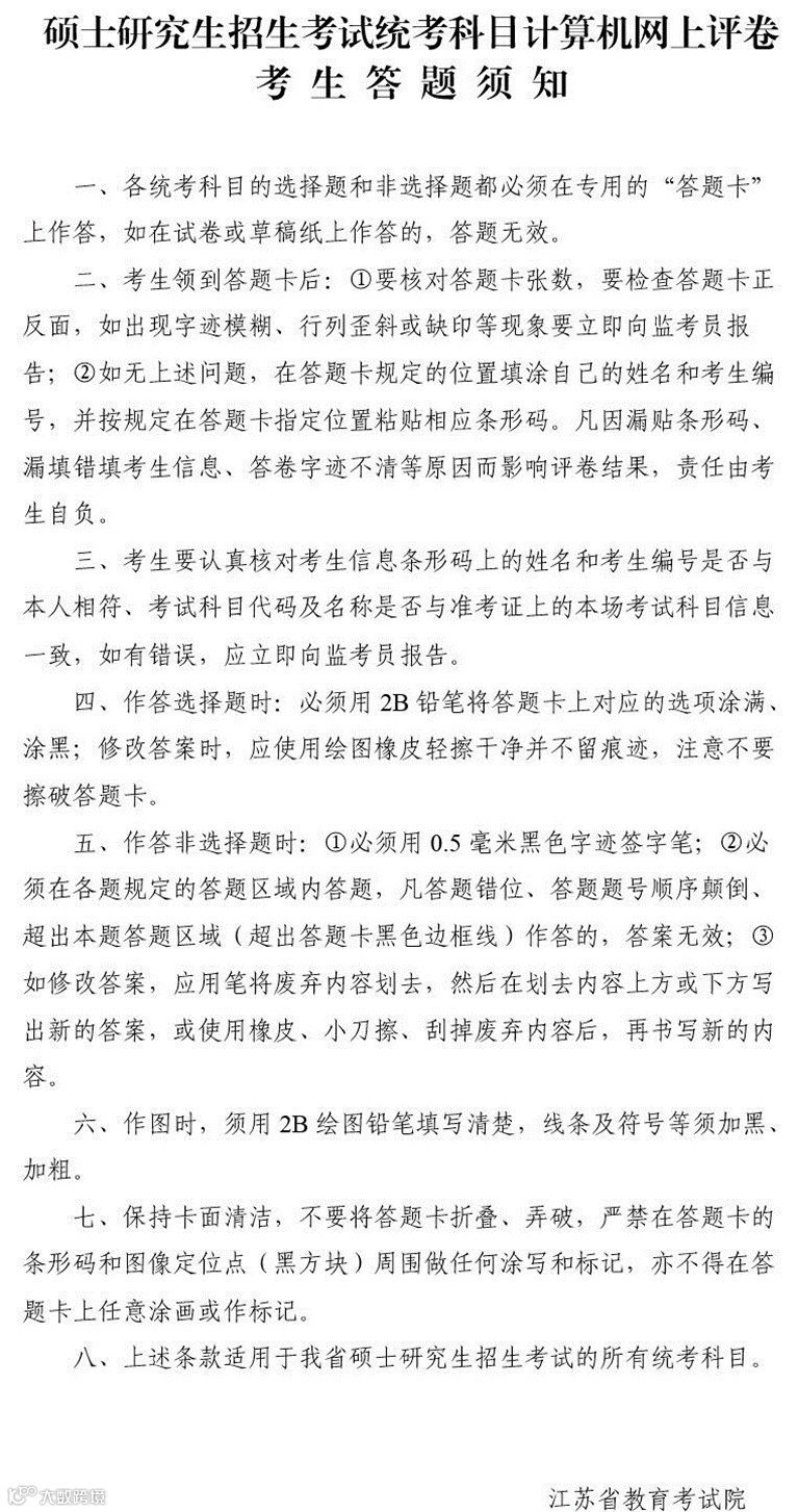
答题须知
各科目的所有试题都必须在答题卡(或答题纸)上作答,如在试卷或草稿纸上作答的,答题无效。
考生应提前了解江苏省教育考试院发布的《硕士研究生招生考试统考科目计算机网上评卷考生答题须知》,按要求进行统考科目答题卡的填写。

就餐休息
12月24、25日中午,学校在第四食堂二楼设置校外考生用餐专区,校外考生可自行购买餐券用餐;学校还将开放文浩馆观众厅供考生休息。
特殊考场考生未结束当天考试前不得离开考场区域,中午可提前购买餐券,由学校统一送餐。
考场卫生
我校所有考场均将严格按照防疫要求进行消毒,请广大考生安心考试;考场内备有免洗消毒液供考生使用。
其他
请考生继续坚持健康监测和申报,注意保持身体健康。考试期间,健康异常考生应服从考点防疫工作组的管理。
预祝所有考生考试顺利!
加油,考研人!










