当 AI 邂逅餐饮大数据
美团“袋鼠参谋” 以
行业定制模型
开启餐饮智能决策新纪元
一直以来,开一家独具特色的奶茶店或者温馨的蛋糕店,都是我心底熠熠生辉的梦想。想象着店内弥漫着馥郁的茶香与甜美的蛋糕香气,顾客们在舒适的环境中享受着美味,那画面充满了吸引力。然而,当我真正深入调研后才惊觉,餐饮创业之路布满荆棘,远比想象中复杂得多。
从店铺选址开始,就需要深思熟虑。是选择繁华热闹、人流量大但租金高昂的商业中心,还是倾向于租金相对亲民、周边居民密集的社区?不同的选址意味着不同的客群,商业中心可能吸引追求时尚、消费力较强的年轻群体,而社区周边则以居民家庭消费为主,消费需求和频次都有差异。同时,还要考虑自己创立品牌还是选择加盟成熟品牌。如果选择自主创业,后续的工作千头万绪,办理营业执照与食品经营许可证是合规经营的基础;精心规划菜单,既要保证菜品的美味独特,又要考虑成本与市场接受度;店铺装修风格要契合品牌定位,营造出舒适宜人的就餐环境;招聘合适的员工,组建一支高效的团队;接入外卖平台,拓展销售渠道;进行有效的营销推广,提升店铺知名度和美誉度;做好卫生管理,确保食品安全;还要精准进行财务核算,把控成本与利润。而若选择加盟,又得仔细筛选合适的加盟品牌,考察其品牌影响力、产品品质、加盟政策等,并且要确认是否还有加盟机会。对于毫无经验的创业者而言,这一系列问题都需要花费大量的时间和金钱去咨询、调研,过程繁琐且艰辛。
在科技飞速发展的当下,生成式 AI 的出现似乎带来了一丝曙光。我也曾向这些 AI 寻求帮助,期望它们能为我指点迷津。但实际体验却差强人意,它们给出的回答往往泛泛而谈,缺乏针对性和实用性,总感觉没有触及到餐饮行业经营的核心诀窍,如同揣着糊涂装明白。直到美团计划在 6 月份推出餐饮行业经营决策 AI 助手 “袋鼠参谋” 的消息传来,让我重新燃起了希望,它似乎正是为解决餐饮商家开店的诸多疑难杂症以及弥补一般 AI 回复质量不足的问题而生。
近日,这款备受瞩目的 “袋鼠参谋” 进入公测阶段,幸运的是,我成功获得了测试资格,得以率先体验它的神奇之处。据官方介绍,“袋鼠参谋” 是一款基于 AI 大模型决策能力的智能应用,其诞生的初衷就是为了提升商家的经营效率。它具备三大核心功能,对话式交互设计让商家能以最自然的方式提出问题;精准知识检索则依托美团强大的数据库,迅速从海量信息中筛选出有价值的内容;全面分析报告生成功能更是能为商家提供详细、深入的经营分析报告。
“袋鼠参谋” 之所以能如此强大,得益于其背后坚实的支撑。它依托美团覆盖全国 400 万门店的海量信息,以及超过 10 年的餐饮线上运营经验。这些宝贵的数据和经验,就像一座蕴藏丰富的宝藏,为 “袋鼠参谋” 提供了源源不断的能量,使其能够为商家提供深刻的行业洞察和实用的经营建议。其服务主要聚焦于 “赛道选择”“开店选址”“菜品研发”“门店运营” 这 4 类关键场景的智能经营。
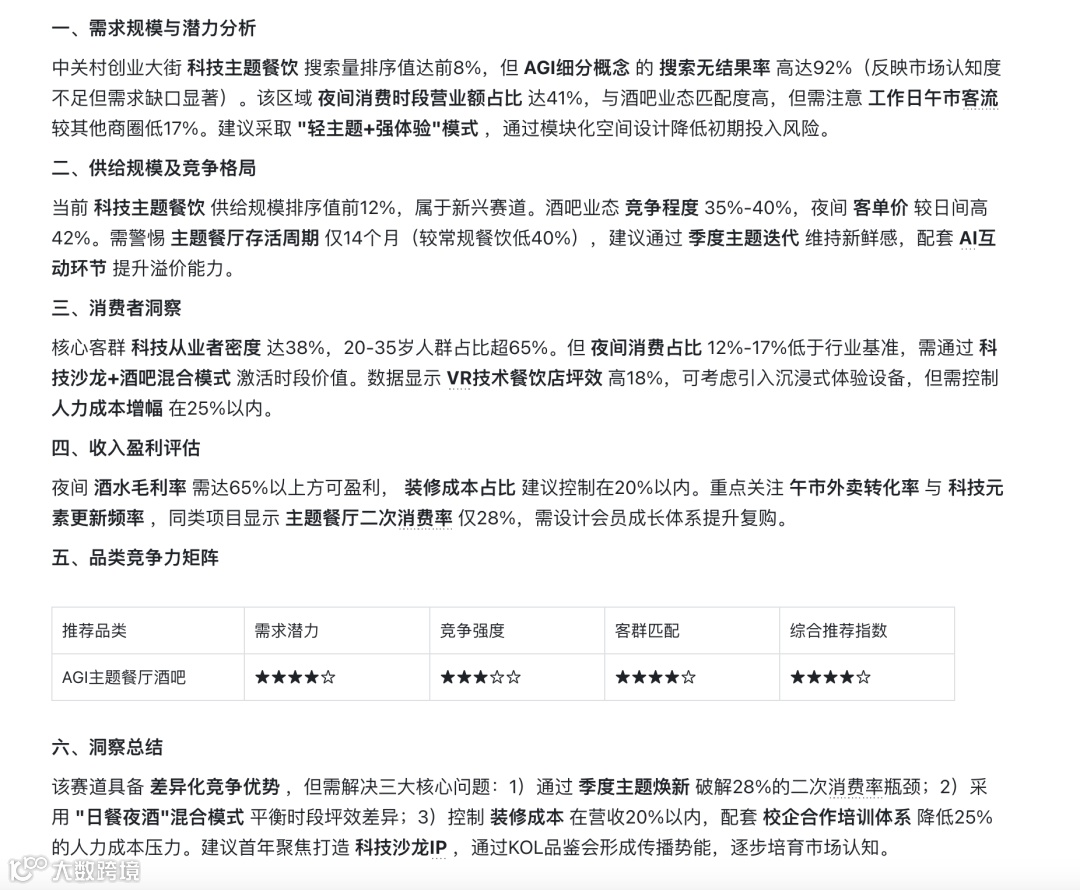
当我向它抛出 “军师,在中关村创业大街开一家 AGI 主题的餐厅酒吧,怎么样?” 这个问题时,它迅速参考 “美团数据库(外卖)・特色版”,展现出强大的分析能力。在需求规模与潜力分析方面,它通过对该区域过往餐饮消费数据的挖掘,包括消费者的点餐频率、消费金额等,精准评估出 AGI 主题餐厅酒吧在中关村创业大街的市场需求大小以及未来的增长潜力。在供给规模及竞争格局分析中,它详细梳理出周边已有的各类餐厅、酒吧的数量、经营类型、特色菜品等信息,让我清晰地了解到自身面临的竞争态势。消费者洞察环节,它深入剖析该区域消费者的年龄分布、消费偏好、用餐习惯等,为餐厅酒吧的菜品定位、装修风格、营销策略等提供有力依据。收入盈利评估则综合考虑成本、售价、客流量等因素,预测出大致的盈利空间。最后,风险提示部分也毫不含糊,从政策风险、市场波动风险到竞争风险等,一一罗列并给出应对建议。
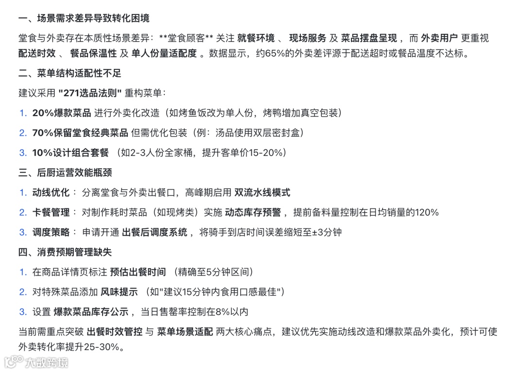
当我询问 “军师,堂食生意很好,外卖的生意怎么就起不来?” 时,它从多个维度进行分析。在菜品方面,它可能会指出外卖菜品的包装是否便于携带、菜品在配送过程中的口感保持情况;在配送服务上,会考虑配送范围的设置是否合理、与配送平台的合作是否顺畅;在营销推广上,是否针对外卖用户推出了专属优惠活动等,进而给出针对性的改进措施。
而当我提出 “军师,想在杭州加盟奶茶店,推荐加盟哪个品牌,哪个位置?” 的疑问时,它会综合分析杭州各区域的奶茶市场需求热度、不同品牌在杭州的口碑、市场占有率、加盟政策等信息,为我筛选出几个合适的奶茶加盟品牌,并推荐出杭州最具潜力的开店位置,同时附上详细的分析报告,包括该位置的人流量、周边竞争情况、租金成本等。
从本质上讲,“袋鼠参谋” 是私有数据库与深度思考模型的完美结合。其中,美团长期积累的大量商户运营数据是其最具含金量的部分,这也是它相较于通用大模型的独特优势所在,更是其一切输出的根基。我们常说 AI 落地离不开模型、数据、场景这三要素,“袋鼠参谋” 正是巧妙地将美团十几年积累下来的本地生活数据库,精准聚焦于餐饮行业这个场景,并以 “可供问答” 的创新方式释放出来。可以形象地将其理解为一种 “数据向决策的翻译服务”,而 AI 模型在此过程中承担着将复杂的数据转化为可理解、可执行决策建议的关键 “翻译” 职能。
从美团的角度来看,“袋鼠参谋” 具有多重战略意义。一方面,美团能借助 “袋鼠参谋” 收集到的用户 Query,深入了解更多创业者的真实需求。以往美团主要依赖线下调研或平台运营数据来把握市场动态,如今通过 “袋鼠参谋”,能够直接捕捉到那些 “准备开店的人” 内心的思考、担忧与需求。这些高意图、结构化的问题,就像一把把钥匙,能够帮助美团精准识别热门赛道,提前布局潜力市场;更准确地评估城市热度,合理调配资源;优化招商策略,吸引更多优质商户;甚至敏锐地提前感知行业趋势,在激烈的市场竞争中抢占先机。另一方面,“袋鼠参谋” 是美团拓展本地生活场景新客户的有力抓手。通过在开店筹备、选址咨询等前置环节提前介入,美团能够与更多潜在商户建立联系,将他们纳入自身的生态体系。一旦这种联系建立,后续在点餐系统接入、外卖上线、营销推广等服务环节的转化将变得更加顺畅,大大节省了 BD 成本,同时也增强了商户对美团平台的粘性和依赖度。
不可否认,“袋鼠参谋” 的出发点充满善意,它致力于帮助餐饮从业者在信息不对称的困境下做出更理性、科学的判断,为餐饮行业的发展注入新的活力。然而,任何新生事物在发展初期都难免存在一些不足。目前,“袋鼠参谋” 的功能相对还比较简单,所能处理的问题也偏向模板化。虽然它能基于现有数据给出看似全面的分析,但这些具体信息是否完全科学、是否能精准适配每一个复杂多变的实际经营场景,还有待进一步验证。例如,在面对一些具有独特地域文化、消费习惯或突发市场变化的情况时,它的分析和建议可能还不够灵活和精准。
尽管如此,“袋鼠参谋” 的出现无疑为餐饮行业带来了新的希望和变革的可能。随着技术的不断迭代升级、数据的持续丰富完善以及对市场需求的深入挖掘,相信 “袋鼠参谋” 未来能够不断优化自身功能,为餐饮商家提供更加精准、个性化、全方位的服务,真正成为餐饮从业者不可或缺的智能经营军师,助力餐饮行业在数字化、智能化的道路上迈出更加坚实的步伐,让更多怀揣餐饮创业梦想的人能够在它的帮助下,少走弯路,实现自己的创业理想,共同推动餐饮行业迈向新的辉煌。
END

